AI主题立项数据概览 总项目数:77个 重点项目:2个(中山大学、深圳大学) 面上项目:30+个 青年基金:40+个 中山大学8个、厦门大学6个遥遥领先
山市天学经济学院 首上项团 山东范大学 盲上现团 上海大学管理学院 广州大学管理学校 上海大学管理学校 新上頭 工商作业 禁上项 州大学售用学店 请上项 青南大学国际商学局 请上项 华科大世理学院 盲上项口 上海期工大学骨理学肉 年科禁金项目(类 牵中韩技大学 2025年管理科学部 青理学 门大学管库学# A/主题项目选题盘点 大大 齐骨年学院 2025年度本科学部提出如下重点项目的资助领域,拟资助重点项目 用平均资助强度约为200万元项,资助期限为5年。 全南彩经大学轻济 2025年度管理科学部重点项目资助领域 年科学基全项目心壳 新江工商大学 1.供应链运营管理理论与方法 请上项团 中国农业大学 (1)供应链管理中非凸问题的优化理论与算法(G0102) 阿上项目 中国人民大学商学 (2)基于信息设计的供应链运作管理理论与方法(G0109) 请上项目 产南财经睛大学 (3)人工智能驱动的供应链创新设计研究(G0109) (4)考虚社会责任的供应链协同创新理论、方法与应用(G0109) 盲上项目 中南经政祛大学 2.面向超大船舶复杂系统的系统工程理论(G0101) 路上项目 中南大学国学校 3.面向视觉显示终端(VDT)作业的功效研究(G0108) 西上项目 中南大字商学院 4.舆论安全的长期内生风险机理分析与主动治理(G0113) 東点项团 5.多模态信息环境下的金融服务与行为决策(G0114、G0106) 南上项口 中山大学管理学院 6.人工智能背景下金融监管科技基础问题与关键方法(G0114) 7.需求响应式客运的规划与运营管理(G0116) 8.模型-数据双驱动的大规模城市道路交通流协同优化(G0116) 南上项口 中山大学管理学院 9.科创企业的成长路径、商业模式与战略选择研究(G0201、G0213 盲上项 山 10.零工劳动者的个人与职业发展研究(G0204) 面上项目 中山大学管理学院 11.跨境资本流动与财务系统变革研究(G0205、G0206】 12.智能感知环境下的企业智能营销模型研究(G0207) 13.人工智能协同办公背景下的领导力与团队行为研究(G0208) 中山大学管理学校 14.人工智能对平台生态系统与管理创新的赋能研究(G0209、G021 15.基于智能合约技术的交易设计及风险管理研究(G0210、G0212 盲上项目 中央利经大学 16.大数据驱动的公司债券风险识别及资产配置研究(G0210、G021 高上项目 中央耐最大学 17.智能互联产品服务创新与服务质量评价研究(G0211) 面上项门 中央副经学 18.人工智能情景下的企业伦理与社会责任研究(G0212】 请上项口 中央利最大学 19.劳动力市场中个体行为决策研究(G0302) 20.一般均衡理论在医疗体系建模与政策设计中的应用(G0304)
序 已公布的AI主题相关的自科立项情况 项目主持人 项目类型 高校-学院 人工智协同营销内容创作创意表现促进策略及机制 严晨峰 青年科学基金项目(C类) 山东大学管理学院 研究:基于人因科学视角 出口管制对中国人工智能企业供应商迭代的影响研 禁建红 面上项目 山东大学经济学院 究 高考匹配机制改革,大语言模型和人力资本错配: 宋彦 面上项目 山东大学经济学院 理论和实证研究 29|人机共生社交网络中情传播机理与应急响应策略 由雪梅 面上项目 山东师范大学 30/AI介导的沟通对投资者信任的多渠道影响研究 张亚男 青年科学基金项目(C类) 山东师范大学 基于数据驱动与机器学习的金融市场尾部行为的测 31 陈强 面上项目 上海财经大学 度、强度、分析及应用 基于负责任创新的"AI+"产业融合互动机理与敏捷 32 卢超 面上项目 上海大学管理学院 治理机制研究 AI赋能平台供应链的反向定魂制决策优化与算法研 李雨被 青年科学基金项目(C类) 上海大学管理学院 究究 34|人机协同对创业项目投资决策的影响机制研究 何琳 青年科学基金项目(C类) 上海大学管理学院 生成式AI对价格谈判的影响机制:基于多方法的研 张晓灵 面上项目 上海对外经贸大学工商管理 究 学院 人机协同中用户动态适应性策略对任务绩效的影响 王爱莲 青年科学基金项目(C类) 上海对外经贸大学工商管理 机制研究 学院 人机兼容视角下创业韧性的形成机制及提升策略研 李晓琳 青年科学基金项目(C类) 上海对外经贸大学工商管理 究 学院 人工智能驱动的多模态融合网络舆情扩散机理与协 霍良安 面上项目 上海理工大学管理学院 同管控策略研究 智慧养老背景下多模态共情交互与AI智能体适老 化策略研究 刘晓慧 青年科学基金项目(C类) 上海理工大学管理学院 虚拟主播多模态情感表达影响消费决策的认知机理 徐四华 面上项目 上海外国语大学国际工商管 及动态优化研究 理学院 面向主动健康的“医生-AI-患者”人机共融决策:协作 郭珊珊 面上项目 上海外国语大学国际工商管 、交互与策略构建 理学院 人工智能推荐下的个体投资者资产配置行为研究: 高媚 青年科学基金项目(C类) 上海外国语大学国际工商管 42 实证与实验 理学院 生成式人工智能下金融市场信息,决策和情绪风模 43 陈 利险的识别与智能监管方法研究 重点项目 深圳大学管理学院 广告AI味研究:测量维度、判断线索及对品牌感知 周志民 面上项目 深圳大学管理学院 的双刃剑效应 数字素养视角下AI社交机器人赋能用户行为治理的 陈蕊 青年科学基金项目(C类) 深圳大学管理学院 研究 下属人机协作与领导的多元反应及其后效:基于双 何国华 青年科学基金项目(C类) 深圳大学管理学院 系统加工理论的动态追踪研究 AIGC参与生成网络文化产品价值风险的形成机理 雷杨 青年科学基金项目(C类) 西安建筑科技大学 与干预策略研究 管理者-大语言模型协作对企业绿色创新决策的影 薛妍 青年科学基金项目(C类) 西北大学经济管理学院 响机制研究 从人机交互到虚实沉浸:AI服务机器人影响消费者 陈鑫 青年科学基金项目(C类) 西南财经大学工商管理学院 体验的特征、机制与策略研究 人机协同工作设计的概念测量、驱动机制、双刃剑 程豹 面上项目 西南财经大学工商管理学院 效应及其干预策略研究 人工工智能冲击对家庭金融资产配置的影响:理论 甘鸿武 青年科学基金项目(C类) 西南财经大学金融学院 机制与实证识别
商上项团 山市大学经济学院 新上市 上 山东师范大学 叶经回际商学 盲上项团 上海大学管理学院 莲大学工 上海大学管理学院 广州大学管库学校 工商作业 广州大学代育学校 南南大学国际商学院 请上项 华科大世理学院 上海用工大学骨理学肉 年科满金项目(类 牵中改大学 州州大学管理学# 商上项团 2025年管理科学部 宁管理字 门大学管库学# A/主题项目选题盘点 齐骨库学院 2025年度本科学部提出如下重点项目的资助领域,拟资助重点项目 用平均资助强度约为200万元/项,资助期限为5年。 全南彩经大学轻济学 盲上项团 2025年度管理科学部重点项目资助领域 年科学热全项目(赛 新江工商大学 1.供应链运营管理理论与方法 盲上项团 中国表业大学 (1)供应链管理中非凸问题的优化理论与算法(G0102) 盲上项目 中国人民大学商学院 (2)基于信息设计的供应链运作管理理论与方法(G0109) 商上项目 产南财经睛士大学 (3)人工智能驱动的供应链创新设计研究(G0109) (4)考虚社会责任的供应链协同创新理论、方法与应用(G0109) 盲上项目 中南经政大学 2.面向超大船舶复杂系统的系统工程理论(G0101) 商上项目 中南大学国学校 3.面向视觉显示终端(VDT)作业的功效研究(G0108) 盲上项目 中南大学商学院 4.舆论安全的长期内生风险机理分析与主动治理(G0113) 本点项团 5.多模态信息环境下的金融服务与行为决策(G0114、G0106) 南上项# 华山大学管理学院 6.人工智能背景下金融监管科技基础问题与关键方法(G0114) 7.需求响应式客运的规划与运营管理(G0116) 8.模型-数据双驱动的大规模城市道路交通流协同优化(G0116) 请上项目 中山大学管理学院 9.科创企业的成长路径、商业模式与战略选择研究(G0201、G0213 盲上项团 10.零工劳动者的个人与职业发展研究(G0204) 面上项目 中山大学管理学院 11.跨境资本流动与财务系统变革研究(G0205、G0206) 中吉大学管理学部 12.智能感知环境下的企业智能营销模型研究(G0207) 中山大学管理学院 13.人工智能协同办公背景下的领导力与团队行为研究(G0208) 14.人工智能对平台生态系统与管理创新的赋能研究(G0209、G021 15.基于智能合约技术的交易设计及风险管理研究(G0210、G0212 请上项目 中央制经大学 16.大数据驱动的公司债券风险识别及资产配置研究(G0210、G021 高上项目 中央财最大学 17.智能互联产品服务创新与服务质量评价研究(G0211) 面上项门 中央财品人学 18.人工智能情景下的企业伦理与社会责任研究(G0212】 请上项口 中央利最大学 19.劳动力市场中个体行为决策研究(G0302) 20.一般均衡理论在医疗体系建模与政策设计中的应用(G0304)
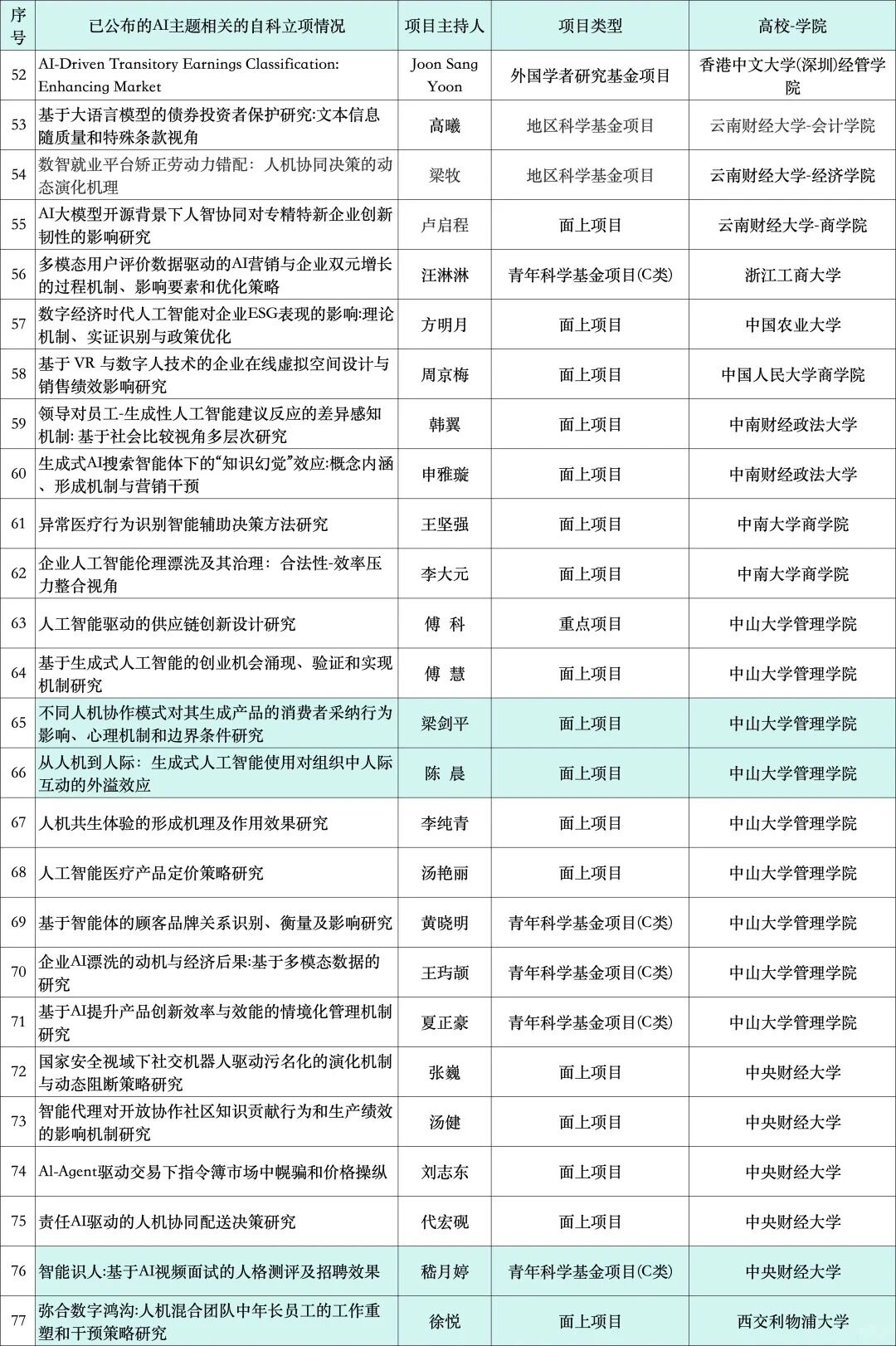
序 已公布的AI主题相关的自科立项情况 项目主持人 项目类型 高校-学院 AL-DRIVEN Transitory Earnings Classification: JOON SANG 外国学者研究基金项目 香港中文大学(深圳D经管学 EnhancingMarket Yoon 院 基于大语言模型的债券投资者保护研究:文本信息 高曦 地区科学基金项目 云南财经大学-会计学院 随质量和特殊条款视角 数智就业平台矫正劳动力错配:人机协同决策的动 54 梁牧 地区科学基金项目 云南财经大学-经济学院 态演化机理 AI大模型开源背景下人智协同对专精特新企业创新 卢启程 面上项目 云南财经大学-商学院 韧性的影响研究 多模态用户评价数据驱动的AI营销与企业双元增长 汪淋淋 青年科学基金项目(C类) 浙江工商大学 的过程机制、影响要素和优化策略 数字经济时代人工智能对企业ESG表现的影响:理论 方明月 面上项目 中国农业大学 机制、实证识别与政策优化 基于VR与数字人技术的企业在线虚拟空间设计与 周京梅 面上项目 中国人民大学商学院 销售绩效影响研究 领领导对员工-生成性人工智能建议反应的差异感知 韩翼 面上项目 中南财经政法大学 机制:基于社会比较视角多层次研究 生成式AI搜索智能体下的"知识幻觉”效应:概念内涵 申雅璇 面上项目 中南财经政法大学 形成机制与营销干预 61|异常医疗行为识别智能辅助决策方法研究 王坚强 面上项目 中南大学商学院 企业人工智能伦理漂洗及其治理:合法性-效率压 62 李大元 面上项目 中南大学商学院 力整合视角 63人工能驱动的供应链创新设计研究 博科 重点项目 中山大学管理学院 基于生成式人工智能的创业机会涌现、验证和实现 傅慧 面上项目 中山大学管理学院 机制研究 不同人机协作模式对其生成产品的消费者采纳行为 梁剑平 面上项目 中山大学管理学院 影响、心理机制和边界条件研究 从人机到人际:生成式人工智能使用对组织中人际 陈晨 面上项目 中山大学管理学院 互动的外溢效应 67/人机共生体验的形成机理及作用效果研究 李纯青 面上项目 中山大学管理学院 68人工智能医疗产品定价策略研究 汤艳丽 面上项目 中山大学管理学院 69基于智能体的顾客品牌关系识别、衡量及影响研究 黄晓明 青年科学基金项目(C类) 中山大学管理学院 业AI漂洗的动机与经济后果:基于多模态数据的 王顿 青年科学基金项目(C类) 中山大学管理学院 研究 基于AI提升产品创新效率与效能的情境化管理机制 夏正豪 青年科学基金项目(C类) 中山大学管理学院 研究 国家安全视域下社交机器人驱动污名化的演化机制 张巍 面上项目 中央财经大学 与动态阻断策略研究 智能代理对开放协作社区知识贡献行为和生产绩效 汤健 面上项目 中央财经大学 的影响机制研究 AI-Agent驱动交易下指令簿市场中幌骗和价格操纵 刘志东 面上项目 中央财经大学 责任AI驱动的人机协同配送决策研究 代宏砚 面上项目 中央财经大学 智能识人:基于AI视频面试的人格测评及招聘效果 月婷 青年科学基金项目(C类) 中央财经大学 弥合数字鸿沟:人机混合团队中年长员工的工作重 徐悦 面上项目 塑和干预策略研究 西交利物浦大学
管理科学部 2024年度管理科学部共接收重点项目申请181项,资助32项,直接费用平均资助 强度为160.63万元/项。 管理科学部在“十四五”期间逐年发布重点项目资助领域。重点项目应针对能推动 学科发展、有望做出创新性成果并产生一定国际影响的前沿科学问题;应切实围绕经济 建设、社会发展、改革开放和提升我国综合竞争力所急需解决且有可能解决的一些重大 管理理论与应用研究问题;应立足探索有中国特色的管理理论与规律的科学问题,在已 有较好基础的研究方向或学科生长点开展深人、系统的创新性研究。 本《指南》中闸述的重点项目领域是对主要研究方向的概括,申请项目名称不一定 要与下列重点项目领域名称完全一致。申请人及研究团队应在相关研究领域有较好的研 究基础,充分发挥本人及团队的学术优势,明确研究目标,突出研究重点,能够抓准并 切实解决其中的一个或若干个关键科学问题,在理论上有所创新。同时要充分重视理论 联系实际,力求从我国国情出发,面向国家重大需求,凝练出重要的管理科学问题,展 开深入研究,以提供指导解决实际管理问题的新途径;强调以科学方法论为指导,注重 科学方法的使用,强调以实际数据/案例作为研究的信息基础。 申请管理科学部重点项目,申请代码1应当选择科学部重点项目资助领域名称后标明 的申请代码,“附注说明”栏应选择相应领域名称,以上选择不正确的申请将不予受理。 2025年度本科学部提出如下重点项目的资助领域,拟资助重点项目35项,直接费 用平均资助强度约为200万元/项,资助期限为5年。 2025年度管理科学部重点项目资助领域 1.供应链运营管理理论与方法 (1)供应链管理中非凸问题的优化理论与算法(G0102) (2)基于信息设计的供应链运作管理理论与方法(G0109) (3)人工智能驱动的供应链创新设计研究(G0109) (4)考虑社会责任的供应链协同创新理论、方法与应用(G0109) 2.面向超大船舶复杂系统的系统工程理论(G0101) 3.面向视觉显示终端(VDT)作业的功效研究(G0108) 4.舆论安全的长期内生风险机理分析与主动治理(G0113) 5.多模态信息环境下的金融服务与行为决策(G0114、G0106) 6.人工智能背景下金融监管科技基础问题与关键方法(G0114) 7.需求响应式客运的规划与运营管理(G0116) 8.模型-数据双驱动的大规模城市道路交通流协同优化(G0116) 9.科创企业的成长路径、商业模式与战略选择研究(G0201、G0213) 10.零工劳动者的个人与职业发展研究(G0204) 11.跨境资本流动与财务系统变革研究(G0205、G0206) 12.智能感知环境下的企业智能营销模型研究(G0207) 13.人工智能协同办公背景下的领导力与团队行为研究(G0208) 14.人工智能对平台生态系统与管理创新的赋能研究(G0209、G0211) 15.基于智能合约技术的交易设计及风险管理研究(G0210、G0212) 16.大数据驱动的公司债券风险识别及资产配置研究(G0210、G0212) 17.智能互联产品服务创新与服务质量评价研究(G0211) 18.人工智能情景下的企业伦理与社会责任研究(G0212) 19.劳动力市场中个体行为决策研究(G0302) 20.一般均衡理论在医疗体系建模与政策设计中的应用(G0304) 21.基于大数据的养老金融理论与政策设计研究(G0307) 22.央地关系重构、最优财政框架转型路径与债务风险防控研究(G0308) 23.数据要素流通产品的设计与收益分配机制(G0309) 24.基于内生经济政策的经济发展理论与定量研究(G0310) 25.人工智能时代中国就业结构重塑与社会保障制度优化设计研究(G0313) 26.基于多模态大数据的环境规制分析与政策优化设计(G0314) 27.标准驱动的高技术产业链韧性塑造机制与政策研究(G0403、G0404) 28.区块链和供应链深度融合下的药品安全治理模式(G0406) 29.数智技术驱动的农村基础教育高质量发展的机制与模式(G0407) 30.城市危险品生产与流通环节的风险传播机理与韧性提升(G0409) 31.数字经济下灵活就业人员的特征、驱动因素与社会保障体系(G0410) 32.智能社会治理的复杂性机理与决策范式(G0410) 33.战略性关键矿产资源供应链风险识别与安全韧性研究(G0412) 34.面向可持续发展目标的全球气候风险与气候韧性研究(C0415) 课题一站通
序 已公布的AI主题相关的自科立项情况 项目主持人 项目类型 高校-学院 AI-DrivEn Transitory EarningsClassification: JOON SANG 外国学者研究基金项目 香港中文大学(深圳D经管学 Enhancing Market Yoon 院 基于大语言模型的债券投资者保护研究:文本信息 53 高曦 地区科学基金项目 云南财经大学-会计学院 随质量和特殊条款视角 数智就业平台矫正劳动力错配:人机协同决策的动 54 梁牧 地区科学基金项目 云南财经大学-经济学院 态演化机理 AI大模型开源背景下人智协同对专精特新企业创新 卢启程 面上项目 云南财经大学-商学院 韧性的影响研究 多模态用户评价数据驱动的AI营销与企业双元增长 汪淋淋 青年科学基金项目(C类) 浙江工商大学 的过程机制、影响要素和优化策略 数字经济时代人工智能对企业ESG表现的影响:理论 方明月 面上项目 中国农业大学 机制、实证识别与政策优化 基于VR与数字人技术的企业在线虚拟空间设计与 周京梅 面上项目 中国人民大学商学院 销售绩效影响研究 领导对员工-生成性人工智能建议反应的差异感知 韩翼 面上项目 中南财经政法大学 机制:基于社会比较视角多层次研究 生成式AI搜索智能体下的"知识幻觉”效应:概念内涵 申雅璇 面上项目 中南财经政法大学 形成机制与营销干预 61|异常医疗行为识别智能辅助决策方法研究 王坚强 面上项目 中南大学商学院 企业人工智能伦理漂洗及其治理:合法性-效率压 62 李大元 面上项目 中南大学商学院 力整合视角 63人工智能驱动的供应链创新设计研究 博科 重点项目 中山大学管理学院 基于生成式人工智能的创业机会涌现、验证和实现 傅慧 面上项目 中山大学管理学院 机制研究 不同人机协作模式对其生成产品的消费者采纳行为 梁剑平 面上项目 中山大学管理学院 影响、心理机制和边界条件研究 从人机到人际:生成式人工智能使用对组织中人际 陈晨 面上项目 中山大学管理学院 互动的外溢效应 67人机共生体验的形成机理及作用效果研究 李纯青 面上项目 中山大学管理学院 68人工智能医疗产品定价策略研究 汤艳丽 面上项目 中山大学管理学院 69基于智能体的顾客品牌关系识别、衡量及影响研究 黄晓明 青年科学基金项目(C类) 中山大学管理学院 企业AI漂洗的动机与经济后果:基于多模态数据的 王顿 青年科学基金项目(C类) 中山大学管理学院 研究 基于AI提升产品创新效率与效能的情境化管理机制 夏正豪 青年科学基金项目(C类) 中山大学管理学院 研究 国家安全视域下社交机器人驱动污名化的演化机制 张巍 面上项目 中央财经大学 与动态阻断策略研究 智能代理对开放协作社区知识贡献行为和生产绩效 汤健 面上项目 中央财经大学 的影响机制研究 AI-Agent驱动交易下指令簿市场中幌骗和价格操纵 刘志东 面上项目 中央财经大学 责任AI驱动的人机协同配送决策研究 代宏砚 面上项目 中央财经大学 智能识人:基于AI视频面试的人格测评及招聘效果 月婷 青年科学基金项目(C类) 中央财经大学 弥合数字鸿沟:人机混合团队中年长员工的工作重 徐悦 面上项冒 公众号 塑和干预策略研究
序 已公布的AI主题相关的自科立项情况 项目主持人 项目类型 高校-学院 号 人工智协同营销内容创作创意表现促进策略及机制 严晨峰 青年科学基金项目(C类) 山东大学管理学院 研究:基于人因科学视角 出口管制对中国人工智能企业供应商送代的影响研 禁建红 面上项目 山东大学经济学院 究 高考匹配机制改革,大语言模型和人力资本错配: 宋彦 面上项目 山东大学经济学院 理论和实证研究 29|人机共生社交网络中情传播机理与应急响应策略 由雪梅 面上项目 山东师范大学 30|AI介导的沟通对投资者信任的多渠道影响研究 张亚男 青年科学基金项目(C类) 山东师范大学 基于数据驱动与机器学习的金融市场尾部行为的测 31 陈强 面上项目 上海财经大学 度、强度、分析及应用 基于负责任创新的"AI+"产业融合互动机理与敏捷 卢超 面上项目 上海大学管理学院 治理机制研究 AI赋能平台供应链的反向定魂制决策优化与算法研 李雨被 青年科学基金项目(C类) 上海大学管理学院 究 34|人机协同对创业项目投资决策的影响机制研究 何琳 青年科学基金项目(C类) 上海大学管理学院 生成式AI对价格谈判的影响机制:基于多方法的研 张晓灵 面上项目 上海对外经贸大学工商管理 究 学院 人机协同中用户动态适应性策略对任务绩效的影响 王爱莲 青年科学基金项目(C类) 上海对外经贸大学工商管理 机制研究 学院 人机兼容视角下创业韧性的形成机制及提升策略研 李晓琳 青年科学基金项目(C类) 上海对外经贸大学工商管理 究 学院 人工智能驱动的多模态融合网络舆情扩散机理与协 霍良安 面上项目 上海理工大学管理学院 同管控策略研究 智慧养老背景下多模态共情交互与AI智能体适老 化策略研究 刘晓慧 青年科学基金项目(C类) 上海理工大学管理学院 虚拟主播多模态情感表达影响消费决策的认知机理 徐四华 面上项目 上海外国语大学国际工商管 及动态优化研究 理学院 面向主动健康的“医生-AI-患者"人机共融决策:协作 郭珊珊 面上项目 上海外国语大学国际工商管 交互与策略构建 理学院 人工智能推荐下的个体投资者资产配置行为研究: 高媚 青年科学基金项目(C类) 上海外国语大学国际工商管 42 实证与实验 理学院 生成式人工智能下金融市场信息,决策和情绪风 43 陈 重点项目 利险的识别与智能监管方法研究 深圳大学管理学院 广告AI味研究:测量维度、判断线索及对品牌感知 周志民 面上项目 深圳大学管理学院 的双刃剑效应 数字素养视角下AI社交机器人赋能用户行为治理的 陈蕊 青年科学基金项目(C类) 深圳大学管理学院 研究 下属人机协作与领导的多元反应及其后效:基于双 何国华 青年科学基金项目(C类) 深圳大学管理学院 系统加工理论的动态追踪研究 AIGC参与生成网络文化产品价值风险的形成机理 雷杨 青年科学基金项目(C类) 西安建筑科技大学 与干预策略研究 管理者-大语言模型协作对企业绿色创新决策的影 薛妍 青年科学基金项目(C类) 西北大学经济管理学院 响机制研究 从人机交互到虚实沉浸:AI服务机器人影响消费者 陈鑫 青年科学基金项目(C类) 西南财经大学工商管理学院 体验的特征、机制与策略研究 人机协同工作设计的概念测量、驱动机制、双刃剑 程豹 面上项目 西南财经大学工商管理学院 效应及其干预策略研究 人工工智能冲击对家庭金融资产配置的影响:理论 甘鸿武 机制与实证识别 西南财经大学金融学院
序 已公布的AI主题相关的自科立项情况 项目主持人 项目类型 高校-学院 号 人工智能能力与企业商业模式创新:涌现、驱动与 周阳 青年科学基金项目(C类) 安徽财经大学合肥高等研究 耦合嵌入 院 多源多模态数据驱动的服务消费个性化决策方法及 吴澎 面上项目 安徽大学商学院 应用研究 人机交互下偏好学习驱动的共识决策研究 程栋 面上项目 东华大学 生成式人工智能背景下内容平台运营策略研究 李京妍 青年科学基金项目(C类) 对外经贸国际经济贸易学院 员工人际促进型与人际防御型AI求助行为策略:内 陈科宇 涵、形成机制与作用效果研究 青年科学基金项目(C类) 对外经贸国际商学院 基于文本叙事与大模型的资产定价:测度、理论与 孟令超 青年科学基金项目(C类) 对外经贸中国金融学院 建模 电商供应链AI客服引入与隐私保护策略研究 于天阳 青年科学基金项目(C类) 广东外语外贸大学商学院 可解释人工智能对消费者健康行为影响的机制与边 黄晓治 地区科学基金项目 广西大学工商管理学院 界研究 领导AI绩效监控使用对领导力效能的提升机制研 刘芳 面上项目 广州大学管理学院 究 10 人工智能驱动下考虑信息共享的平台供应链定制化 陈宇靖 面上项目 广州大学管理学院 策略研究 社交电商平台中人工智能生成评论的有用性及传播 南国芳 面上项目 海南大学国际商学院 机制研究 智能助力背后的代价:AI协作对职场垂直与水平人 白芸 面上项目 华科大管理学院 际互动的潜在影响 13 虚拟数字人代言策略对多阶段可持续消费者行为的 闫胃 青年科学基金项目(C类) 华中科技大学 影响机制研究 生成式AI产品使用对消费者行为的双刃剑影响、 王雪枫 青年科学基金项目(C类) 兰州大学管理学院 机理及应对:记忆效能短期增益和长期阻碍的视角 基于人工智能的金融科技平台用户行为分析与机制 15 姜杨 面上项目 南京大学商学院 设计 16|人工智能幻觉与企业自愿信息披露行为的研究 倪政辉 青年科学基金项目(C类) 人大商学院 大模型驱动的金融多模态数据分析及其在资产定价 17 朱周帆 青年科学基金项目(C类) 厦门大学经济学科 中的应用研究 18公平机器学习的统计分析与推断研究 曾宪立 青年科学基金项目(C类) 厦门大学经济学科 19 基于机器学习的高维动态结构模型估计与政策模拟 江硕 青年科学基金项目(C类) 厦门大学经济学科 人机协作中人工智能纠错策略有效性研究:基于社 2 贾艳丽 面上项目 厦门大学管理学院 会认知理论和心理所有权理论双重视角 人工智能发展对能源低碳转型的中长期影响预测及 21 林伯强 面上项目 厦门大学管理学院 其路径优化研究 22 AI顾客评论总结的影响和效能研究 叶军 面上项目 厦门大学管理学院 AI技术扩散与企业空间边界延展:理论机理与实证 23 李斯曼 青年科学基金项目(C类) 厦门大学管理学院 检验 上位者"还是“下位者"?智慧旅游背景下人工智能 杨 青年科学基金项目(C类) 厦门大学管理学院 社会角色对旅游产品推荐效果的影响研究 虚拟数字人在社交媒体营销中的影响效应与作用机 张学立 青年科学基金项目 制研究 厦门学管理学院
管理科学部 2024年度管理科学部共接收重点项目申请181项,资助32项,直接费用平均资助 强度为160.63万元/项。 管理科学部在“十四五”期间逐年发布重点项目资助领域。重点项目应针对能推动 学科发展、有望做出创新性成果并产生一定国际影响的前沿科学问题;应切实围绕经济 建设、社会发展、改革开放和提升我国综合竞争力所急需解决且有可能解决的一些重大 管理理论与应用研究问题;应立足探索有中国特色的管理理论与规律的科学问题,在已 有较好基础的研究方向或学科生长点开展深人、系统的创新性研究。 本《指南》中闸述的重点项目领域是对主要研究方向的概括,申请项目名称不一定 要与下列重点项目领域名称完全一致。申请人及研究团队应在相关研究领域有较好的研 究基础,充分发挥本人及团队的学术优势,明确研究目标,突出研究重点,能够抓准并 切实解决其中的一个或若干个关键科学问题,在理论上有所创新。同时要充分重视理论 联系实际,力求从我国国情出发,面向国家重大需求,凝练出重要的管理科学问题,展 开深人研究,以提供指导解决实际管理问题的新途径;强调以科学方法论为指导,注重 科学方法的使用,强调以实际数据/案例作为研究的信息基础 申请管理科学部重点项目,申请代码1应当选择科学部重点项目资助领域名称后标明 的申请代码,“附注说明”栏应选择相应领域名称,以上选择不正确的申请将不予受理。 2025年度本科学部提出如下重点项目的资助领域,拟资助重点项目35项,直接费 用平均资助强度约为200万元/项,资助期限为5年。 2025年度管理科学部重点项目资助领域 1.供应链运营管理理论与方法 (1)供应链管理中非凸问题的优化理论与算法(G0102) (2)基于信息设计的供应链运作管理理论与方法(G0109) (3)人工智能驱动的供应链创新设计研究(G0109) (4)考虑社会责任的供应链协同创新理论、方法与应用(G0109) 2.面向超大船舶复杂系统的系统工程理论(G0101) 3.面向视觉显示终端(VDT)作业的功效研究(G0108) 4.舆论安全的长期内生风险机理分析与主动治理(G0113) 5.多模态信息环境下的金融服务与行为决策(G0114、G0106) 6.人工智能背景下金融监管科技基础问题与关键方法(G0114) 7.需求响应式客运的规划与运营管理(G0116) 8.模型-数据双驱动的大规模城市道路交通流协同优化(G0116) 9.科创企业的成长路径、商业模式与战略选择研究(G0201、G0213) 10.零工劳动者的个人与职业发展研究(G0204) 11.跨境资本流动与财务系统变革研究(G0205、G0206) 12.智能感知环境下的企业智能营销模型研究(G0207) 13.人工智能协同办公背景下的领导力与团队行为研究(G0208) 14.人工智能对平台生态系统与管理创新的赋能研究(G0209、G0211) 15.基于智能合约技术的交易设计及风险管理研究(G0210、G0212) 16.大数据驱动的公司债券风险识别及资产配置研究(G0210、G0212) 17.智能互联产品服务创新与服务质量评价研究(G0211) 18.人工智能情景下的企业伦理与社会责任研究(G0212) 19.劳动力市场中个体行为决策研究(G0302) 20.一般均衡理论在医疗体系建模与政策设计中的应用(G0304) 21.基于大数据的养老金融理论与政策设计研究(G0307) 22.央地关系重构、最优财政框架转型路径与债务风险防控研究(G0308) 23.数据要素流通产品的设计与收益分配机制(G0309) 24.基于内生经济政策的经济发展理论与定量研究(G0310) 25.人工智能时代中国就业结构重塑与社会保障制度优化设计研究(G0313) 26.基于多模态大数据的环境规制分析与政策优化设计(G0314) 27.标准驱动的高技术产业链韧性塑造机制与政策研究(G0403、G0404) 28.区块链和供应链深度融合下的药品安全治理模式(G0406) 29.数智技术驱动的农村基础教育高质量发展的机制与模式(G0407) 30.城市危险品生产与流通环节的风险传播机理与韧性提升(G0409) 31.数字经济下灵活就业人员的特征、驱动因素与社会保障体系(G0410) 32.智能社会治理的复杂性机理与决策范式(G0410) 33.战略性关键矿产资源供应链风险识别与安全韧性研究(G0412) 34.面向可持续发展目标的全球气候风险与气候韧性研究(G0415)
山市天学经济学院 首上项团 山东范大学 盲上现团 上海大学管理学院 广州大学管理学校 上海大学管理学校 新上頭 工商作业 禁上项 州大学售用学店 请上项 青南大学国际商学局 请上项 华科大世理学院 盲上项口 上海期工大学骨理学肉 年科禁金项目(类 牵中韩技大学 2025年管理科学部 青理学 门大学管库学# A/主题项目选题盘点 大大 齐骨年学院 2025年度本科学部提出如下重点项目的资助领域,拟资助重点项目 用平均资助强度约为200万元项,资助期限为5年。 全南彩经大学轻济 2025年度管理科学部重点项目资助领域 年科学基全项目心壳 新江工商大学 1.供应链运营管理理论与方法 请上项团 中国农业大学 (1)供应链管理中非凸问题的优化理论与算法(G0102) 阿上项目 中国人民大学商学 (2)基于信息设计的供应链运作管理理论与方法(G0109) 请上项目 产南财经睛大学 (3)人工智能驱动的供应链创新设计研究(G0109) (4)考虚社会责任的供应链协同创新理论、方法与应用(G0109) 盲上项目 中南经政祛大学 2.面向超大船舶复杂系统的系统工程理论(G0101) 路上项目 中南大学国学校 3.面向视觉显示终端(VDT)作业的功效研究(G0108) 西上项目 中南大字商学院 4.舆论安全的长期内生风险机理分析与主动治理(G0113) 東点项团 5.多模态信息环境下的金融服务与行为决策(G0114、G0106) 南上项口 中山大学管理学院 6.人工智能背景下金融监管科技基础问题与关键方法(G0114) 7.需求响应式客运的规划与运营管理(G0116) 8.模型-数据双驱动的大规模城市道路交通流协同优化(G0116) 南上项口 中山大学管理学院 9.科创企业的成长路径、商业模式与战略选择研究(G0201、G0213 盲上项 山 10.零工劳动者的个人与职业发展研究(G0204) 面上项目 中山大学管理学院 11.跨境资本流动与财务系统变革研究(G0205、G0206】 12.智能感知环境下的企业智能营销模型研究(G0207) 13.人工智能协同办公背景下的领导力与团队行为研究(G0208) 中山大学管理学校 14.人工智能对平台生态系统与管理创新的赋能研究(G0209、G021 15.基于智能合约技术的交易设计及风险管理研究(G0210、G0212 盲上项目 中央利经大学 16.大数据驱动的公司债券风险识别及资产配置研究(G0210、G021 高上项目 中央耐最大学 17.智能互联产品服务创新与服务质量评价研究(G0211) 面上项门 中央副经学 18.人工智能情景下的企业伦理与社会责任研究(G0212) 19.劳动力市场中个体行为决莱究C030课题一站通 请上项口 中央利最大学 20.一般均衡理论在医疗体系建模与政策设计中的应用(G0304)
序 已公布的AI主题相关的自科立项情况 项目主持人 项目类型 高校-学院 号 人工智能能力与企业商业模式创新:涌现、驱动与 周阳 青年科学基金项目(C类) 安徽财经大学合肥高等研究 帮合嵌入 院 多源多模态数据驱动的服务消费个性化决策方法及 吴澎 面上项目 安徽大学商学院 应用研究 人机交互下偏好学习驱动的共识决策研究 程栋 面上项目 东华大学 生成式人工智能背景下内容平台运营策略研究 李京妍 青年科学基金项目(C类) 对外经贸国际经济贸易学院 员工人际促进型与人际防御型AI求助行为策略:内 陈科宇 涵、形成机制与作用效果研究 青年科学基金项目(C类) 对外经贸国际商学院 基于文本叙事与大模型的资产定价:测度、理论与 孟令超 青年科学基金项目(C类) 对外经贸中国金融学院 建模 电商供应链AI客服引入与隐私保护策略研究 于天阳 青年科学基金项目(C类) 广东外语外贸大学商学院 可解释人工能对消费者健康行为影响的机制与边 黄晓治 地区科学基金项目 广西大学工商管理学院 界研究 领导AI绩效监控使用对领导力效能的提升机制研 刘芳 面上项目 广州大学管理学院 究 10 人工智能驱动下考虑信息共享的平台供应链定制化 陈宇靖 面上项目 广州大学管理学院 策略研究 社交电商平台中人工智能生成评论的有用性及传播 南国芳 面上项目 海南大学国际商学院 机制研究 智能助力背后的代价:AI协作对职场垂直与水平人 白芸 面上项目 华科大管理学院 际互动的潜在影响 13 虚拟数字人代言策略对多阶段可持续消费者行为的 闫胃 青年科学基金项目(C类) 华中科技大学 影响机制研究 生成式AI产品使用对消费者行为的双刃剑影响、 王雪枫 青年科学基金项目(C类) 兰州大学管理学院 机理及应对:记忆效能短期增益和长期阻碍的视角 15 基于人工智能的金融科技平台用户行为分析与机制 姜杨 面上项目 南京大学商学院 设计 16|人工智能幻觉与企业自愿信息披露行为的研究 倪政辉 青年科学基金项目(C类) 人大商学院 大模型驱动的金融多模态数据分析及其在资产定价 17 朱周帆 青年科学基金项目(C类) 厦门大学经济学科 中的应用研究 18公平机器学习的统计分析与推断研究 曾宪立 青年科学基金项目(C类) 厦门大学经济学科 19 于机器学习的高维动态结构模型估计与政策模拟 江硕 青年科学基金项目(C类) 厦门大学经济学科 人机协作中人工智能纠错策略有效性研究:基于社 20 贾艳丽 面上项目 厦门大学管理学院 会认知理论和心理所有权理论双重视角 21 人工智能发展对能源低碳转型的中长期影响预测及 林伯强 面上项目 厦门大学管理学院 其路径优化研究 22 AI顾客评论总结的影响和效能研究 叶军 面上项目 厦门大学管理学院 AI技术扩散与企业空间边界延展:理论机理与实证 23 李斯曼 青年科学基金项目(C类) 厦门大学管理学院 检验 上位者"还是“下位者"?智慧旅游背景下人工智能 杨 青年科学基金项目(C类) 厦门大学管理学院 社会角色对旅游产品推荐效果的影响研究 虚拟数字人在社交媒体营销中的影响效应与作用机 张学立 青年科学基金项目(C类) 厦门大学管理学院 制研究
真上项目 山东大学经济学视 出上项目 东年大学 满上项门 山家大学经诉学院 真上项目 由东师范大学 送为经贯国际商学院 山东师范大学 离上项口 上海甜经大学 离上项目 上海大学管理学院 上海大学管理学国 上海大学管理学视 广州大学管理学院 买大学工商管 南上项 广州大学管理学院 南南人学国际商学院 学工自督理 南上项! 华科大容理学院 年中韩技大学 南上项口 年林学基全项口 海犀工大学价理字院 州大学管理7校 2025年管理科学部 买制大学管理学院 正刷大宁管理学# 上项 复门大学管理学院
内容提及地域:广东省、陕西省、江西省、福建省、云南省、山东省、香港特别行政区、上海市、浙江省、深圳市、赣州市、广州市、厦门市、香港特别行政区、昆明市、济南市、上海市、西安市、杨浦区、宝山区、历城区、五华区、全南县、历下区、番禺区、松江区
IP属地:中国 江西