上市辅导|AI软件平台提供商_兴容(上海
2026-02-14 17:19:48  腾讯   [查看原文]

 

一、上市辅导核心信息

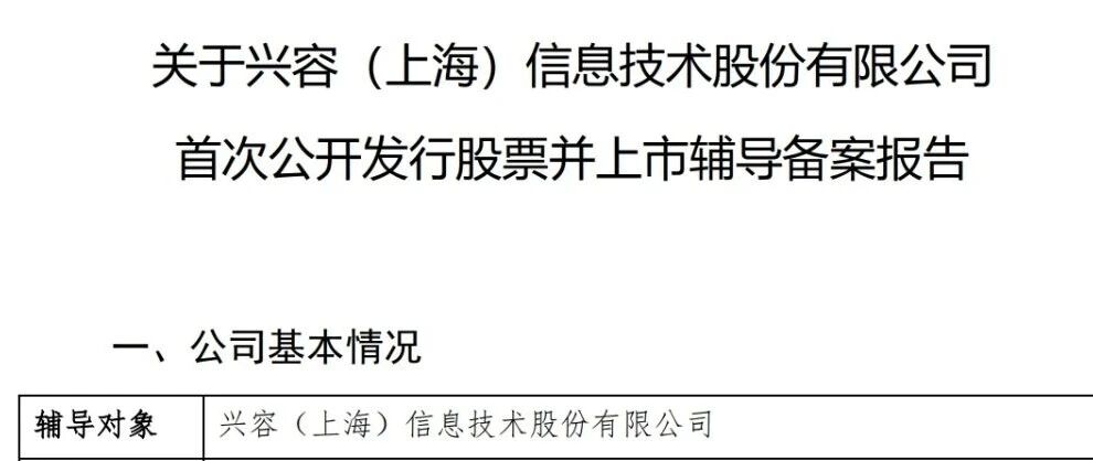
兴容(上海)信息技术股份有限公司于2026年2月2日签署首次公开发行股票并上市的辅导协议,正式启动上市辅导工作,辅导机构为国泰海通证券股份有限公司,配套法律服务由上海市通力律师事务所提供,财务审计相关工作由天衡会计师事务所(特殊普通合伙)负责,全程辅导工作均由三家机构相关人员协同开展。

本次上市辅导分为前期、中期、后期三个阶段,各阶段有明确的核心任务与实施举措:辅导前期阶段将开展全面的尽职调查和规范性核查,结合公司实际情况制定并落地具体辅导方案,同时定期召开中介机构协调会,通过日常沟通督促企业推进相关问题整改;辅导中期阶段聚焦相关人员的集中学习与培训,授课内容涵盖资本市场基础知识、上市公司规范运作法规、廉洁从业、会计准则及内部控制等,同时协助公司建立健全内控与财务会计管理体系,筛选论证募集资金投资项目,并针对尽调发现的问题推动整改规范;辅导后期阶段将完成辅导计划落地,督促公司完成剩余问题整改,为辅导对象开展考前答疑并组织相关考试,与监管机构全面沟通并配合现场检查指导,最终提交辅导验收申请并做好首次公开发行股票申请文件的准备工作。

二、企业基本概况

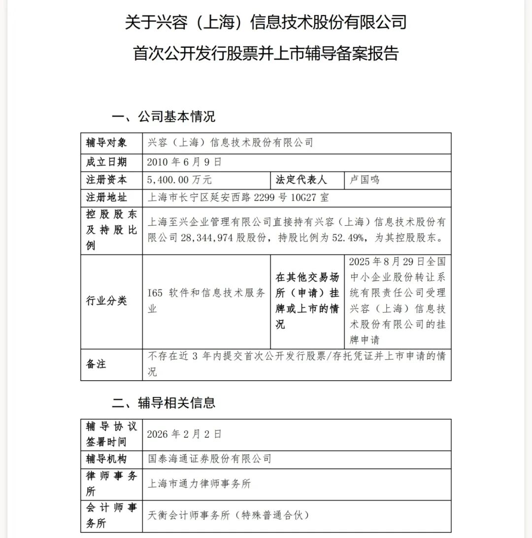
兴容(上海)信息技术股份有限公司成立于2010年6月9日,法定代表人为卢国鸣,注册地址位于上海市长宁区延安西路2299号10G27室,注册资本5400万元且实缴资本同额,企业类型为非上市的自然人投资或控股股份有限公司,曾用名包括上海兴容信息技术有限公司、上海兴容通信技术有限公司,目前处于存续状态,人员规模为50-99人,参保人数为99人。公司控股股东为上海至兴企业管理有限公司,直接持股52.4907%,疑似实控人为卢国鸣,其综合持股比例达34.35%,同时担任公司董事长、总经理职务;此外,深圳市达晨创鸿私募股权投资企业(有限合伙)、北京百度网讯科技有限公司等为公司重要股东,持股比例分别为13.5858%、3.8539%。公司旗下设有1家分支机构兴容(上海)信息技术股份有限公司重庆分公司,还对外投资4家企业、控制5家企业,2025年8月29日其全国中小企业股份转让系统挂牌申请已被受理,且公司近3年内未提交过首次公开发行股票或存托凭证的上市申请。

公司行业分类归属于I65软件和信息技术服务业,是国家高新技术企业、专精特新“小巨人”企业,同时获评省级企业技术中心、市级企业技术中心、省级科技小巨人企业、省级创新型企业,还成功上榜2025上海硬核科技企业TOP100,2021年12月完成D轮融资,目前拥有一般纳税人、货物进出口、技术进出口等相关资质。

三、核心业务与产品服务

公司是专业的AI软件平台提供商,深耕行业二十余年,核心为企业提供线下场景的智能IT基础架构服务,主营业务覆盖信息技术、通信技术领域的技术咨询、开发、服务与转让,同时开展计算机软硬件、机电设备、通讯设备等产品销售,以及通信建设工程施工、网络工程等业务,拥有基础电信业务、第一类及第二类增值电信业务等许可资质。

公司的核心产品及服务分为六大类,分别是网络基础架构、IOT物联网、网络安全服务、场景服务、SD-WAN软件定义网络构架、边缘计算,依托AI态势分析、集团化远程管理、SDN等前沿技术,为客户提供7*24全天候无人化的运营保障,服务模式涵盖SaaS、PaaS、IaaS等,创新采用按场所点位核算服务费的方式,可根据客户业务规模弹性调整,大幅降低客户初期设备投资与运营成本。公司的服务覆盖零售、餐饮、酒店、购物中心、企业、学校、政府、工厂、银行、保险、医疗机构等多种业态,服务数万个线下场所,还曾为第一届和第二届进博会提供网络架构服务,成为多家头部品牌的基础架构运营商。

四、研发与资质实力

公司研发与知识产权实力突出,目前拥有商标信息76条、专利信息122条、软件著作权信息72条,备案网站16个,拥有各类资质证书31个、行政许可3个,其中包含沪ICP备14029974号的网站备案资质,以及无线电发射设备型号核准、各类体系认证等相关资质。公司凭借扎实的技术研发能力,成为行业内技术领先的企业,在智能IT基础架构、AI边缘计算、SD-WAN等领域形成了核心技术壁垒,且提前卡位布局一体化管理与AI边缘计算部署,持续推动技术与产品的迭代升级。

五、股权与关联企业概况

公司控股股东上海至兴企业管理有限公司成立于2014年5月28日,注册资本300万元且实缴资本同额,曾用名上海至兴投资管理有限公司,卢国鸣为该公司大股东,持股63.3333%并担任执行董事,同时该公司还有倪佳音、邵卫、贾守姣等股东,持股比例分别为20.6667%、15.0000%、1.0000%,该公司仅对外投资兴容(上海)信息技术股份有限公司一家企业,是卢国鸣控制上市公司的核心主体。公司还获得了百度、众晖资本、中兴合创等知名企业和投资机构的投资,股权结构中兼具产业资本与私募股权投资机构,为企业发展提供了资金与资源支持。

六、经营与发展现状

公司经营状况稳定,累计参与招投标项目88次,业务布局覆盖全国,除上海总部外,在重庆设立分支机构进一步拓展西南区域市场,同时凭借优质的服务与技术实力,积累了大量各行业的优质客户资源。公司注重市场化运作,通过BOSS直聘等平台开展人才招聘,完善团队建设,目前正处于新三板挂牌申请与上市辅导同步推进的阶段,依托自身的技术优势、行业地位与资本加持,持续推进业务拓展与技术创新,冲刺A股上市。

*以官方披露信息为准。

OCR:IMG:设为星标”,新文章就会第一时间出现在您的订阅列表里。

OCR:IMG:关于兴容(上海)信息技术股份有限公司 首次公开发行股票并上市辅导备案报告 公司基本情况 辅导对象 兴容(上海)信息技术股份有限公司 成立日期 2010年6月9日 注册资本 5.400.00万元 法定代表人 卢国鸣 注册地址 上海市长宁区延安西路2299号10G27室 控股股东 及持股比 上海至兴企业管理有限公司直接持有兴容(上海)信息技术股份有 限公司28,344,974股股份,持股比例为52.49%,为其控股股东。 例 2025年8月29日全国 在其他交易场 中小企业股份转让系 行业分类 I65软件和信息技术服务 所(申请)挂 统有限责任公司受理 业 牌或上市的情 兴容(上海)信息技 况 术股份有限公司的挂 牌申请 备注 不存在近3年内提交首次公开发行股票/存托凭证并上市申请的情 况 二、辅导相关信息 辅导协议 签署时间 2026年2月2日 辅导机构 国泰海通证券股份有限公司 律师事务 所 上海市通力律师事务所 会计师事 天衡会计师事务所(特殊普通合伙) 务所

OCR:IMG:关于兴容(上海)信息技术股份有限公司 首次公开发行股票并上市辅导备案报告 公司基本情况 辅导对象 兴容(上海)信息技术股份有限公司 成立日期 2010年6月9日 注册资本 5.400.00万元 法定代表人 卢国鸣 注册地址 上海市长宁区延安西路2299号10G27室 控股股东 及持股比 上海至兴企业管理有限公司直接持有兴容(上海)信息技术股份有 限公司28,344,974股股份,持股比例为52.49%,为其控股股东。 例 2025年8月29日全国 在其他交易场 中小企业股份转让系 行业分类 I65软件和信息技术服务 所(申请)挂 统有限责任公司受理 业 牌或上市的情 兴容(上海)信息技 况 术股份有限公司的挂 牌申请 备注 不存在近3年内提交首次公开发行股票/存托凭证并上市申请的情 况 二、辅导相关信息 辅导协议 签署时间 2026年2月2日 辅导机构 国泰海通证券股份有限公司 律师事务 所 上海市通力律师事务所 会计师事 天衡会计师事务所(特殊普通合伙) 公众号·投研小组長 务所

OCR:IMG:卢国鸣、倪佳音 实际控制人(公示信息) 当前企业 兴容(上海)信息技术股份有限公司 层 52.49% 上海至兴企业管理有限公司大股东 28,344,974股 层 深圳市达晨创鸿私募股权投资企业(有限 13.59% 合伙) 私募基金 7,336,308股 宁波云容企业管理合伙企业(有限合伙) 5.04% 员工持股平台 2,721,634股 3 3.85% 北京百度网讯科技有限公司 2,081,094股 金泉嘉禾(海南)企业管理合伙企业( 2.78% 有限合伙) 1,500000股 5 元 共青城兴赢创业投资中心(有限合伙) 2.73% 私募基金 1,476,520股 口 杭州众晖同御投资合伙企业(有限合伙) 2.72% 私募基金 1,470,234股 2.22% 刘银平 1,199.997股 8 杭州槿桦投资管理合伙企业(有限合伙) 2.14% 私募基金 1,156,164股 9 平阳浚泉仁惠股权投资合伙企业(有限合 2.14% 伙) 私募基金 1,156,164股 10 深圳市合创智能及健康创业投资基金(有 1.93% 限合伙) 私募基金 1,040,562股 11 1.59% 天津有容企业管理合伙企业(有限合伙) 857,708股 12 宁波兴容共展企业管理合伙企业(有限合 1.51% 伙) 813,887股 13 宁波兴容偕行企业管理合伙企业(有限合 1.48% 伙) 员工持股平台 797,556股 14 湖南达峰私募股权投资企业(有限合伙) 1.36% 私募基金 733,032股 15 杭州众晖铭行创业投资合伙企业(有限合 1.09% 伙) 私募基金 589,652股 16 赣州浚泉长源创业投资合伙企业(有限合 0.55% 伙) 私募基金 298,456股 17 四川海底捞餐饮股份有限公司 0.54% 赴港上市(06862.HK) 289,059股 18 元 深圳市财智创赢私募股权投资企业(有限合 0.22% 伙) 私募基金 116,181股 19 0.04% 青岛信达普创投资中心(有限合伙) 20,818股 20 公众号·投研小组長

OCR:IMG:卢国鸣、倪佳音 实际控制人(公示信息) 当前企业 兴容(上海)信息技术股份有限公司 层 52.49% 上海至兴企业管理有限公司大股东 28,344,974股 元 深圳市达晨创鸿私募股权投资企业(有限 13.59% 合伙) 私募基金 7,336,308股 宁波云容企业管理合伙企业(有限合伙) 5.04% 员工持股平台 2,721,634股 3 3.85% 北京百度网讯科技有限公司 2,081,094股 金泉嘉禾(海南)企业管理合伙企业( 2.78% 有限合伙) 1,500,000股 5 B 共青城兴赢创业投资中心(有限合伙) 2.73% 私募基金 1,476,520股 杭州众晖同御投资合伙企业(有限合伙) 2.72% 私募基金 1,470,234股 2.22% 刘银平 1,199.997股 8 杭州槿桦投资管理合伙企业(有限合伙) 2.14% 私募基金 1,156,164股 9 平阳浚泉仁惠股权投资合伙企业(有限合 2.14% 伙) 私募基金 1,156,164股 10 深圳市合创智能及健康创业投资基金(有 1.93% 限合伙) 私募基金 1,040,562股 1.59% 天津有容企业管理合伙企业(有限合伙) 857,708股 12 宁波兴容共展企业管理合伙企业(有限合 1.51% 伙) 813,887股 13 宁波兴容偕行企业管理合伙企业(有限合 1.48% 伙) 员工持股平台 797,556股 14 湖南达峰私募股权投资企业(有限合伙) 1.36% 私募基金 733,032股 15 杭州众晖铭行创业投资合伙企业(有限合 1.09% 伙) 私募基金 589,652股 16 赣州浚泉长源创业投资合伙企业(有限合 0.55% 伙) 私募基金 298,456股 7 四川海底捞餐饮股份有限公司 0.54% 赴港上市(06862.HK) 289059股 18 深圳市财智创赢私募股权投资企业(有限合 0.22% 伙) 私募基金 116,181股 19 0.04% 青岛信达普创投资中心(有限合伙) 20,818股 20

OCR:IMG:设为星标”,新文章就会第一时间出现在您的订阅列表里

OCR:IMG:关于兴容(上海)信息技术股份有限公司 首次公开发行股票并上市辅导备案报告 公司基本情况 辅导对象 兴容(上海)信息技术股份有限公司 成立日期 2010年6月9日 注册资本 5.400.00万元 法定代表人 卢国鸣 注册地址 上海市长宁区延安西路2299号10G27室 控股股东 及持股比 上海至兴企业管理有限公司直接持有兴容(上海)信息技术股份有 限公司28.344.974股股份,持股比例为52.49%,为其控股股东。 例 2025年8月29日全国 在其他交易场 中小企业股份转让系 行业分类 I65软件和信息技术服务 所(申请)挂 统有限责任公司受理 业 牌或上市的情 兴容(上海)信息技 况 术股份有限公司的挂 牌申请 备注 不存在近3年内提交首次公开发行股票/存托凭证并上市申请的情 况 二、辅导相关信息 辅导协议 签署时间 2026年2月2日 辅导机构 国泰海通证券股份有限公司 律师事务 所 上海市通力律师事务所 会计师事 天衡会计师事务所(特殊普通合伙) 务所

OCR:IMG:设为星标”,新文章就会第一时间出现在您的订阅列表里。 公众号·投研小組長

OCR:IMG:卢国鸣、倪佳音 实际控制人(公示信息) 当前企业 兴容(上海)信息技术股份有限公司 层 52.49% 上海至兴企业管理有限公司大股东 28,344,974股 层 深圳市达晨创鸿私募股权投资企业(有限 13.59% 合伙) 私募基金 7,336,308股 宁波云容企业管理合伙企业(有限合伙) 5.04% 员工持股平台 2,721,634股 V 3.85% 北京百度网讯科技有限公司 2,081,094股 4 金泉嘉禾(海南)企业管理合伙企业( 2.78% 有限合伙) 1,500,000股 5 2 共青城兴赢创业投资中心(有限合伙) 2.73% 私募基金 1,476,520股 O 杭州众晖同御投资合伙企业(有限合伙) 2.72% 私募基金 1,470,234股 2.22% 刘银平 1,199.997股 8 杭州槿桦投资管理合伙企业(有限合伙) 2.14% 私募基金 1,156,164股 9 平阳浚泉仁惠股权投资合伙企业(有限合 2.14% 伙) 私募基金 1,156,164股 10 2 深圳市合创智能及健康创业投资基金(有 1.93% 限合伙) 私募基金 1,040,562股 1 1.59% 天津有容企业管理合伙企业(有限合伙) 857,708股 12 宁波兴容共展企业管理合伙企业(有限合 1.51% 伙) 813,887股 13 宁波兴容偕行企业管理合伙企业(有限合 1.48% 伙) 员工持股平台 797,556股 14 湖南达峰私募股权投资企业(有限合伙) 1.36% 私募基金 733,032股 15 杭州众晖铭行创业投资合伙企业(有限合 1.09% 伙) 私募基金 589,652股 16 赣州浚泉长源创业投资合伙企业(有限合 0.55% 伙) 私募基金 298,456股 17 四川海底捞餐饮股份有限公司 0.54% 赴港上市(06862.HK) 289,059股 18 深圳市财智创赢私募股权投资企业(有限合 0.22% 伙) 私募基金 116,181股 19 0.04% 青岛信达普创投资中心(有限合伙) 20,818股 20

OCR:IMG:设为星标”,新文章就会第一时间出现在您的订阅列表里

OCR:IMG:层 宁波兴容偕行企业管理合伙企业(有限合 1.48% 伙) 员工持股平台 797,556股 14 W 湖南达峰私募股权投资企业(有限合伙) 1.36% 私募基金 733,032股 15 元 杭州众晖铭行创业投资合伙企业(有限合 1.09% 伙) 私募基金 589,652股 16 赣州浚泉长源创业投资合伙企业(有限合 0.55% 伙) 私募基金 298,456股 17 四川海底捞餐饮股份有限公司 0.54% 赴港上市(06862.HK) 289059股 18 云 深圳市财智创赢私募股权投资企业(有限合 0.22% 伙) 私募基金 116,181股 19 0.04% 青岛信达普创投资中心(有限合伙) 20.818股 20 公众号·投研小組長

OCR:IMG:关于兴容(上海)信息技术股份有限公司 首次公开发行股票并上市辅导备案报告 一、公司基本情况 辅导对象 兴容(上海)信息技术股份有限公司

OCR:IMG:设为星标”,新文章就会第一时间出现在您的订阅列表里。

OCR:IMG:6 杭州众晖同御投资合伙企业(有限合伙) 2.72% 私募基金 1,470,234股 2.22% 刘银平 1,199.997股 8 杭州槿桦投资管理合伙企业(有限合伙) 2.14% 私募基金 1,156164股 9 平阳浚泉仁惠股权投资合伙企业(有限合 2.14% 伙) 私募基金 1,156,164股 10 深圳市合创智能及健康创业投资基金(有 1.93% 限合伙) 私募基金 1,040,562股 77 1.59% 天津有容企业管理合伙企业(有限合伙) 857708股 12 宁波兴容共展企业管理合伙企业(有限合 1.51% 伙) 813,887股 13

OCR:IMG:卢国鸣、倪佳音 实际控制人(公示信息) 当前企业 兴容(上海)信息技术股份有限公司 层 52.49% 上海至兴企业管理有限公司 大股东 28,344,974股 司 深圳市达晨创鸿私募股权投资企业(有限 13.59% 合伙) 私募基金 7,336,308股 宁波云容企业管理合伙企业(有限合伙) 5.04% 员工持股平台 2,721,634股 3 3.85% 北京百度网讯科技有限公司 2,081,094股 金泉嘉禾(海南)企业管理合伙企业( 2.78% 有限合伙) 1,500000股 共青城兴赢创业投资中心(有限合伙) 2.73% 私幕基金 1,476520股

OCR:IMG:6 杭州众晖同御投资合伙企业(有限合伙) 2.72% 私募基金 1,470,234股 二 2.22% 刘银平 1,199997股 8 杭州槿桦投资管理合伙企业(有限合伙) 2.14% 私募基金 1,156,164股 9 平阳浚泉仁惠股权投资合伙企业(有限合 2.14% 伙) 私募基金 1,156,164股 10 深圳市合创智能及健康创业投资基金(有 1.93% 限合伙) 私募基金 1,040,562股 77 1.59% 天津有容企业管理合伙企业(有限合伙) 857,708股 12 宁波兴容共展企业管理合伙企业(有限合 1.51% 伙) 813,887股 13

OCR:IMG:院 宁波兴容偕行企业管理合伙企业(有限合 1.48% 伙) 员工持股平台 797,556股 14 会 湖南达峰私募股权投资企业(有限合伙) 1.36% 私募基金 733,032股 15 杭州众晖铭行创业投资合伙企业(有限合 1.09% 伙) 私募基金 589,652股 16 一 赣州浚泉长源创业投资合伙企业(有限合 0.55% 伙) 私募基金 298,456股 17 四川海底捞餐饮股份有限公司 0.54% 赴港上市(06862.HK) 289,059股 18 元 深圳市财智创赢私募股权投资企业(有限合 0.22% 伙) 私募基金 116,181股 19 0.04% 青岛信达普创投资中心(有限合伙) 20,818股 20

OCR:IMG:层 宁波兴容偕行企业管理合伙企业(有限合 1.48% 伙) 员工持股平台 797,556股 14 层 湖南达峰私募股权投资企业(有限合伙) 1.36% 私募基金 733,032股 15 杭州众晖铭行创业投资合伙企业(有限合 1.09% 伙) 私募基金 589.652股 16 Z 赣州浚泉长源创业投资合伙企业(有限合 0.55% 伙) 私募基金 298,456股 17 四川海底捞餐饮股份有限公司 0.54% 赴港上市(06862.HK) 289059股 18 云 深圳市财智创赢私募股权投资企业(有限合 0.22% 伙) 私募基金 116,181股 19 0.04% 青岛信达普创投资中心(有限合伙) 20,818股 20

OCR:IMG:卢国鸣、倪佳音 实际控制人(公示信息) 当前企业 兴容(上海)信息技术股份有限公司 52.49% 上海至兴企业管理有限公司大股东 28,344,974股 深圳市达晨创鸿私募股权投资企业(有限 13.59% 合伙) 私募基金 7,336,308股 宁波云容企业管理合伙企业(有限合伙) 5.04% 员工持股平台 2,721,634股 3 3.85% 北京百度网讯科技有限公司 2,081,094股 金泉嘉禾(海南)企业管理合伙企业( 2.78% 有限合伙) 1,500000股 5 共青城兴赢创业投资中心(有限合伙) 2.73% 私慕基金 1,476520股

OCR:IMG:卢国鸣、倪佳音 实际控制人(公示信息) 当前企业 兴容(上海)信息技术股份有限公司 层 52.49% 上海至兴企业管理有限公司大股东 28,344,974股 深圳市达晨创鸿私募股权投资企业(有限 13.59% 合伙) 私募基金 7,336,308股 宁波云容企业管理合伙企业(有限合伙) 5.04% 员工持股平台 2,721,634股 5 3.85% 北京百度网讯科技有限公司 2,081,094股 4 金泉嘉禾(海南)企业管理合伙企业( 2.78% 有限合伙) 1,500000股 共青城兴赢创业投资中心(有限合伙) 2.73% 私慕基金 1,476520股

OCR:IMG:6 杭州众晖同御投资合伙企业(有限合伙) 2.72% 私募基金 1,470,234股 2.22% 刘银平 1,199.997股 8 杭州槿桦投资管理合伙企业(有限合伙) 2.14% 私募基金 1,156164股 9 平阳浚泉仁惠股权投资合伙企业(有限合 2.14% 伙) 私募基金 1,156,164股 10 深圳市合创智能及健康创业投资基金(有 1.93% 限合伙) 私募基金 1,040,562股 11 1.59% 天津有容企业管理合伙企业(有限合伙) 857708股 12 宁波兴容共展企业管理合伙企业(有限合 1.51% 伙) 813,887股 13

OCR:IMG:设为星标”,新文章就会第一时间出现在您的订阅列表里 公众号·投研小組長

内容提及地域:广东省、重庆市、江西省、四川省、山东省、海南省、湖南省、上海市、天津市、北京市、浙江省、深圳市、重庆市、赣州市、青岛市、郴州市、杭州市、宁波市、温州市、九江市、上海市、天津市、北京市、共青城市、平阳县、嘉禾县、长宁区

IP属地:中国 江苏

本栏目中的所有页面均系自动生成,自动分类排列,采用联索网络信息采集、网页信息提取、语义计算等智能搜索技术。内容源于公开的媒体报道,包括但不限于新闻网站、电子报刊、行业门户、客户网站等。使用本栏目前必读