人形机器人行业专题研究:人形机器人量产元年,关注本体和零部件投资机会-源达信息
2026-03-12 16:14:00  搜狐网   [查看原文]

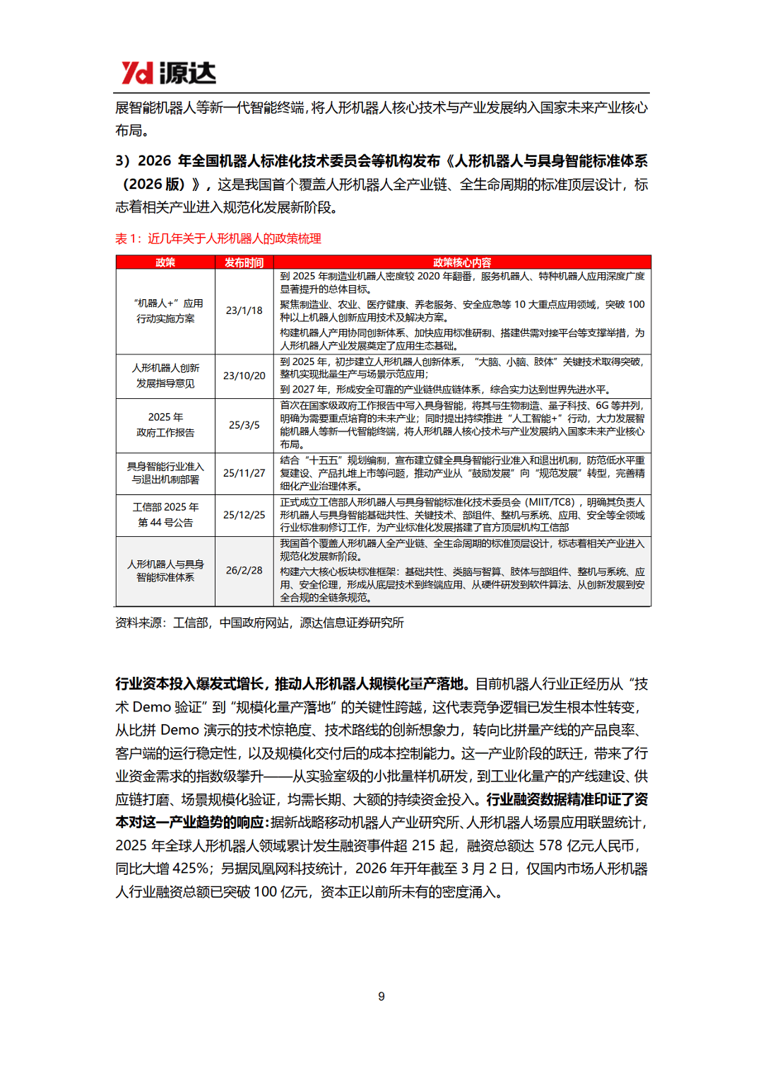
2026 年 3 月 11 日源达信息发布的人形机器人行业专题研究指出,2026 年为人形机器人量产元年,行业迎来从技术验证到规模化落地的关键拐点,建议重点关注本体和核心零部件领域的投资机会,行业整体投资评级为看好。复盘 2021 年至今行业行情,呈现显著事件驱动特征,历经概念启蒙、技术验证、AI 赋能、量产落地四轮阶段,2024 年 9 月至今的量产落地阶段板块涨幅达 150%。2026 年行业催化事件密集,特斯拉 Optimus Gen3 迭代、本体企业 IPO、车企技术落地及零部件企业业绩兑现成核心看点。2025 年行业迎来产业化关键节点,多因素共振推动规模化量产:VLA 大模型迭代让硬件技术路线收敛,智能化能力提升;B/G 端需求率先释放,订单集中于工业制造和数据采集领域,全球出货量达 1.8 万台,宇树、智元、优必选位列前三,合计市占率超 60%,行业披露订单总金额超 57 亿元;国家政策持续加码,具身智能纳入未来产业布局,2025 年全球行业融资额同比大增 425%,2026 年初国内融资已破百亿元。行业市场空间广阔,高工机器人预测 2030 年全球人形机器人销量达 34 万台、规模 640 亿元,2035 年销量超 500 万台、规模 4000 亿元,2024-2035 年 CAGR 近 60%,2033 年 C 端销量将反超 B 端。目前本体企业迎来集中上市潮,优必选已港股上市,宇树、乐聚等加速推进 A 股 IPO,行业玩家分为先驱型、初创型、跨界型等五类,优必选、宇树、智元为国内头部本体企业。核心零部件是行业核心赛道,丝杠和减速器价值量突出,2035 年市场规模均有望超千亿元,2025-2035 年 CAGR 近 70%,目前高端市场被欧美日台企业垄断,本土企业以中低端为主,但在工艺和量产上持续突破,国产替代加速。丝杠中滚柱丝杠为高端主流,减速器内资企业如绿的谐波市占率稳步提升。打开APP,查看更多精彩图片免责声明:我们尊重知识产权、数据隐私,只做内容的收集、整理及分享,报告内容来源于网络,报告版权归原撰写发布机构所有,通过公开合法渠道获得,如涉及侵权,请及时联系我们删除,如对报告内容存疑,请与撰写、发布机构联系

OCR:IMG:公众号《洞悉行业趋势》 下载报告完整版

OCR:IMG:d源达 证券研究报告/行业研究 报告日期:2026年03月11日 人形机器人量产元年,关注本体和零部件投资机会 一人形机器人行业专题研究 投资要点 投资评级: 看好 人形机器人:历史行情复盘与未来催化展望 复盘2021年至今Wind人形机器人指数走势,及期间技术送代、产业政策、龙 分析师:吴起涤 头进展等主大事件,我们发现其行情存在显害的事件驱动特征。2026年及未 执业发记编号:A0190523020001 来我们可以重点关注行业技术进步、特斯拉Optimus选代、本体企业的订单 wuqidi@yd.com.cn 公布及IPO进展、产业链订单及业绩更新等事件。 2025年:人形机器人走向规模化量产 分析师:宋金治 VLA大模型等技术选代、B/G端需求的释放、资本加持、政策护航等多因素协 同共振,2025年人形机器人行业迎来产业化发展的关键拐点,正式从0到1的 执业登记编号:A0190526020002 实验室技术验证阶段,逐步走向1到10的规模化落地阶设 songjinzhi@yd.com.cn 2025年人形机器人的出货量与订单爆发,且有望延续高增长:1)全球出货量 约为1.8万台,宇树、智元、优必选出货量位列全球前三,分别为5500、5100 人开机最人级与沪燥200走给对比 1000台,合计市场份额超60%,且宇树与智元透露2026年有望超过1万台; 2)行业披露订单总金额超57亿元,其中优必选超14亿元、智元与银河通用超 150% 沪F300 人器人指& 7亿元,主要来自汽车产业(工业制造)及政府和地方国企(数据采集) 100% 中 hwh 投资机会梳理:本体和零部件 人形机器人的应用场景盖工业制造、商用服务、家庭服务等,随若技术进 50% 1:1 2005 10 步、规模化带动成本下行,人形机器人的渗透率有望持续提升。据高工机器人 预测,人形机器人2030年全球销量有望达34万台(640亿元),2035年有望 wnN运可% 超500万台(4千亿元)。目前优必选已于2023年上市港股,宇树、乐聚、云 深处等本体企业密集推进IPO,行业正迎来集中上市潮, 人形机器人的核心零部件包括丝杠、电机.减速器、传感器、轴承等,目前硬 件的技术路径逐步走向收敛,我们估算2035年丝杠与减速器的行业规模均有 望超1000亿元,2025-2035期间CAGR接近70%丝杠与减速器等精密零部 件技术壁垒高,目前行业基本由欧美日台企业垄断,市占率超70%,本土企 业份额相较低目以中低端市场为主,发展空间巨大。我们认为本土厂商在加 工设备、工艺水平、宣产良率等环节持续突破,产品性能有望逐步追平外资, 同时凭借成本优势与响应速度,国产替代有望逐步加速。 投资建议 1)Tier1:三花智控、拓普集团、均胜电子、新泉股份、银轮股份 2)丝杠:恒立液压、五洲新春、北特科技、浙江荣泰、新坐标 3)减速器:绿的谐波、斯美智驱、科达利、双环传动、高测股份 4)灵巧手:伟创电气、鸣志电器、兆威机电 5)轻量化:恒勃股份、星源卓镁 6)电机:恒帅股份、信捷电气 风险提示 人形机器人量产进度不及预期的风险,国产化率不及预期的风险,竞争加剧 导致价格下滑的风险,国际贸易摩擦和冲突加剧的风险。 请间测最后评级说溯和审要声明

OCR:IMG:d源达 目录 一、:人形机器人:历史行情复盘与未来催化展望 1.1历史复盘:四轮行情与核心驱动事件 4 1.2未来展望:2026年重点事件与机会梳理 二、:2025年:人形机器人走向规模化量产 2.1多因素共振,行业从技术验证走向量产落地 2.2订单与出货量爆发增长,2026或将开启量产元年 10 三、:投资机会梳理:本体和零部件. 3.1人形机器人本体:即将迎来上市潮 12 3.2核心零部件:丝杠与减速器 16 四、投资建议 .21 1.建议关注 21 2.万得一致预测 22 五、风险提示 23 图表目录 图1:人形机器人指数涨跌幅(以2021年1月4日收盛价为基准,截至2026年3月1日) .4 图2:2026年人形机器人行业部分亘点事件梳理 .5 图3:人形机器人的技术渠构.. .6 图4:传统模块化系统与VLA系统的对比 . 图5:VLA当前短板与未来方向 ./ 图6:特斯拉人形机器人规划场景 . 图7:2025年国内人形机器人行业大额订单流向领域分布 ..8 图8:人形机器人全球头部企业出货量 .. 11 图9:2024-2035全球人形机器人市场规模预测(亿元) .12 图10:2024-2035国内人形机器人市场规模预测(亿元) 图11:五大类厂商布局人形机器人本体 .13 图12:优必选发展历程 .14 图13:优必选全新一代工业人形机器人WalkerS2 .14 图14:宇树科技部分产品展示 .15 图15:智元机器人部分产品展示 .16 图16:人形机器人核心零部件 图17:人形机器人价值量拆分 .16 图18:2 2023年国内滚珠丝杠竞争格局 .18 图19:2 2023年国内行星滚柱丝杠竞争格局 .18 图20:2023年国内谐波减速器竞争格局 20

OCR:IMG:Yd源达 图21:2023年国内行星减速器竞争格局 .20 表1:近几年关于人形机器人的政策梳理 表2:2026开年以来机器人公司助资情况(截至3月2日) 10 表3:优必选2025年订单梳理 11 表4:2025年部分本体企业IP0进展梳理 13 表5:梯形丝杠、滚珠丝杠和滚柱丝杠对比 表6:人形机器人丝杠行业规模测算 17 表7:谐皮减速器、RV减速器,行呈减速器对比 19 表8:人形机器人减速器行业规模测算 19 表6:重点公司万得盈利预测 22

OCR:IMG:Yd源达 一、:人形机器人:历史行情复盘与未来催化展望 1.1历史复盘:四轮行情与核心驱动事件 复盘2021年至今Wind人形机器人指数的走势,并梳理期间行业技术选代、产业政策 宠头进展等重大事件,我们发现:人形机器人行情呈现显者的事件驱动特征。我们大致可以 将板块行情划分为四个核心阶段,驱动逻辑从概念启蒙,逐步演进至技术验证、AI赋能, 以及量产落地: 2021年3月-8月:概念启蒙阶段。马斯克于2021年8月在首届AlDay上发布了人 形机器人计划,板块迎来首次主题行估,期间涨幅约为30%。 ②2022年5月至8月:技术验证阶段。马斯克于2022年9月第二层AlDay发布 Optimus原型机,资金聚集电机、减速器、丝杠等机器人核心零部件密道,板块提前上 涨,期间涨幅约为70%,但因Optimus首秀仍需人换扶并目动作极为但硬,低于市场 预期,板块出现大幅回调。 ③2023年1月至7月:AI赋能阶段。GPT等大模型突破为机器人提供“大脑”支撑, Optimus持续选代,2023年3月可实现直立行走、完成装配任务,手指关节可抓取电 动工具、竭丝:5月可在车间灵活行走、抓取物体,并展示了电机扭矩控制技术(不打 碎鸡蛋)。板块在A+机器人共振下上涨,区间涨幅约50%。 ④2024年9月至今:量产落地阶段。伴随大盘行情修复,叠加华为&小鹏入局、春晚宇 树科技机器人表演等多重事件催化,以及优必选、宇树科技、智元机器人等头部主机企 业陆续进入大规模量产阶段,板块迎来主升行情,期间涨幅约为150% 图1:人形机器人招数涨跌幅(以2021年1月4日收盘价为基准,截至2026年3月1日) 260% 特斯容入局 Ootimus发车领期AI以能 人形析患人病数分 资料来源:wind,源达信息证券研究所

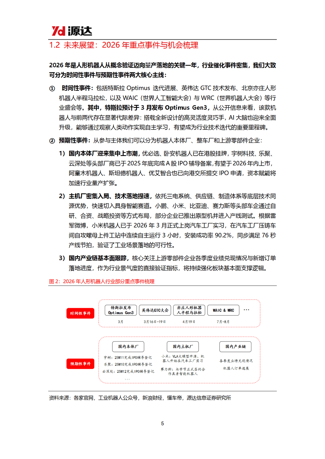
OCR:IMG:d源达 1.2未来展望:2026年重点事件与机会梳理 2026年是人形机器人从概念验证迈向量产落地的关键一年,行业催化事件密集,我们大致 可分为时间性事件与预期性事件两大核心主线: ③时间性事件:包活特斯拉Optimus达代进晨、英伟达GTC技术发布、北京亦庄人形 机器人半程马拉松,以及WAIC(世界人工智能大会)与WRC(世界机器人大会)等行 业盛会等。其中,特斯拉预计于3月发布0ptimusGen3,从公开信息来看,该款机 器人与前两代存在显著代际差异:搭载全新设计的高灵活度灵巧手,A大脑也迎来全面 升级,能够通过观察人类动作实现自主学习,有望成为行业技术送代的重要里程碑。 ②预期性事件:从参与主体我们可以分为机器人本体厂、整车厂和上游零部件企业: 1)国内本体厂迎来集中上市潮,优必选、卧安机器人已在港股挂牌,宇树科技、乐聚、 云深处等头部厂商已于2025年底完成A股IP0辅导备案,有望于2026年内上市, 阿室木机器人、斯坦德机器人、优艾智合也已向港交所提交IPO中请,资本赋能将 加速行业室产扩张。 2)主机厂密集入局、技术落地提速,依托三电系统、供应链、制造体系等底层技术同 源优势,快速切入具身智能赛道。小鹏、小米、比亚迪、赛力斯等头部车企通过自 研、合资、战略投资等方式布局,部分企业已推出原型机并进入产线测试。根据蓄 军微博,小米机器人已于2026年3月正式上岗汽车工厂实习,在汽车工厂压铸车 间自攻母上件工站中连续自主运行3小时,安装成功率90.2%,同步满足76秒 产线节拍,验证了工业场景落地的可行性, 3)国内产业链基本面跟踪,核心关注上游零部件企业各季度业绩兑现情况与新增订单 落地进度,作为行业景气度的直接验证指标,将持续强化板块基本面支撑逻相。 图2:2026年人形机器人行业部分量点事件梳理 性事件 特斯轴发布 英达GTC大会 亦应人形机器 Optimus Gun3 人半程马拉拾 MIC&WRC 3月 3.月16819 4,月19 E 7,月-8月 图内本林广 国内主机 国内产业纯 事效:2M11元成1P0独导爱记 未人大践学于局美部 预期性事 单:2SNIC文点IPO编手亿 各季度业绩质现情况 云源处:25M12完成IPU辅导登记 赛力新:与本节卫五基的会 机易人订华共员 作兵身有社机器人 资料来源:各家官网,工业机器人公众号,新浪财经,恒车帝,源达信息证券研究所

OCR:IMG:d源达 :2025年:人形机器人走向规模化量产 2.1多因素共振,行业从技术验证走向量产落地 技术选代、场景验证、资本加持、政策护航等多因素协同共振,2025年人形机器人行业迎 来产业化发展的关键拐点,正式从0到1的实验空技术验证阶段,逐步走向1到10的规 模化落地阶段。 2.1.1硬件技术路线趋于收敛,大模型迭代推动智能化能力跃升 从人形机器人技术架构维度分析,当前阶段的具身智能人形机器人可分为大脑、小脑和肢体 三部分,其中:①大脑是全局决策中枢,负责环境感、任务规划与高层决策,决定“做什 么;②小脑是实时运动控制器,承接大脑指令,完成运动解算、姿态稳定与精准控制,负 责“怎么做稳、准”:③胶体是物理执行与感知单元,负责实际动作执行与状态反馈 图3:人形机器人的技术架构 组成 基于人工智能大模型 实现环境感知、行为控制、人机交 “大脑” 产 互等任务级能力 任务级交互 可通过云边协同 提高智能水平 控制人形机器人的运动 基于人工智能、自动控制、 机器人 “小脑” 操作系统(ROS)等技术 全身运动控制 实现复杂环境下的运动控制 实现高动态、高爆发、高精度运动 集成人体运动力学,机械结构设计 “肢体” 新材料、传感器等技术 包括仿人机械臂、灵巧手、腿足等 感知执行 集成传感器和长续航动力单元,实 现能源-结构-感知一体化 资料来源:创泽具身智能,源达信息证券研究所 大模型技术持续选代,推动人形机器智能化能力跃升。口前人形机器人硬件的技术路线已逐 步趋向于收敛,具身大模型成为规模化商用的决胜关键。目前VLA(视觉-语言-动作)大模 型已逐步成为行业主流技术路线,它将感知、认知与动作执行融为一体,大幅提升机器人对 自然语言指令的理解、复杂环境适应与跨场景泛化能力,实现端到端自主决策,摆脱传统固 定编程的局限。但行业仍面临诸多挑战:高质量具身数据旧乏、实时推理时延较高、物理交 互鲁棒性不足、复杂场景稳定性有待验证,同时还存在算力成本与脑机协同效率问题,

OCR:IMG:d源达 图4:传统模块化系统与VLA系统的时比 图5:VLA当前短板与未来方向 当前短板 未案方向 空间感知薄 ! 签知融合 VLARN 左右/远近错误) 二 (整合多源传感器) 缺之物球理解 主 IOR 费!运请 为化物理识 大型! 读量力/尊误判) (构趣出界须测能力) 数据集质量差 11 [规模小、分布窄) 中 数据扩充 (唐实结合、跑或动用) 买的控制低效 出 “大脑小面“分展聚向 批退茅售) (快情思结台 资料来源:赛尔实验室公众号,调达信息证券研究所 资料来源:赛尔实验室公众号,调达信息证券研究所 2.1.2下游应用场景多元,B/G端需求率先释放 人形机器人落地场景将由工业->家庭->商业演进,主要基于场景的标准化程度、任务的复 杂程度。根据特斯拉对于人形机器人落地场景的规划,人形机器人将:①优先落地工业制造 场景,工厂拥有高标准化的环境以及充足的预算,机器人可率先实现搬运、基础组装等相对 简单的重复性工作,且不涉及人身安全,是品容易规模化落地的领域:②逐步进入家庭服务 场景,家庭环境空间有限、结构相对复杂,对安全性、隐私性、性价比等要求极高,机器人 需在工业场景完成运动控制、安全可靠性的充分验证后,才能进入家庭,承担家务、养老陪 护、育儿辅助等服务:③最终拓展至商业服务场景,商用场景多元、环境开放、人流密集且 动态变化快,对机器人的多模态交互、灵活避障、自主决策等能力要求高,成熟后可应用于 迎宾接待、理货补货、清洁巡检、场内配送等商业服务。 图6:特斯拉人形机器人规划场景 说择:整体认高都身化远晚动所务树上点场景并始:遂步而商环境延图有一定期国根,只局边纳体民型朝时局服的不成场录:我好落地际规多见是点的费互满带 2005 2628 2027-2030 工业服务 司业服务 2030 “预时付” “加表迷给工作任书” “有意文” 客免服务 注费 谷 证县 营业表 KANNE站. 州兵 号 + 工热和品要 RA TAA 兼瑞加装菜 水卡光 家行 于=、年 #:从中一安是性中,多统和强分的,可元争2作 上 号 a 厂学会办维江具 上 上 L件长分次吃电然 有义 12时.可马%品,平缺 元 线天杂上行:二为为考,自三有细变系,硬事长##步 营华山合 北上 年个场,向为 次点,衣对 资料未源:觅途咨询,特斯位,源达信息证学研究所

OCR:IMG:d源达 2025年国内人形机器人行业订单持续升温,目前主要集中于工业与数据采集两大场景,根 据星河频率公众号统计,2025年国内人形机器人行业订单端持续升温,公开披露的订单数 量达51笔,其中48笔为千万元级及以上大额订单,订单总金额超过57亿元,从48笔大 额订单的应用行业分布看,当前需求高度集中于工业与数据采集两大场景,具体结构如下: ①数据采集领域15笔,为第一大应用方向,采购主体以政府、国企为主,该类项目可为行 业搭建数拒基础设施:②工业领域13笔,其中8笔来自汽车制造相关企业,是自动化基础 成熟、落地路径相对清浙的经典场景:③商业服务领域5笔:剩余15笔则未明确具体应 用方向 图7:2025年国内人形机券人行业大额订单流向领域分布 2025年人形机器人大额订单(千万级)流向领域 商业服务 5笔(占10424) 数据采集 15笔(占11.25m) 工业制造 13笔(站27.) 永知蜡城 15(431.25%) 资料来源:星河频率,源达信息证券研究所 2.1.3政策与资本双重赋能,加速产业化进程 人形机器人作为人工智能与高端制造深度融合的标志性产业,是我国培育新质生产力、抢占 全球未来产业竞争制高点的核心套道,近年来,国家层面持续强化顶层布局,密集出台系列 专项政策,为产业高质量发展锚定方向: 1)2023年工信部印发国内首个人形机器人专项顶层文件(人形机器人创新发展指导意见》, 文件明确指出“人形机器人集成人工智能、高端制造、新材料等先进技术,有望成为继计算 机、智能手机、新能源汽车后的颠很性产品,将深刻变革人类生产生活方式,重塑全球产业 发晨格局”,为产业发展划定了核心技术路线与阶段性发展目标。 2)2025年具身智能首次被写入国家级政府工作报告,与生物制造、量子科技、6G等领域 并列,明确为需重点突破培育的未来产业。同时提出持续推进“人工智能+”行动,大力发

OCR:IMG:G 源达 展智能机器人等新一代智能终端,将人形机器人核心技术与产业发展纳入国家未来产业核心 布局。 3)2026年全国机器人标准化技术委员会等机构发布《人形机器人与具身智能标准体系 (2026版)》,这是我国首个爱盖人形机器人全产业链、全生命周期的标准顶层设计,标 志若相关产业进入规范化发展新阶段。 表1:近几年关于人形机器人的政策梳理 政策 发布时间 政策核心内店 到2025年制造业机盟人患应较2020年翔量,取务机份人、韩种机码人应用深应广 誉提开的总体日标。 “机器人+应用 23/1/18 发焦制造业、农业、医疗康、养老伤、安全应为等10大重点应用教域,突拨100 行动文方室 种以上机器人创新用拉术及解汉方率, 构理机器人产用协回创新体泵,加快应用标准研司,招建供黑对接下台等支握参指,为 人机期人产业发展关定了应用生会业础 人形机器人创新 到2025年,初步独立人形动医人包新体系, 大高,小高、玻体”关键技术收得突波 发展脂导系见 23/10/20 整机实现批品生产与城量示他应用: 到2027年,形成安全可靠的产业能供应链体系,综合文力达射世内先进水平, 2025年 明确为需要重点培育的末末产业:同时提出持续推进“人工名能+行动,大力发展智 首次在国家级改府工作技否中号入具乌智能,特其与生物冠造、量子料技、6G等井列, 政府工作报告 25/3/5 能机人等新一代暂能终偿,将人尚人核心授术写产业发反纳入国家未来产业核心 布局 身香行业作入 结合“十五五”规战境制,宣有注立注全具身告的行业准入和退出机利,防论低水平重 与退出师脂 25/11/27 复建设、产品扎地上市等间牌,批对产业从“政发展”向“规范发辰”转型,完誉精 细化产业治评体系。 工信部2025 形机最人与只易智能基础共性,关建技术,目件、整机与系统、应用、安全等全活 正式式立工信队形机人与具身智前制标准化技术丢易会【MIT/TC8),明晚其负言人 44号公告 25/12/25 行业标准制修订工价,为产业标准化发导提建了它方顶层机料工信部 我国百个爱而人形机路人全产业、全年命同期的标准页层设计,标市着相关产业进入 人形机人与具身 如范化发展新阶段 智能标注体素 26/2/26 构理大大核心板决标性框架:甚限共性,支稳与智算、腰体与部组件、整机与原统,应 用,安全伦理,形成从应层技术到奖端业用、从级件研发型软什草法、从创新发展到安 全合规的全链条规他。 资料来源:工信部,中国政府网站,源达信息证券研究所 行业资本投入爆发式增长,推动人形机器人规模化量产落地。目前机器人行业正经历从“技 术Demo验证”到“规模化量产落地”的关键性陪越,这代表竞争逻辑已发生根本性转变 从比拼Demo演示的技术惊艳度、技术路线的创新想象力,转向比拼量产线的产品良率 客户端的运行稳定性,以及规模化交付后的成本控制能力。这一产业阶段的跃迁,带来了行 业资金需求的指数级攀升一从实验室级的小批量样机研发,到工业化量产的产线建设、供 应链打磨、场景规模化验证,均需长期、大数的持续资金投入。行业前资数据精准印证了资 本对这一产业趋势的响应:据新战路移动机器人产业研究所、人形机器人场景应用联盟统计, 2025年全球人形机器人领域累计发生融资事件超215起,融资总额达578亿元人民币 同比大增425%:另据风凰网科技统计,2026年开年截至3月2日,仅国内市场人形机器 人行业融资总额已突破100亿元,资本正以前所未有的密度涌人,

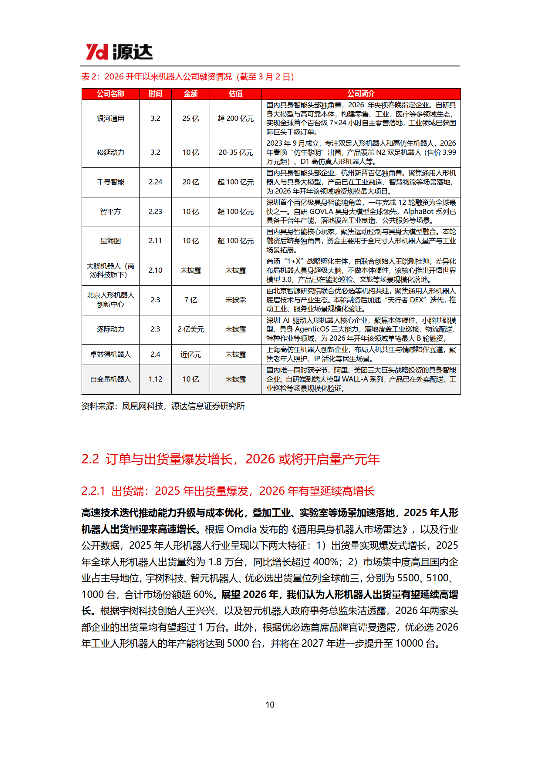
OCR:IMG:d源达 表2:2026开年以未机器人公司融资情况(截至3月2日) 公司名称 时间 金额 估值 公司简介 国内只身书能头部拍角兽,2025年央视春强指定企业,自可具 锁河通用 3.2 25 亿 超200亿元 身大模型与高可完本件,构理零售、工业、医疗等多领水生态 实现全球百个百台级7×24小时自主多售落地,工业领减已模国 际巨头下级订单。 2023年9月成立,专注双足人形机条人和高仿生机路人,2025 松延动力 3.2 10亿 20-35亿元 年有院“仿生明”出因,产品覆盖N2双定机品人(售价3.99 万元起、D1高仿点人形医人等。 国内具身智能头部企业,抗利核背百亿独角营,聚焦通用人形机 千寻智能 2.24 20亿 超100亿元 日人与具岛大技型,产品已在工业和造、智基物流等场累落地 为2026年开年接现域融资规模最大项目。 若平方 2.23 10亿 深圳首个百亿级具身智前理角营,一年完成12轮贰统为全球量 超100亿元 使之一,自明GOVLA是大模型全领先,Alphot系列 具岳干台年产能,地面品工业制道,公共段务参证景。 国内具身普能核心玩家,装需运式控用与只与大模里验合,本轮 阜海图 2.11 10亿 超1007元 融资后路身独角兽,资全主要开于全尺寸人形机时人量产与工业 瑞票若展。 大机器人【商 商场“1+X”战略娇化主件,出联合创始人王钢拉帅,差异化 深技填下) 2.10 未按器 未 布局机时人品身超级大脑,不做本体说件,该核心非出开借世界 模型3.0,产品已能原造检、文旅等场是加情化落地 北京人形机器人 7亿 未拉品 由北京暂源研究院联合优必选等机物共建,聚需通用人形机册人 创中心 2.3 庭民装术与产业年态本轮驶后加证“天行者DEX”选代,推 工业、服务业场量规模化验证 2亿关元 深圳A驱动人形机股人核心全业,聚其本体硬件、小前基研妆 逐玩动力 2.3 木教露 型、具身AgenticCS三大能力。地要盖工业递检、物计配送、 特H作业等额为2D26年开年该额单笔最大B轮能资 卓益得机器人 2.4 近亿元 不级惠 上海高街生机器人包新企业,他局人机共生与情感名伴塞通,累 焦老年人照炉、IP活化学民生场累。 国内唯一同旧我字节、阿出、关回三大口头战略投资的具导省能 自企最机路人 1.12 10亿 木露 业验尊风票规辆化验正 全业百研器整牌大型WALL-A京列.产品已在外金配造、工 资料来源:凤且网科技,源达信息证券研究所 2.2订单与出货量爆发增长,2026或将开启量产元年 2.2.1出货端:2025年出货量爆发,2026年有望延续高增长 高速技术送代推动能力升级与成本优化,登加工业、实验室等场景加速落地,2025年人形 机器人出货量迎来高速增长。根据Omdia发布的通用具身机器人市场出达》,以及行业 公开数据,2025年人形机器人行业呈现以下两大特征:1)出货量实现爆发式增长,2025 年全球人形机器人出货量约为1.8万台,同比增长超过400%;2)市场集中度高且国内企 业占主导地位,宇树科技、智元机器人、优必选出货量位列全球前三,分别为5500、5100 1000台,合计市场份额超60%,展望2026年,我们认为人形机器人出货量有望延续高增 长。根据宇树科技创始人王兴兴,以及智元机器人政府事务总监朱洁透露,2026年两家头 部企业的出货量均有望超过1万台。此外,根据优必选首席品牌官谭复透露,优必选2026 年工业人形机器人的年产能将达到5000台,并将在2027年进一步提升至10000台 10

OCR:IMG:d源达 图8:人形机器人全球头部企业出货量 12000 10000 8000 6000 4000 2000 2024A2025A2026E 资料来源:宇树科技,通用具身机器人市场雷达》,腾讯新间,IT之家,源达信息证券研究所 2.2.2订单端:目前以汽车产业及政府和地方国企为主 2025年人形机器人头部企业的大额订单以汽车产业及政府和地方国企为主。根据星河频率 2025年人形机器人行业已被露的订单总金额超过57亿元,其中优必选、智元机器人与银 河通用位列前三,优必选订单超过14亿元,智元机器人与银河通用订单超过7亿元。我们 对优必选的大额订单进行了详细梳理,发现主要来自汽车产业以及政府和地方国企:1)汽 车产业客户包括东风标汽、觅亿汽车科技、天奇自动化等:2)政府端订单则集中于柳州 自贡、广西、江西等地,主要承接地方数据采集中心和示范项目的建设需求。此外,智元机 器人由于华为系核心团队的背景,其大额订单也主要来自均普智能、富临精工、中国移动、 龙旗科技、均胜电子等华为合作伙伴,以及珠海、绍兴等地的数据采集中心项目 表3:优必选2025年订单梳理 时间 客户/中标项目 采购产品 金额 交付时间 7月 觅亿(上海)汽车科技有限公司 汽车造 9051.15万 ! 9/3 东国大知名企业 2.5 亿 9/29 天命自动化工程沿份有股公司 汽车出龄 3000 万 计划于2025年内完成付 10/15 A股某名上市汽平科技公司 汽年制造 3200 万 计划于2025 年内亮成变付 10,16 广西员身售能级送采事及姚中心温采向安装加目 数据采集 1.26 乙 计域于2D25年内亮或变付 11/10 自贡数投人形机器人数把采生中心项目设备采购项目 数据采生 1.59亿 预计2025年M11完或交付 11/21 广西防减市人形机错人教把尔生与测试中心和人工 智能科制教育示他项目 数据平集 2.64 (Z 顶计在2025年M12葵付 11/2B 江西九江市人形机人效据采集与陈中心职目 数遇采集 1.43 乙 12/10 国内领的AI大模型公司 数采集 0.5亿 计划于 2025 年内亮减交付 12/28 基州市重阳区人形机景人人湾区款据采生中心项目 数扭采集 5962 万 12/28 呼和片市具身智能科技中心设备采购项目 数据采生 7780 万 资料来源:优必选公众号,源达信息证券研究所 11

OCR:IMG:d源达 三、:投资机会梳理:本体和零部件 人形机器人赛道空间广阔,具备孕育方亿级产业的基础。人形机器人行业正在经历从实验室 到商业化落地的关键性跨越,尽管目前还存在看具身大模型尚未成热、高质量数据不足、应 用场景模糊等现实挑战,但我们坚信行业将沿着技术收敛、场景泛化与产业重构三条主线深 化演进,最终成长为万亿级市场。 3.1人形机器人本体:即将迎来上市潮 2035年全球人形机器人行业规模有望达4000亿元,2024-2035年期间CAGR接近60% 人形机器人的应用场景覆盖工业制造、特种作业、商用服务、家庭服务等,随着技术进步推 动性能持续提升、规模化量产带动成本下行,未来人形机器人在下游各领域的渗透率有望持 续提升,并且C端渗透率有望加速提升。根据高工机器人预测:到2030年,全球人形机器 人销量将达到34万台,市场规模超过640亿元,其中国内销量为16.3万台,市场规模超 过250亿元:到2035年,全球人形机器人销呈将超过500万台,市场规模超过4000亿 元,其中国内销量为200万台,市场规模接近1400亿元。除行业规模的高速增长外,高工 还预计T0C场景的人形机器人将会于2030年逐步落地,并且销量迅速学升,到2033年 将会反超TOB场景 图9:2024-2035全球人形机器人市场规模预测(亿元) 国10:2024-2035国内人形机器人市场规模预测(亿元) SC00 159 009 1C00 0% 8000 00 60% 2000 10% c0 4913240 25 2H5晨 20动量 235 资料来源:高工人形机器人公众号,源达信息证券研究所资料来源:高工人形机器人公众号,源达信息证券研究所 五大类厂商布局人形机器人本体。人形机器人企业众多,我们根据企业的成立时间、行业背 景、技术路径、市场定位等维度分类,可以分为先驱型、初创型、跨界型、传统型以及科技 型:1)先驱型,这类企业的特点是布局人形机器人赛道较早,拥有深厚的技术积累,主要 成立于2016年及以前,代表企业包括优必选、波士顿动力等:2)初创型,这类企业的核 心特点是低成本、快速选代、专注人形本体,主要成立于2020-2023年,代表企业包括宇 树科技、智元机器人等:3)跨界型,这类厂商的核心特点是资金实力强、有明确的使用场 景,代表企业包括特斯拉、小鹏、小米等整车厂:4)传统型,这类企业的特点是深耕工业 12

OCR:IMG:d源达 场景,部分积累可以在人形机器人领域进行复用,代表企业包括节卡机器人、邀博智能等: 5)科技型,这类企业的特点是拥有强大的软件与资金实力,但缺乏硬件设计和制造经验, 代表企业包括字节、腾讯、微软等。 图11:五大类厂商布局人形机器人本体 香大禁出人形精星人企业 网界至人那通人企业 区 PAL 仪 T=SLR ARoot 品 O 江步集团 CA UBTECH A .O+te0%1s SAMSUNG dyson 8 dreame 爸 OnOMR 图当人所精报人业业 工/形村服人企业 A . 人 科 mae9m 人 QOKAE EPUERWSR PASSINDT Qucktron mgoba) SA_SOT ESTU RCEOTERA JAKAI节卡 rianj JLI BOSRS LIMX ww 公递 oovzrrx Poxini NCETIX FI&URE ? Albaba X TSROBOT # SA ofiroucf 资料来源:头豹研究院:源达信息证券研究所 随若人形机器人走向量产落地,本体企业即将迎来上市潮,其中:宇树科技于2025年11 月完成IPO上市辅导工作,拟中请在境内资本市场上市:乐聚机器人母公司乐聚智能于2025 年10月在深圳证监局办理辅导备案登记,正式开启IP0;云深处科技于2025年底启动IPO 辅导备案,计划2026年6月完成铺导, 表4:2025年部分本休企业IPO进展桥理 企业名称 申请板块 进程 企业名称 申请板块 进程 宇树科技 A股 辅导备案 阿童木机器人 港交所 已递表 乐聚机器人 A股 辅导备案 乐动机器人 湛交所 已递表 越疆科技 深交所 启动上市计划 优艾智合 湛交所 已递表 华科精准 科创板 辅导备案 石机群人 港交所 已递表 术锐机错人 A股 辅导各案 科大智能 港交所 已递表 云深处科技 辅导备案 拓斯达 湛交所 已递表 资料来源:高工人形机器人,源达信息证券研究所 3.1.1优必选:人形机器人第一股 优必选自成立持续深耕人形机器人,是“人形机器人第一股”、优必选成立于2012年,于 2023年在香港交易所主板上市,成为“人形机器人第一股”、公司持续深耕人形机器人赛 道,是全球少数具备全栈式技术能力的公司,包括机器人硬件与控制技术、人工智能技术、 13

OCR:IMG:Yd源达 机器人与人工智能融合技术,以及机器人操作系统应用框架等。公司于2018年便已发布第 一代人形机器人Walker,2021年发布新一代WalkerX并于次年实现商业化,2024年发 布工业机器人WakerS1并进入多家车厂实训l,2025年发布WakerS2并开启量产交付 图12:优必选发展历程 研发益致小型机里人Alha 井于2016牛验台表 布第代人形机器人 Aalcer 2012年 2014年 2016年 2018年 2019年 公司位 发布商用机图人产品 发布览W 及决分案 始waler于看动盈台清演 布工业机思人walkr S1 持进人多京年厂实调 Waler x交限向业化 2025年 2024年 2023年 2022年 2021年 英市wlle s 交所上市 发布全新一Weke+X热人 并州量产交付 资料来源:优必选官网新达信点证券研究所 优必选产品布同完整,全新一代工业机器人WalkerS2性能优秀。公司在工业制造.商用 服务、家庭陪伴三大场景均已实现人形机器人产品的落地应用,具体产品包括:工业端双足 人形WalkerS系列,商用端双足人形WalkerC/WalkerX,轮式人形CruzrS2等。其 中,公司2025年发布的全新一代工业人形机器人WalkerS2性能极为优秀,拥有全球首 创人形机器人热插拔自主换电系统,能够3分钟自主换电,还搭裁自研的全球首个专用于工 业人形机器人本体的智能体技术Co-Agent,实现单机自主和群体协同的智能化实破,被称 为“永不停机的新质生产力”。优异的性能带动订单量爆发式增长,2025年公司Walker系 列人形机器人全年订单总金额达到了13亿元 图13:优必选全新一代工业人形机器人WalkerS2 感知与交互 灵活额身 + T 全尺寸 第四代灵巧手 创新材料 全有 资料末源:优必选首网,源达信点证券研究所

OCR:IMG:d源达 3.1.2宇树科技:深耕四足与人形机器人 宇树科技成立于2016年,专注于四足机器人与人形机器人两大产品线:1)四足机器人, 公司创始人王兴兴在硕士期间便独立研发了全球首款外转子无刷电机驱动的小型高性能、低 成本四足机器人XDog,公司早期产品也以四足机器人为主,自前产品矩阵包括面向消费娱 乐和教育科研的GO系列、工业与特种场易的A、B系列 2)人形机器人,公司于2023年开始布局人形机器人宾道,于2023年发布首款通用人形 机器人H1,是全球首款能完成原地空翻的全尺寸电驱人形机器人:于2024年发布G1,起 售价9.9万,侧重消费级和教育场景:于2025年发布R1与H2,R1的起售价降低至3.99 万元,主打消费级市场,H2的起售价为19.9万元,拥有31个自由度,灵活性进一步增强 具备强大的场累适应性,可满足工业、服务、科研等多样化场景需求, 图14:宇机科技部分产品展示 N98I:a3E 9EE AS2 H2 R1 wek G1 Go2 资料来源:宇树科技官网,源达信息证券研究所 3.1.3智元机器人:率先实现人形机器人规模化量产 智元机器人成立于2023年,由“华为天才少年”彭志辉与前华为高管邓泰华联合创立,成 立仅3年使实现人形机器人规模化三产、全栈自研技术、全场景产品布局。目前公司的产品 矩阵包括面向工业+商用场景的远征A系列、面向消费级的灵犀X系列、面向工业制造的 精灵G系列(轮式双售机器人)、面向巡检的酷拓四足机器人及商用清洁机器人绝尘系列 等。公司在全球率先实现了人形机器人的规模化是产和商业化落地,根据公司官网,公司于 2025年1月实现第1000台通用具身机器人正式量产下线,并于同年12月实现人形机器 人5100+台出货。 15

本栏目中的所有页面均系自动生成,自动分类排列,采用联索网络信息采集、网页信息提取、语义计算等智能搜索技术。内容源于公开的媒体报道,包括但不限于新闻网站、电子报刊、行业门户、客户网站等。使用本栏目前必读