【AIGCLink】2026年AIGC行业现状及发展趋势||可下载
2026-02-04 03:02:47  腾讯   [查看原文]

关注汇策网,下载最新最全政策汇编和研究报告。

2025年被业界普遍视为AI发展的历史性转折年。DeepSeek以不足600万美元的训练成本打造出媲美GPT-4的模型,从根本上动摇了硅谷"以算力换智能"的传统假设。Y Combinator 2025冬季批次中,25%的创业公司代码库由AI生成超过95%,这一数字在两年前还不可想象。与此同时,Vibe Coding从一个Twitter热梗演变为重塑软件开发的新范式——92%的美国开发者每天使用AI编码工具,全球41%的代码已由AI生成。

这些数字背后是一场更深层的变革:AI正从"工具"进化为"基础设施",从"辅助"转向"协作",从"文本"拓展到"物理世界"。《2026年AIGC行业现状及发展趋势》白皮书基于对2025年AI技术演进、市场格局和应用实践的系统性调研,提出了13个关键判断,试图捕捉这场范式转换的核心维度。2026年将是AI从实用迈向基础设施的关键年,上下文将成为企业最重要的资产,世界模型将迎来ChatGPT时刻,AI创作者经济将重塑生产关系,组织架构将完成定量化转型。第一章 Vibe Coding创作者经济:新生产力的崛起1.1 从概念到经济形态的跃迁

Vibe Coding的精髓在于"所想即所得"——创意与实现之间的距离被压缩到极致。这与图文创作者经济的逻辑一脉相承:博主不需要掌握InDesign,YouTuber不需要精通Final Cut Pro,AI时代的创作者也不需要精通Python或JavaScript。Adobe的《2025创作者工具箱报告》揭示了这种转变的规模:76%的创作者表示AI加速了其业务或粉丝增长;81%表示AI帮助他们创作出原本无法完成的内容。当创意不再被技术能力所限制,人类的想象力将成为真正的生产力。

Research and Markets的报告预测,AI在创作者经济领域的市场规模将从2024年的33.1亿美元增长至2029年的128.5亿美元,年复合增长率达31.1%。更值得关注的是,到2030年将产生300万的Vibe Coding创作者,形成万亿市场规模,成为OPC(One-Person Company,一人公司)的重要组成部分。1.2 专业化工具链的形成

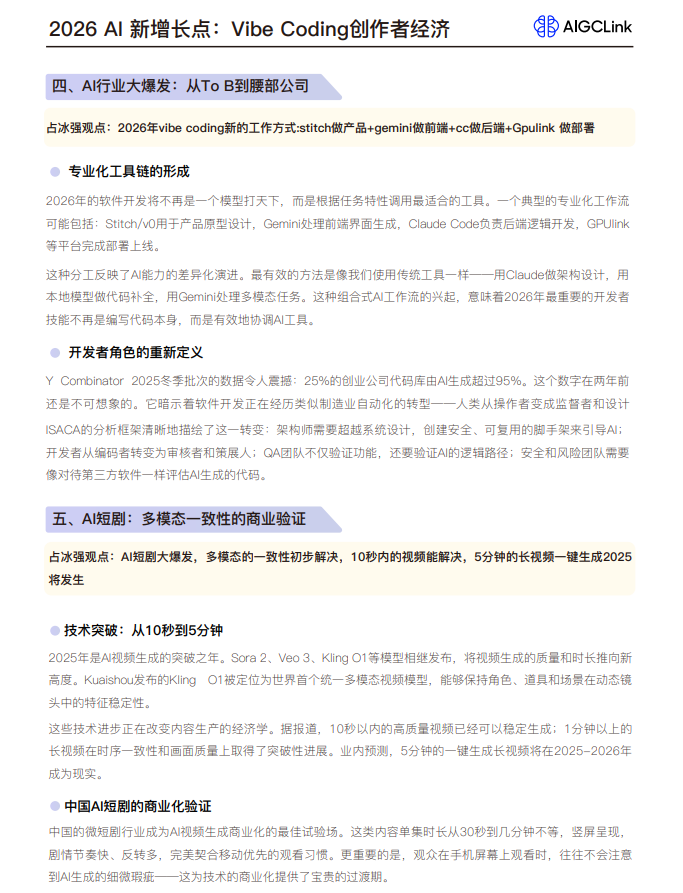
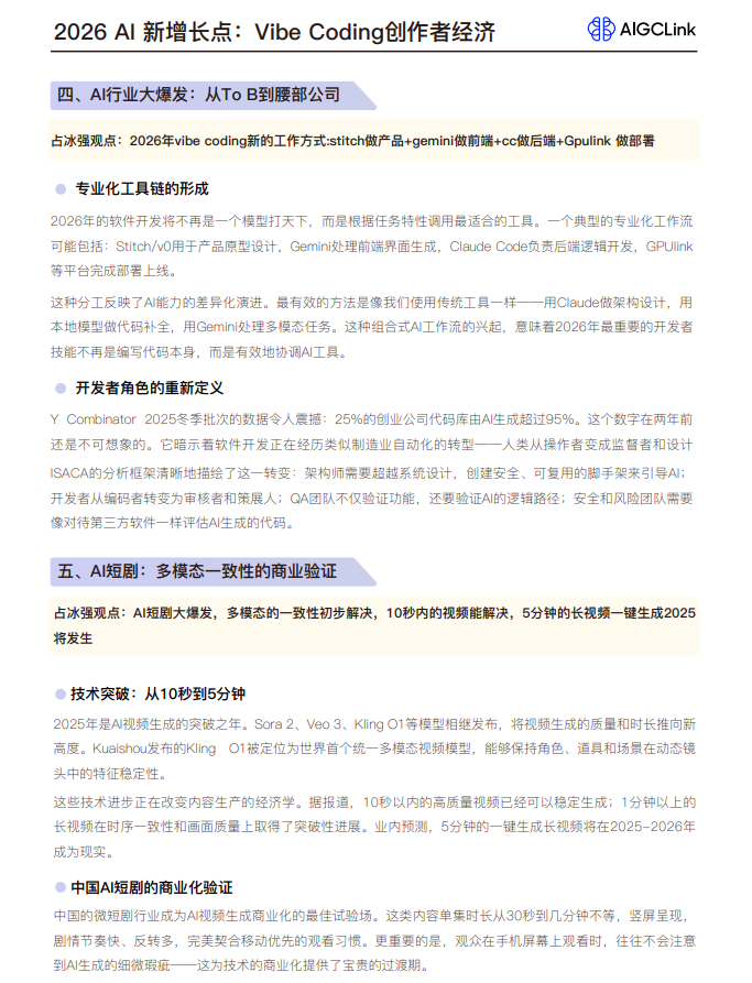
2026年的软件开发将不再是一个模型打天下,而是根据任务特性调用最适合的工具。一个典型的专业化工作流可能包括:Stitch/v0用于产品原型设计,Gemini处理前端界面生成,Claude Code负责后端逻辑开发,GPUlink等平台完成部署上线。这种分工反映了AI能力的差异化演进。最有效的方法是像使用传统工具一样——用Claude做架构设计,用本地模型做代码补全,用Gemini处理多模态任务。

这种组合式AI工作流的兴起,意味着2026年最重要的开发者技能不再是编写代码本身,而是有效地协调AI工具。开发者角色的重新定义已成为必然:Y Combinator 2025冬季批次的数据令人震撼,25%的创业公司代码库由AI生成超过95%。这暗示着软件开发正在经历类似制造业自动化的转型——人类从操作者变成监督者和设计者。

ISACA的分析框架清晰地描绘了这一转变:架构师需要超越系统设计,创建安全、可复用的脚手架来引导AI;开发者从编码者转变为审核者和策展人;QA团队不仅验证功能,还要验证AI的逻辑路径;安全和风险团队需要像对待第三方软件一样评估AI生成的代码。第二章 上下文资产:AI时代的新能源2.1 核心资产的范式转移

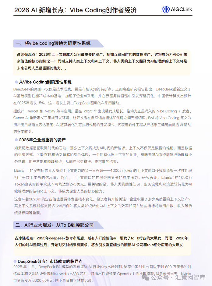
占冰强在白皮书中提出:"如果说数据是互联网时代的石油,那么上下文将成为AI时代的新能源。"上下文不仅仅是数据的堆砌,而是数据的组织方式、关联逻辑和语义理解的综合体现。一个拥有优质上下文的企业,意味着其AI系统能够准确理解业务逻辑、用户意图和领域知识,从而产出更精准、更可靠的结果。

2026年上下文将成为公司最重要的资产,犹如互联网时代的数据资产,这将成为AI公司未来估值的核心指标之一。同时支持人类上下文和AI上下文,将人类的上下文翻译为AI能理解的上下文将是未来公司人员最重要的能力。2.2 技术突破与成本约束

Llama 4的发布标志着大模型上下文能力的又一里程碑——1000万Token的上下文窗口使模型能够一次性处理相当于数十本书的信息量。然而,上下文窗口的扩展带来显著的成本压力。研究表明,Llama4在1000万Token查询时的单次成本可能达到2-5美元。更关键的是,将人类的隐性知识、业务流程和决策逻辑转化为AI能够理解的结构化上下文,将成为企业人员的核心能力。

这意味着2026年的企业估值逻辑将发生根本变化。投资者将开始关注:企业积累了多少高质量的上下文资产?其上下文系统能够支持多少AI用例?将人类知识转化为AI上下文的效率如何?这些指标将与用户数、收入等传统指标同等重要。

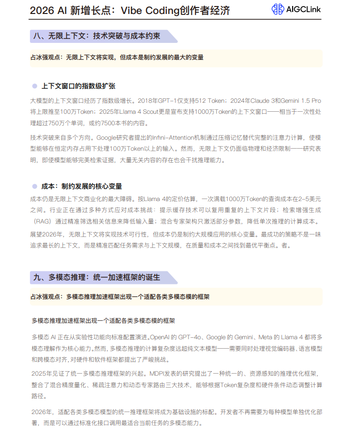
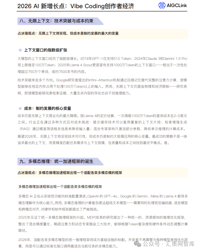
Google研究者提出的Infini-Attention机制通过压缩记忆替代完整的注意力计算,使模型能够在恒定内存占用下处理100万Token以上的输入。然而,无限上下文仍面临物理和经济限制——研究表明,即使模型能够完美检索证据,大量无关内容的存在也会干扰推理能力。行业正在通过多种方式应对成本挑战:提示缓存技术可以复用重复的上下文片段;检索增强生成(RAG)通过精准筛选相关信息来降低输入量;混合专家架构只激活部分参数,降低单次推理的计算成本。第三章 从To B到腰部公司:产业爆发的新逻辑3.1 DeepSeek效应与市场教育

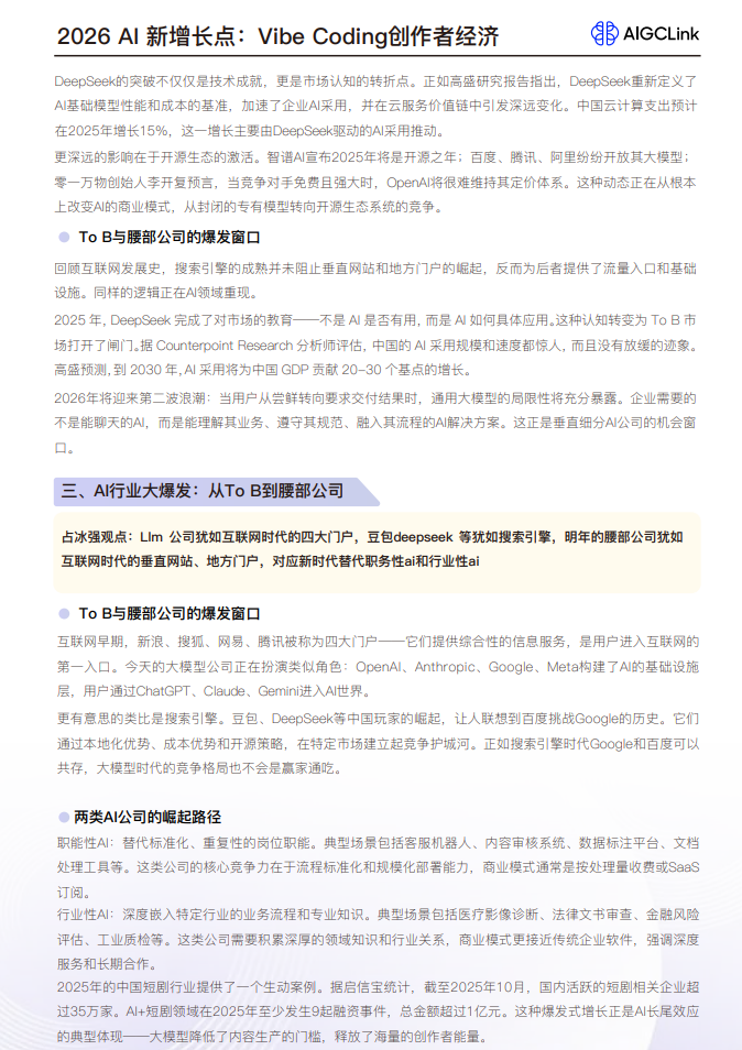
2025年1月,DeepSeek R1模型的发布堪称AI行业的分水岭时刻。这家中国创业公司以不到600万美元的训练成本和2,048块受限制的Nvidia H800芯片,打造出性能媲美OpenAI o1的推理模型。消息传出当天,Nvidia市值蒸发近6000亿美元,创下单日最大跌幅记录。

DeepSeek的突破不仅仅是技术成就,更是市场认知的转折点。正如高盛研究报告指出,DeepSeek重新定义了AI基础模型性能和成本的基准,加速了企业AI采用,并在云服务价值链中引发深远变化。中国云计算支出预计在2025年增长15%,这一增长主要由DeepSeek驱动的AI采用推动。

更深远的影响在于开源生态的激活。智谱AI宣布2025年将是开源之年;百度、腾讯、阿里纷纷开放其大模型;零一万物创始人李开复预言,当竞争对手免费且强大时,OpenAI将很难维持其定价体系。这种动态正在从根本上改变AI的商业模式,从封闭的专有模型转向开源生态系统的竞争。3.2 腰部公司的爆发窗口

回顾互联网发展史,搜索引擎的成熟并未阻止垂直网站和地方门户的崛起,反而为后者提供了流量入口和基础设施。同样的逻辑正在AI领域重现。2025年,DeepSeek完成了对市场的教育——不是AI是否有用,而是AI如何具体应用。这种认知转变为To B市场打开了闸门。

据Counterpoint Research分析师评估,中国的AI采用规模和速度都惊人,而且没有放缓的迹象。高盛预测,到2030年,AI采用将为中国GDP贡献20-30个基点的增长。2026年将迎来第二波浪潮:当用户从尝鲜转向要求交付结果时,通用大模型的局限性将充分暴露。企业需要的不是能聊天的AI,而是能理解其业务、遵守其规范、融入其流程的AI解决方案。这正是垂直细分AI公司的机会窗口。

占冰强将这一格局类比为互联网时代:LLM公司犹如四大门户,豆包、DeepSeek等犹如搜索引擎,明年的腰部公司犹如互联网时代的垂直网站、地方门户,对应新时代替代性职务性AI和行业性AI。职能性AI替代标准化、重复性的岗位职能,典型场景包括客服机器人、内容审核系统、数据标注平台、文档处理工具等;行业性AI深度嵌入特定行业的业务流程和专业知识,典型场景包括医疗影像诊断、法律文书审查、金融风险评估、工业质检等。

2025年的中国短剧行业提供了一个生动案例。据启信宝统计,截至2025年10月,国内活跃的短剧相关企业超过35万家。AI+短剧领域在2025年至少发生9起融资事件,总金额超过1亿元。这种爆发式增长正是AI长尾效应的典型体现——大模型降低了内容生产的门槛,释放了海量的创作者能量。上海出品的AIGC微短剧《灵探》创下了跨平台1000万播放量的记录,这部46集的系列剧,每集约2分钟,总时长超过100分钟,被誉为中国首部总时长超100分钟的AIGC真人风格微短剧。据行业估算,AI驱动的生产方式将成本降低至传统方法的五分之一,制作周期缩短一半以上。第四章 技术演进:从强化学习到世界模型4.1 强化学习的天花板与可解释性突破

DeepSeek R1的成功建立在强化学习(RL)的突破之上。通过基于规则的Group Relative Policy Optimization(GRPO),模型获得了长链思维推理能力,在数学、编程等任务上实现了质的飞跃。然而,RL方法也面临根本性局限:它优化的是结果,而非过程;它提升的是性能,而非理解。

这意味着RL训练出的模型可能在基准测试上表现优异,但其决策逻辑对人类而言仍是黑箱。在高风险场景(医疗诊断、金融决策、自动驾驶),这种不可解释性构成了根本性障碍。监管机构需要知道为什么,而不仅仅是什么。

可解释强化学习(Explainable RL, XRL)正在成为新的研究热点。据ACM Computing Surveys的系统综述,XRL旨在阐明强化学习代理在序列决策环境中的决策过程。最新的研究方向是将Shapley值引入策略解释,在保持模型性能的同时实现了策略的透明化。展望2026年,可解释模型很可能成为RL之后的下一个能力提升路径。世界模型的想象机制可以被用于生成逐步的、对比性的解释,帮助人类理解AI的决策依据。4.2 训推一体与自我学习

传统的AI系统将训练和推理视为两个独立阶段:先在海量数据上离线训练,再将固化的模型部署到生产环境。这种分离意味着模型一旦部署,就无法从新数据中持续学习——除非经过昂贵的重新训练流程。

2025-2026年,训推一体的新范式正在形成。核心思想是让模型在推理过程中持续优化自身参数,实现边用边学。Meta发布的V-JEPA 2世界模型展示了这种可能性:它可以在仅62小时的机器人数据上完成二次训练,就能够实现零样本的机器人规划和控制。

这种架构的关键技术包括:参数高效微调(PEFT)使大模型可以在边缘设备上进行轻量级适应;混合专家架构(MoE)允许模型根据任务动态激活不同参数;持续学习框架防止灾难性遗忘。训推一体的商业意义在于:企业可以部署一个会成长的AI系统,它能够从每次交互中积累经验,逐渐适应特定业务场景。4.3 世界模型:物理AI的新纪元

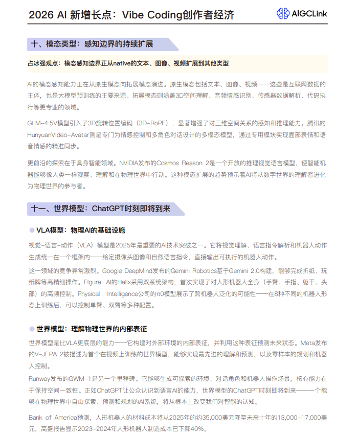
视觉-语言-动作(VLA)模型是2025年最重要的AI技术突破之一。它将视觉理解、语言指令解析和机器人动作生成统一在一个框架内——给定摄像头图像和自然语言指令,直接输出可执行的机器人动作。这一领域的竞争异常激烈:Google DeepMind发布的Gemini Robotics基于Gemini 2.0构建,能够完成折纸、玩纸牌等高精细操作;Figure AI的Helix采用双系统架构,首次实现了对人形机器人全身(手臂、手指、躯干、头部)的高频控制;Physical Intelligence公司的π0模型展示了跨机器人泛化的可能性——在8种不同的机器人形态上训练后,可以控制单臂、双臂等多种配置。

世界模型是比VLA更底层的能力——它构建对外部环境的内部表征,并利用这种表征预测未来状态。Meta发布的V-JEPA 2被描述为首个在视频上训练的世界模型,能够实现最先进的理解和预测,以及零样本的规划和机器人控制。Runway发布的GWM-1是另一个里程碑,它能够生成可探索的环境、对话角色和机器人操作场景,核心能力在于保持空间一致性。

正如ChatGPT让公众认识到语言AI的能力,世界模型的ChatGPT时刻即将到来——一个能够在物理世界中自由探索、预测和规划的AI系统,将从根本上改变我们对智能的认知。Bank of America预测,人形机器人的材料成本将从2025年的约35,000美元降至未来十年的13,000-17,000美元,高盛报告显示2023-2024年人形机器人制造成本已下降40%。第五章 多模态与无限上下文:技术边界的突破5.1 多模态一致性的商业验证

2025年是AI视频生成的突破之年。Sora 2、Veo 3、Kling O1等模型相继发布,将视频生成的质量和时长推向新高度。Kuaishou发布的Kling O1被定位为世界首个统一多模态视频模型,能够保持角色、道具和场景在动态镜头中的特征稳定性。

这些技术进步正在改变内容生产的经济学。据报道,10秒以内的高质量视频已经可以稳定生成;1分钟以上的长视频在时序一致性和画面质量上取得了突破性进展。业内预测,5分钟的一键生成长视频将在2025-2026年成为现实。中国的微短剧行业成为AI视频生成商业化的最佳试验场,这类内容单集时长从30秒到几分钟不等,竖屏呈现,剧情节奏快、反转多,完美契合移动优先的观看习惯。更重要的是,观众在手机屏幕上观看时,往往不会注意到AI生成的细微瑕疵——这为技术的商业化提供了宝贵的过渡期。

多模态AI正在从实验性功能向标准配置演进。OpenAI的GPT-4o、Google的Gemini、Meta的Llama 4都将多模态理解作为核心能力。然而,多模态推理的计算复杂度远超纯文本模型——需要同时处理视觉编码器、语言模型和跨模态对齐,对硬件和软件框架都提出了严峻挑战。

2025年见证了统一多模态推理框架的兴起。MDPI发表的研究提出了一种统一的、资源感知的推理优化框架,整合了混合精度量化、稀疏注意力和动态专家路由三大技术,能够根据Token复杂度和硬件条件动态调整计算路径。2026年,适配各类多模态模型的统一推理框架将成为基础设施的标配。5.2 模态感知的边界扩展

AI的模态感知能力正在从原生模态向拓展模态演进。原生模态包括文本、图像、视频——这些是互联网数据的主体,也是大模型预训练的主要来源。拓展模态则涵盖3D空间理解、音频情感识别、传感器数据解析、代码执行等更专业的领域。

GLM-4.5V模型引入了3D旋转位置编码(3D-RoPE),显著增强了对三维空间关系的感知和推理能力。腾讯的HunyuanVideo-Avatar则是专门为情感控制和多角色对话设计的多模态模型,通过专用模块实现面部表情和语音情感的精准同步。

更前沿的探索在于具身智能领域。NVIDIA发布的Cosmos Reason 2是一个开放的推理视觉语言模型,使智能机器能够像人类一样观察、理解和在物理世界中行动。这种模态扩展的趋势预示着AI将从数字世界的理解者进化为物理世界的参与者。第六章 2025年AI投融资格局:资本的马太效应6.1 全球融资规模与结构

2025年全球AI投融资达到了前所未有的高度。总融资额达到2020-2260亿美元,占全球风险投资的48%-51%,较2024年AI占VC比例从34%跃升至约50%。交易特征呈现"少而精"特点:交易数量下降,但单笔金额大幅上升。

根据CB Insights数据,2025年Q1 AI融资即达666亿美元,较上季度增长51%。全年来看,AI公司累计融资2260亿美元,占全部VC融资的48%。基础模型公司在2025年累计融资800亿美元,占全球AI融资的40%。仅OpenAI和Anthropic两家就获得了全球VC投资的14%。

美国巩固了其AI投资的全球领导地位:总融资额1590亿美元,占全球AI融资的79%;VC渗透率达85%,美国VC的85%资金流向AI项目;交易占比53%,美国AI交易占全球总交易数的53%;硅谷AI初创公司2025年吸引创纪录的1500亿美元融资。

2025年AI投资最显著的特征是资本向头部企业的极度集中。OpenAI融资400亿美元,主要投资者包括SoftBank、Microsoft、Founders Fund;Scale AI融资143亿美元,Meta领投;Anthropic融资130亿美元,Lightspeed、Salesforce、Alphabet参与;xAI融资100亿美元,多轮累计达220亿美元。Microsoft、Alphabet、Amazon、Meta四大科技巨头2025年合计承诺在AI技术和基础设施上投入3200亿美元。6.2 中国市场的差异化路径

2025年中国AI投融资市场活跃度创历史新高:全年融资事件预计达2062起,创历史新高;Q1融资额241起案例,涉及融资金额181.4亿元;AI应用融资一级市场总额达1070.7亿元,涉及930家公司;产业规模预计达8662亿元。

中国投资呈现"投早投小、脱虚向实"的趋势。投资阶段前移:天使轮和A轮各占已披露轮次的近三分之一,资本更愿意押注早期创新项目。从概念走向落地:2025年被普遍认为是"AI应用元年",投资重心从通用大模型转向垂直行业应用,核心关注从"模型可用"转向"场景好用"。

红杉中国2025年投资事件中早期阶段占比达80%,重点布局AI和先进制造,已投资近30家AI相关公司,2025年11月宣布两只总规模约9.5亿美元新基金。高瓴资本重点布局硬科技:芯片、自动驾驶、基础软件,是MiniMax最早投资者之一,2025年末启动约70亿美元新PE基金募资。

具身智能成为2025年最火赛道:前5个月融资232亿元人民币(32.3亿美元),超过2024年全年;全年投资案例激增144%至298起;融资规模大涨291%至329亿元;主要投资者包括京东、美团、阿里巴巴、腾讯、字节跳动。

头部企业动态方面,智谱AI港交所上市,融资超83.6亿元,成为全球大模型第一股,年收入超1亿美元;月之暗面估值43亿美元,C轮5亿美元融资,Kimi K2超越GPT-5排名;MiniMax千亿级估值,最高市值超1500亿港元;百川智能战略转型中,聚焦AI医疗,发布Baichuan-M3;DeepSeek估值1万亿元人民币,开源模型获全球关注。6.3 中美对比与垂直行业机会

中美AI投资呈现显著差异。美国投资特点:重押基础模型和AI基础设施,"赢家通吃"心态明显,关注AGI和超级智能方向,企业级SaaS和B2B应用受青睐。中国投资特点:"脱虚向实",偏好可落地应用;"投早投小",发掘早期创新;具身智能成为差异化突破口;垂直行业(医疗、制造、汽车)深耕。

医疗AI成为商业化最具确定性的赛道。2025年上半年融资超492亿美元,基础模型公司融资800亿美元占AI融资40%。全球医疗AI总投资额超180亿美元,占医疗总投资的46%。数字医疗融资142亿美元,同比增长35%,创2022年以来新高。AI驱动的数字医疗初创公司获得54%的融资,较2024年37%大幅提升。6家医疗AI公司晋升独角兽。重大融资案例包括:Truveta 3.2亿美元构建药物发现数据库;Aidoc Medical 1.5亿美元加速AI诊断;Harrison.ai 1.12亿美元用于AI放射和病理诊断。

AI药物发现领域,2025年融资达33亿美元,同比增长27%。市场规模预计从2025年199亿美元增长至2034年1339亿美元(CAGR 23.22%)。AI设计药物Phase I成功率80-90%,远超传统药物40-65%,可降低药物研发成本40%,大幅压缩研发周期。

金融AI领域,2025年被视为中国金融业"大模型规模化落地元年"。全球FinTech总融资527亿美元(5918笔交易),同比增长27%。AI金融市场规模2025年176亿美元,预计2034年达977亿美元(CAGR 19.9%)。中国大模型采购项目587个,涉及金额15.06亿元,银行业占比项目数量近50%,采购金额占75.2%。投资转向从算力类转向应用类(智能体、场景解决方案),发展重心从"拥有大模型"转向"用好大模型"。75%的大型银行(1000亿美元+资产)已整合AI。

法律AI成为资本布局的新蓝海。2025年法律科技经历了前所未有的投资热潮:法律科技总融资近60亿美元;AI法律工具融资43亿美元,同比增长54%(356笔交易);法律科技投资的70%流向AI工具。重大融资案例:Harvey累计融资超8亿美元,成为法律AI领头羊;Clio 5亿美元单轮融资加10亿美元收购vLex;Filevine两轮共4亿美元。第七章 AI时代全新职业形态:FDE、OPC与上下文工程师7.1 95%的失败率与落地鸿沟

麻省理工学院NANDA研究计划于2025年发布的重磅报告《The GenAI Divide: State of AI in Business 2025》揭示了一个令人警醒的现实:高达95%的企业级生成式AI试点项目未能产生可衡量的财务回报或利润影响。研究团队通过对300+项公开披露的企业AI项目进行系统性审查,与52家组织的代表进行深度访谈,收集153位高管的问卷调研数据得出上述结论。

报告指出,失败的根源往往不在于AI模型本身的能力缺陷,而是组织层面的整合失败。具体而言,企业面临流程整合缺失(AI系统与日常业务运营脱节)、学习能力断层(系统无法保留反馈或适应工作流)、信任建立困难(高管对"黑盒"式AI决策持谨慎态度)、"影子AI"现象(员工绕过官方系统私自使用ChatGPT等工具)。

正是这一"落地鸿沟"催生了新的职业形态。企业不再仅仅需要开发模型的研究科学家,更需要能够将模型嵌入业务流程、建立用户信任、实现规模化部署的复合型人才。这一需求直接推动了FDE、OPC模式和上下文工程师的崛起。7.2 FDE:企业AI落地的"特种部队"

FDE(Forward Deployed Engineer,前线部署工程师)这一概念最早源于大数据独角兽Palantir。Palantir将FDE定义为"既会写代码,又能深入客户现场解决问题"的复合型人才。与坐在总部写代码的传统工程师不同,FDE驻扎在客户现场,与终端用户并肩工作。

Palantir内部将FDE团队进一步细分为两类:Echo团队(嵌入式分析师)拥有深厚领域知识,负责识别业务痛点并提出10倍级改进方案,这类人才需要"叛逆者"精神,能够看穿现有流程的不足;Delta团队(部署工程师)擅长快速原型设计,追求"解决问题的速度"而非完美架构,他们甚至会编写"用后即焚"的代码来验证假设。FDE的核心使命可以用一句话概括:"吃掉客户落地的痛苦,产出可用的产品"(Eat pain and excrete product)。这意味着FDE不仅是技术交付者,更是商业价值的翻译官。

FDE需要具备以下核心能力组合:技术基础包括全栈开发能力(API集成、前端原型、DevOps),熟悉LangChain、向量数据库、OpenAI API等AI技术栈;业务理解要求快速萃取领域知识(Domain Knowledge),理解客户业务流程中的"流程滤光片";沟通协作需要与非技术高管有效沟通,建立用户信任,推动组织变革;问题解决强调快速原型验证(Workaround),在不确定性中导航,具备"碎石路"思维;产品思维要求从现场经验中提炼可复用的产品功能,避免沦为纯外包劳动力。

FDE岗位正经历爆发式增长。根据Indeed Hiring Lab数据,2025年1月至9月间,FDE相关职位数量暴增超过800%,部分行业分析甚至显示同比增长达1165%,成为AI领域增速最快的职位类型之一。科技巨头正在激进扩招:OpenAI 2024年初仅有2名FDE,目前团队已扩充至约39人,计划年底达到52人;Anthropic宣布将应用AI团队规模扩大5倍;Palantir持续将FDE作为核心商业模式。

薪资方面,FDE通常能获得极具竞争力的报酬。由于他们直接参与解决高价值商业问题(如为企业节省数千万美元成本),薪资结构往往包含与最终业务成果挂钩的绩效激励。

OpenAI FDE团队与摩根士丹利的合作堪称经典案例。技术层面,团队仅用数周即完成了AI系统原型。然而,信任建立才是真正的挑战——FDE团队额外花费4个月时间进行试点和数据标注工作,直到财务顾问们完全信任AI的建议并愿意在实战中使用。这一案例揭示了FDE的核心价值:构建"确定性护栏"(Deterministic Guardrails),让概率性的AI变得可预测、可验证;采用"评估驱动开发"(Eval-driven Development)框架,为用户提供验证AI结果的工具;通过长期试点将"Demo"转化为"生产级系统"。7.3 OPC:AI智能体赋能的"超级个体"

2025年AI智能体(AI Agent)的爆发正在重塑传统组织架构。传统企业采用金字塔型(Pyramid)结构,权力自上而下层层传递。而OPC(One-Person Company,一人公司)模式则采用蜘蛛网型(Hub & Spoke)结构:单一决策核心(Hub)——个体是唯一的CEO和战略决策者,处于网络中心;数字节点(Spoke)——周围连接无数AI智能体、SaaS工具和外部合作伙伴;零损耗执行——指挥官意图直接转化为指令并被100%执行;极高弹性——有项目时火力全开,项目结束后成本归零。

这一模式将个体从"出卖时间"解锁为"指挥系统"。传统个体户的营收与工作时间成正比,而OPC的营收与人员规模不再挂钩。

一个典型的OPC工作日场景展示了这种变革的力量:上午9:00,策略智能体在10秒内生成一周推广方案;上午10:00,绘画智能体(如Midjourney)10分钟产出50张高清海报;上午11:00,视频智能体一键合成配音视频;下午,RPA工具自动分发内容,客服智能体24小时在线接待。结果:半天完成传统团队一周的工作量。

OpenAI《企业AI现状报告》数据显示:结构化工作流(如Projects)使用量同比增长19倍;"重度AI用户"每周节省超过10小时;前沿员工的消息发送量是普通员工中位数的6倍。

OPC模式在以下领域展现出强大的变现潜力:轻资产数字化交付(全链路品牌运营:策划→设计→视频→客服全流程自动化;24/7智能电商:从流量获取到客户转化的完整闭环);开发者社区与模板(智能体商店变现:发布解决特定痛点的Bot获取流量和付费收益;爆款模板复制:将个人业务逻辑(SOP)转化为可销售的数字资产);垂直领域专业顾问(细分行业AI微调服务;轻量化FDE角色:快速搭建企业定制原型)。

然而,OPC模式也存在边界与局限性:重资产运营(物流、制造等需要实体资源投入的行业);复杂信任建立(大宗交易、B2B销售等需要人与人深度信任的场景);战略责任承担(AI可以给出100个方案,但不敢拍板——因为它无需承担后果)。OPC的天花板最终取决于人的认知和判断力。真正的超级个体懂得将非核心业务外包给AI,而将建立深度信任的核心业务留给自己。7.4 上下文工程师:AI系统的"信息架构师"

2025年中期,AI领域发生了一场重要的概念演进:「提示词工程」(Prompt Engineering)正在被「上下文工程」(Context Engineering)所取代。这一转变由两位科技领袖推动并定义。

Shopify CEO Tobi Lütke将上下文工程定义为:"提供所有上下文信息,使任务对LLM来说可以合理解决的艺术。"前特斯拉AI主管Andrej Karpathy进一步阐述:"上下文工程是用恰到好处的信息填充上下文窗口的精妙艺术与科学。上下文窗口就像LLM的工作内存。"

与提示词工程的核心区别在于:关注范围从单次输入-输出交互扩展到模型所见的全部信息生态;核心思维从如何写出好提示词转变为如何设计整个信息架构;系统性从单点技巧提升为预动态系统设计;目标从获得好回答升级为构建可靠、可扩展的AI系统。

Gartner将上下文工程定义为:"设计和构建相关数据、工作流和环境,使AI系统能够理解意图、做出更好决策并交付符合企业目标的上下文输出——无需依赖手动提示。"

上下文工程师需要管理AI模型理解所需的多种信息类型:系统组件(初始行为准则、规则和示例,定义模型行为的系统提示);用户消息(即时任务或问题,用户意图的精准捕捉);记忆系统(短期记忆:对话历史;长期记忆:跨会话的持久知识、用户偏好);检索信息(通过RAG从文档、数据库、API获取的外部知识,确保信息的实时性和准确性);可用工具(模型可调用的函数或能力定义,与外部世界交互的接口);结构化输出(响应格式规范,输出质量控制)。

上下文工程师正在成为AI团队中不可或缺的角色,其重要性可比肩机器学习团队中的数据工程师。薪资水平(2025年美国市场):入门级(0-2年)63,000-95,000美元;中级(2-5年)120,000-180,000美元;高级(5年以上)180,000-275,000美元+;头部AI公司(如Anthropic)可达320,000-405,000美元。地域溢价方面,旧金山湾区+40-50%,金融/医疗/法律等垂直领域+10-20%,远程岗位+10-20%。

Gartner建议企业将上下文工程作为战略优先级,任命专门的负责人或团队,并将其与现有AI工程和治理结构整合。预测未来将出现"上下文架构师"(Context Architect)这一新角色,其重要性将与数据工程师在机器学习团队中的地位相当。7.5 2026年趋势预判:优化与微调

如果说2024年是"模型之年"、2025年是"智能体之年",那么2026年极可能成为"优化之年"或"微调回归之年"。通用的AI Agent将无法满足所有需求。企业将逐渐意识到,真正产生差异化竞争优势的不是使用相同的通用模型,而是能够通过微调(Fine-tuning)让模型胜任特定领域难题的能力。

职业影响方面:需求从"会用AI"升级为"会定制AI";芯片设计、药物研发、金融建模等专业领域将出现大量微调专家岗位;数据标注和评估体系设计能力价值凸显。

FDE标准化方面,FDE将从"特种部队"角色逐渐演变为标准化岗位,成为企业AI战略的核心组成部分——类似于DevOps在软件开发领域的地位演进。低代码AI平台(如JitAI)普及将增强FDE的原型验证能力;FDE将推动AI从"试点"走向"规模化生产";未来FDE将更多扮演数据科学、工程和业务之间的深度协作桥梁。Gartner报告显示,72%的企业在AI试点后难以实现规模化,这一缺口正是FDE标准化的核心驱动力。

技能鸿沟正在扩大。OpenAI《企业AI现状报告》揭示了重要趋势:"前沿"员工(Top 5%)与普通员工的AI使用效率差距正在迅速拉大。量化数据显示:前沿员工的消息发送量是中位数员工的6倍;前沿员工能够完成此前无法胜任的新任务类型;采用结构化工作流(Structured Workflows)的比例远高于普通用户。

展望2026年,职场将不再以"懂不懂AI"划分,而是以"AI使用深度"分层。掌握结构化工作流、能构建自动化流程的员工,将获得巨大的职业杠杆。第八章 组织架构定量化:AI渗透率的新度量

OpenAI发布的《2025企业AI状态报告》提供了一个惊人的数据:ChatGPT Enterprise的周消息量同比增长8倍,API推理Token消耗量同比增长320倍。这些数字不仅反映了AI采用的加速,更预示着一种新的组织度量方式的诞生。

传统的组织效能评估依赖定性指标——团队士气、协作氛围、创新文化。AI时代,这些指标正在被可量化的数据所补充:每个员工每天发送多少AI查询?使用了哪些高级功能?完成了多少新类型的任务?节省了多少工作时间?

报告显示,使用ChatGPT Enterprise的员工平均每天节省40-60分钟;重度用户每周节省超过10小时。更关键的是,75%的用户表示能够完成以前无法完成的新任务——AI不仅提高了效率,更扩展了能力边界。

一个员工每月能用多少Token或算力,正在成为衡量其AI化程度的核心指标。OpenAI的数据显示,前沿员工(95百分位)发送的消息量是中位数员工的6倍;前沿企业每个席位的消息量是中位数企业的2倍。

这种分化具有深远的竞争含义。BCG 2025年的研究发现,AI领先企业相比落后企业在生产力、创新和员工满意度上获得3-4倍的优势。高消耗Token的员工和团队,本质上在建立难以复制的能力护城河。

2026年,预计将看到更多企业将AI渗透率纳入正式的KPI体系:不仅考核AI工具的部署覆盖率,更考核使用深度、任务类型多样性和业务成果关联度。AI员工将从比喻变成可操作的管理概念,Token消耗量将成为其核心度量指标。第九章 开源生态与行业图谱9.1 开源AI解决方案图谱

AIGCLink白皮书提供了详尽的开源AI解决方案图谱,覆盖通用、制造工业能源、金融保险、零售电商、医疗健康、教育培训、内容媒体文娱广告、政务法务等八大领域。

通用领域核心项目包括:tensorflow/tensorflow(深度学习训练与推理,生产部署);huggingface/transformers(预训练模型调用与微调,NLP/多模态任务);pytorch/pytorch(深度学习研究与工程训练,自定义模型开发);openai/whisper(语音转文本,多语言ASR);ggml-org/llama.cpp(本地推理引擎,边缘端部署);apache/spark(大规模数据处理,ML流水线);deepspeedai/DeepSpeed(分布式训练加速,训练成本优化)等。

制造工业能源领域涵盖:ultralytics/yolov5(视觉质检,缺陷检测,工业目标检测);facebook/prophet(能源预测,电力负荷预测,需求预测);openvinotoolkit/openvino(工业质检推理,边缘推理加速);sktime/sktime(时序预测,设备监测管线)等。

金融保险领域包括:OpenBB-finance/OpenBB(金融数据聚合,投研工作台,量化研究);freqtrade/freqtrade(自动化交易,策略回测,交易执行);microsoft/qlib(量化投研平台,特征工程,模型训练/回测);AI4Finance-Foundation/FinGPT(金融大模型,研报/新闻理解,金融NLP)等。

医疗健康领域涵盖:google-deepmind/alphafold(蛋白结构预测,生物医学研究);Project-MONAI/MONAI(医疗影像AI开发框架,训练推理);MIC-DKFZ/nnUNet(医学影像分割SOTA,自动配置);deepchem/deepchem(药物发现,分子性质预测工具箱)等。9.2 AI开源项目全球榜

AIGCLink AI开源解决方案榜聚焦"可落地的AI行业方案",从GitHub中筛选真正解决具体行业或业务问题的AI项目,并按照Star数进行排名。2026年1月榜单显示,通用领域项目占据主导地位,但垂直行业项目增长迅速。

月增长Star数排名前列的项目包括:ggml-org/llama.cpp(37592 Star,本地推理引擎,边缘端部署);vllm-project/vllm(33145 Star,大LLM推理服务,高吞吐Serving);fastai/fastbook(19541 Star,fastbook配套代码,深度学习);milvus-io/milvus(11240 Star,向量数据库,相似度检索);chroma-core/chroma(10064 Star,向量存储,RAG原型)等。

值得关注的是,垂直行业解决方案正在快速崛起:OpenBB-finance/OpenBB(金融数据聚合,投研工作台);ultralytics/yolov5(视觉质检,缺陷检测);Invoke-ai/InvokeAI(生成创作工作台,队列批量生成);Comfy-Org/ComfyUI(节点式生成工作流,批处理,自动化出图)等项目均进入月增长前列。十、结论:行动指南与未来展望

站在范式转换的十字路口,最大的风险不是行动太快,而是观望太久。那些在2026年建立起上下文优势、AI能力深度和组织适应力的企业,将在接下来的十年中持续领跑。

对于企业决策者而言,关键行动包括:投资建设高质量的上下文资产,将其视为与数据资产同等重要的战略资源;评估并布局垂直AI应用机会,在腰部公司爆发窗口期建立竞争壁垒;建立AI渗透率的度量和激励体系,将Token消耗量纳入组织KPI;培养将人类知识转化为AI上下文的组织能力,投资上下文工程师等新兴角色。

对于AI开发者而言,核心建议包括:技术方向上,AI Agent和具身智能是中美两国共同看好的下一波浪潮;创业机会上,垂直行业应用(医疗AI、工业AI)比通用大模型更具可行性;就业市场上,AI工程师年薪12-20万美元,需求持续旺盛,FDE、上下文工程师等新兴角色增速最快;长期趋势上,从"模型可用"向"场景好用"转变,应用层机会涌现。

2026年将是AI发展史上的关键一年。上下文资产的确立、Vibe Coding创作者经济的成熟、腰部AI公司的爆发、世界模型的突破、新型职业形态的标准化——这些趋势共同勾勒出一个全新的智能时代图景。在这个时代,AI不再是实验室里的技术奇观,而是基础设施般的存在;不再是少数巨头的游戏,而是赋能千万创作者和中小企业的生产力工具;不再是黑箱般的神秘力量,而是可解释、可控制、可持续进化的智能伙伴。

正如白皮书所言:"让我们迎接2026全民AI新范式。"这不仅是技术的革新,更是生产关系的重构、组织形态的进化、人类创造力的大解放。在这场变革中,唯有主动拥抱变化、持续学习进化、勇于探索未知的个体和组织,才能在新纪元中占据先机,引领未来。

下载完整版【AIGC Link】2026年AIGC行业现状及发展趋势

1.点击阅读原文链接,直接下载本报告。

2.添加汇策网小助手微信咨询,微信号HCWZH001

2.长按识别下图二维码,下载更多报告。

内容说明:文章由汇策网智库根据网络资料整理,以为读者提供阅读参考为目的,相关内容如有侵权,请留言或私信汇策网智库公众号删除。

OCR:IMG:AIGCLink 2026年AIGC 行业现状及发展趋势 AIGCin2026 IndustryStatusanddevelopmenttrends 白皮书 公众号·汇策网智库

OCR:IMG:2026Al新增长点:VibeCoding创作者经济 AIGCLink 一、将vibecoding转换为确定性系统 占冰强观点:2026年上下文将成为公司最重要的资产,犹如互联网时代的数据资产,这将成为为A公司未 来估值的核心指标之一:同时支持人类上下文和AI上下文,将人类的上下文翻译为AI能理解的上下文将是 未来公司人员最重要的能力。 从VibeCoding到确定性系统 DeepSeek的突破不仅仅是技术成就,更是市场认知的转折点。正如高盛研究报告指出,DeepSeek重新定义了 A基础模型性能和成本的基准,加速了企业A采用,并在云服务价值键中引发深远变化。中国云计算支出预计 在2025年增长15%,这一增长主要由DeepSeek驱动的Ai采用推动。 据统计,Vercel和Netify等平台用户量在2025年出现爆发式增长,推动力正是涌入的VibeCoding开发者。 CursorA重新定义了集成开发环境,让开发者在自然语言描述和代码之间无缝切换iBM将VibeCoding定义为 用户用日常语言表达意图、A将其转化为可执行代码的开发模式,代表着软件工程从严格手工编码向灵活A驱动 的根本转变。 2026年企业最重要的资产 如果说数据是互联网时代的石油,那么上下文将成为A时代的新能源。上下文不仅仅是数据的堆砌,而是数据 的组织方式、关联逻辑和语义理解的综合体现。一个拥有优质上下文的企业,意味着其A系统能够准确理解业 务逻辑、用户意图和领域知识,从而产出更精准、更可靠的结果。 Llama4的发布标志着大模型上下文能力的又一里程碑一1000万Token的上下文窗口使模型能够一次性处理 相当于数十本书的信息量。然而,上下文窗口的扩展带来显著的成本压力。研究表明,Llama4在1000万 Token查询时的单次成本可能达到2-5美元。更关键的是,将人类的隐性知识、业务流程和决策逻辑转化为A 能够理解的结构化上下文,将成为企业人员的核心能力。 这意味着2026年的企业估值逻辑将发生根本变化。投资者将开始关注:企业积累了多少高质量的上下文资产? 其上下文系统能够支持多少A用例?将人类知识转化为A上下文的效率如何?这些指标将与用户数、收入等传 统指标同等重要。 二、AI行业大爆发:从ToB到腰部公司 占冰强观点:2025年deepseek教育市场后,所有人开始相信ai,引发了tob行业的大爆发,同理:2026年 人们的对A尝鲜过后,开始对交付结果有要求,将会引发垂直细分的腰部Ai公司和toc细分应用的大爆发 DeepSeek效应:市场教育的临界点 2025年1月,DeepSeekR1模型的发布堪称Ai行业的分水岭时刻。这家中国创业公司以不到600万美元的训 练成本和2,048块受限制的NvidiaH800芯片,打造出性能美OpenAlo1的推理模型。消息传出当天,Nvidla 市值蒸发近6000亿美元,创下单日最大跃幅记录

OCR:IMG:2026Al新增长点:VibeCoding创作者经济 AIGCLink DeepSeek的突破不仅仅是技术成就,更是市场认知的转折点。正如高盛研究报告指出,DeepSeek重新定义了 A基础模型性能和成本的基准,加速了企业A采用,并在云服务价值链中引发深远变化。中国云计算支出预计 在2025年增长15%,这一增长主要由DeepSeek驱动的Al采用推动。 更深远的影响在于开源生态的激活。智谱A宣布2025年将是开源之年;百度、腾讯、阿里纷纷开放其大模型: 零一方物创始人李开复预言,当竞争对手免费且强大时,OpenAi将很难维持其定价体系。这种动态正在从根本 上改变A的商业模式,从封闭的专有模型转向开源生态系统的竞争。 ToB与腰部公司的爆发窗口 回顾互联网发展史,搜索引擎的成熟并未阻止垂直网站和地方门户的崛起,反而为后者提供了流量入口和基础 设施。同样的逻辑正在A领域重现。 2025年,DeepSeek完成了对市场的教育一不是A是否有用,而是A如何具体应用。这种认知转变为ToB市 场打开了闸门。据CounterpointResearch分析师评估,中国的Ai采用规模和速度都惊人,而且没有放缓的迹象。 高盛预测,到2030年,AI采用将为中国GDP贡献20-30个基点的增长 2026年将迎来第二波浪潮:当用户从尝鲜转向要求交付结果时,通用大模型的局限性将充分暴露。企业需要的 不是能聊天的A,而是能理解其业务、遵守其规范、融入其流程的A解决方案。这正是垂直细分A公司的机会窗 口。 三、AI行业大爆发:从ToB到腰部公司 占冰强观点:Llm公司犹如互联网时代的四大门户,豆包deepseek等犹如搜索引擎,明年的腰部公司犹如 互联网时代的垂直网站、地方门户,对应新时代替代职务性ai和行业性ai ToB与腰部公司的爆发窗口 互联网早期,新浪、搜狐、网易、腾讯被称为四大门户一它们提供综合性的信息服务,是用户进入互联网的 第一入口。今天的大模型公司正在扮演类似角色:OpenAl、Anthropic、Google、Meta构建了Al的基础设施 层,用户通过ChatGPT、Claude、Gemini进入Al世界。 更有意思的类比是搜索引l擎。豆包、DeepSeek等中国玩家的崛起,让人联想到百度挑战Google的历史。它们 通过本地化优势、成本优势和开源策略,在特定市场建立起竞争护城河。正如搜素引擎时代Google和百度可以 共存,大模型时代的竞争格局也不会是赢家通吃。 两类AI公司的崛起路径 职能性A:替代标准化、重复性的岗位职能。典型场景包括客服机器人、内容审核系统、数据标注平台、文档 处理工具等。这类公司的核心竞争力在于流程标准化和规模化部害能力,商业模式通常是按处理量收费或SaaS 订阅。 行业性A:深度嵌入特定行业的业务流程和专业知识。典型场景包括医疗影像诊断、法律文书审查、金融风险 评估、工业质检等。这类公司需要积累深厚的领域知识和行业关系,商业模式更接近传统企业软件,强调深度 服务和长期合作。 2025年的中国短剧行业提供了一个生动案例。据启信宝统计,截至2025年10月,国内活跃的短剧相关企业超 的典型体现一大模型降低了内容生产的门橙,释放了海量的创作者能量

OCR:IMG:2026Al新增长点:VibeCoding创作者经济 AIGCLink 十、模态类型:感知边界的持续扩展 占冰强观点:模态感知边界正从native的文本、图像、视频扩展到其他类型 A的模态感知能力正在从原生模态向拓展模态演进。原生模态包括文本、图像、视频一一这些是互联网数据的 主体,也是大模型预训练的主要来源。拓展模态则涵盖3D空间理解、音频情感识别、传感器数据解析、代码执 行等更专业的领域。 GLM-4.5V模型引I入了3D旋转位置编码(3D-RoPE),显著增强了对三维空间关系的感知和推理能力。腾讯的 HunyuanVideO-Avatar则是专1门为情感控制和多角色对话设计的多模态模型,通过专用模块实现面部表情和语 音情感的精准同步。 更前沿的探索在于具身智能领域。NVDIA发布的CosmosReason2是一个开放的推理视觉语言模型,使智能机 器能够像人类一样观察、理解和在物理世界中行动。这种模态扩展的趋势预示着A将从数字世界的理解者进化 为物理世界的参与者。 十一、世界模型:ChatGPT时刻即将到来 VLA模型:物理AI的基础设施 视觉-语言-动作(VLA)模型是2025年最重要的A技术突破之一。它将视觉理解、语言指令解析和机器人动作 生成统一在一个框架内一给定摄像头图像和自然语言指令,直接输出可执行的机器人动作。 这一领域的竞争异常激烈。GoogleDeepMind发布的GeminiRobotics基于Gemini2.0构建,能够完成折纸、玩 纸牌等高精细操作。FigureA的Helix采用双系统架构,首次实现了对人形机器人全身(手臂、手指、躯干、头 部)的高频控制。PhysicalIntelligence公司的nO模型展示了跨机器人泛化的可能性一在8种不同的机器人形 态上训练后,可以控制单臂、双臂等多种配置。 世界模型:理解物理世界的内部表征 世界模型是比VLA更底层的能力一一它构建对外部环境的内部表征,并利用这种表征预测未来状态。Meta发布 的V-JEPA2被描述为首个在视频上训练的世界模型,能够实现最先进的理解和预测,以及零样本的规划和机器 人控制。 Runway发布的GWM-1是另一个里程磷。它能够生成可探索的环境、对话角色和机器人操作场景,核心能力在 于保持空间一致性。正如ChatGPT让公众认识到语言AI的能力,世界模型的ChatGPT时刻即将到来一-一个能 够在物理世界中自由探索、预测和规划的A系统,将从根本上改变我们对智能的认知。 BankofAmerica预测,人形机器人的材料成本将从2025年的约35.000美元降至未来十年的13.000-17.000美 元,高盛报告显示2023-2024年人形机器人制造成本已下降40%。

OCR:IMG:来自研究报告资源库 汇策网智库的主题 2026/2/410:13 2026/02/04#AIGC#人工智能 AIGCLink_2026年AIGC行业现状及发展趋.. AIGCLink2026AIGC行业白皮书.pdf 摩根士丹利_人工智能采用与工作的未来: 摩根士丹利_人工智能采用与工作的未来: . 数美科技AIGC全生命周期业务风控白皮书 成都市住房和城乡建设局_成都市智能建造 职业教育人工智能应用成效与挑战 长按识别二维码查看完整主题 公众号·汇策网智库

OCR:IMG:2026Al新增长点:VibeCoding创作者经济 AIGCLink 八、无限上下文:技术突破与成本约束 占冰强观点:无限上下文将实现,但成本是制约发展的最大的变量 上下文窗口的指数级扩张 大模型的上下文窗口经历了指数级增长。2018年GPT-1仅支持512Token:2024年Claude3和Gemini1.5Pro 将上限推至100万Token:2025年Llama4Scout更是宣布支持1000万Token的上下文窗口一相当于一次性处 理超过750方个单词,或约7500本书的内容。 技术突破来自多个方向。Google研究者提出的lnfini-Attention机制通过压缩记忆替代完整的注意力计算,使模 型能够在恒定内存占用下处理100万Token以上的输入。然而,无限上下文仍面临物理和经济限制一一研究表 明,即使模型能够完美检素证据,大量无关内容的存在也会干扰推理能力。 成本:制约发展的核心变量 成本仍是无限上下文商业化的最大障碍。按Llama4的定价估算,一次满载1000方Token的查询成本在2-5美元 之间。行业正在通过多种方式应对成本挑战:提示缓荐技术可以复用重复的上下文片段:检索增强生成 (RAG)通过精准筛选相关信息来降低输入量:混合专家架构只激活部分参数,降低单次推理的计算成本。 展望2026年,无限上下文将实现技术可行性,但成本仍是制约大规模应用的核心变量。最成功的策略不是一味 追求最长的上下文,而是精准匹配任务需求与上下文规模,在质量和成本之间找到最优平衡点。者。 九、多模态推理:统一加速框架的诞生 占冰强观点:多模态推理加速框架出现一个适配各类多模态模的框架 多模态推理加速框架出现一个适配各类多模态模的框架 多模态Ai正在从实验性功能向标准配置演进。OpenAi的GPT-4o、Google的Gemini、Meta的Llama4都将多 模态理解作为核心能力。然而,多模态推理的计算复杂度远超纯文本模型一需要同时处理视觉编码器、语言模型 和跨模态对齐,对硬件和软件框架都提出了严峻挑战。 2025年见证了统一多模态推理框架的兴起。MDPI发表的研究提出了一种统一的、资源感知的推理优化框架 整合了混合精度量化、稀疏注意力和动态专家路由二大技术,能够根据1Oken复杂度和硬件条件动态调整计算 路径。 2026年,适配各类多模态模型的统一推理框架将成为基础设施的标配。开发者不再需要为每种模型单独优化部 害,而是可以通过标准化接口调用最适合当前任务的多模态能力。

OCR:IMG:2026Al新增长点:VibeCoding创作者经济 AIGCLink 一、将vibecoding转换为确定性系统 占冰强观点:2026年上下文将成为公司最重要的资产,犹如互联网时代的数据资产,这将成为为AI公司未 来估值的核心指标之一:同时支持人类上下文和AI上下文,将人类的上下文翻译为AI能理解的上下文将是 未来公司人员最重要的能力。 从VibeCoding到确定性系统 DeepSeek的突破不仅仅是技术成就,更是市场认知的转折点。正如高盛研究报告指出,DeepSeek重新定义了 A基础模型性能和成本的基准,加速了企业A采用,并在云服务价值键中引发深远变化。中国云计算支出预计 在2025年增长15%,这一增长主要由DeepSeek驱动的Ai采用推动。 据统计,Vercel和Netify等平台用户量在2025年出现爆发式增长,推动力正是涌入的VibeCoding开发者 CursorA重新定义了集成开发环境,让开发者在自然语言描述和代码之间无缝切换iBM将VibeCoding定义为 用户用日常语言表达意图、A将其转化为可执行代码的开发模式,代表着软件工程从严格手工编码向灵活A驱动 的根本转变。 2026年企业最重要的资产 如果说数据是互联网时代的石油,那么上下文将成为A时代的新能源。上下文不仅仅是数据的堆砌,而是数据 的组织方式、关联逻辑和语义理解的综合体现。一个拥有优质上下文的企业,意味着其A系统能够准确理解业 务逻辑、用户意图和领域知识,从而产出更精准、更可靠的结果。 Llama4的发布标志着大模型上下文能力的又一里程碑一1000万Token的上下文窗口使模型能够一次性处理 相当于数十本书的信息量。然而,上下文窗口的扩展带来显著的成本压力。研究表明,Llama4在1000万 Token查询时的单次成本可能达到2-5美元。更关键的是,将人类的隐性知识、业务流程和决策逻辑转化为A 能够理解的结构化上下文,将成为企业人员的核心能力。 这意味着2026年的企业估值逻辑将发生根本变化。投资者将开始关注:企业积累了多少高质量的上下文资产? 其上下文系统能够支持多少A用例?将人类知识转化为A上下文的效率如何?这些指标将与用户数、收入等传 统指标同等重要。 二、AI行业大爆发:从ToB到腰部公司 占冰强观点:2025年deepseek教育市场后,所有人开始相信ai,引I发了tob行业的大爆发,同理:2026年 人们的对A尝鲜过后,开始对交付结果有要求,将会引发垂直细分的腰部Ai公司和toc细分应用的大爆发 DeepSeek效应:市场教育的临界点 2025年1月,DeepSeekR1模型的发布堪称Al行业的分水岭时刻这家中国创业公司以不到600万美元的训 练成本和2,048块受限制的NvidiaH800芯片,打造出性能美OpenAlo1的推理模型。消息传出当天,Mvidla 公众号·汇策网智库 市值蒸发近6000亿美元,创下单日最大跃幅记录

OCR:IMG:2026Al新增长点:VibeCoding创作者经济 AIGCLink DeepSeek的突破不仅仅是技术成就,更是市场认知的转折点。正如高盛研究报告指出,DeepSeek重新定义了 A基础模型性能和成本的基准,加速了企业A采用,并在云服务价值链中引发深远变化。中国云计算支出预计 在2025年增长15%,这一增长主要由DeepSeek驱动的Al采用推动。 更深远的影响在于开源生态的激活。智谱A宣布2025年将是开源之年;百度、腾讯、阿里纷纷开放其大模型: 零一方物创始人李开复预言,当竞争对手免费且强大时,OpenAi将很难维持其定价体系。这种动态正在从根本 上改变A的商业模式,从封闭的专有模型转向开源生态系统的竞争。 ToB与腰部公司的爆发窗口 回顾互联网发展史,搜索引擎的成熟并未阻止垂直网站和地方门户的崛起,反而为后者提供了流量入口和基础 设施。同样的逻辑正在A领域重现 2025年,DeepSeek完成了对市场的教育一不是A是否有用,而是A如何具体应用。这种认知转变为ToB市 场打开了闸门。据CounterpointResearch分析师评估,中国的Ai采用规模和速度都惊人,而且没有放缓的迹象。 高盛预测,到2030年,AI采用将为中国GDP贡献20-30个基点的增长。 2026年将迎来第二波浪潮:当用户从尝鲜转向要求交付结果时,通用大模型的局限性将充分暴露。企业需要的 不是能聊关的A,而是能理解其业务、遵守其规范、融入其流程的A解决方案。这正是垂直细分A公司的机会窗 口。 三、AI行业大爆发:从ToB到腰部公司 占冰强观点:Llm公司犹如互联网时代的四大门户,豆包deepseek等犹如搜索引擎,明年的腰部公司犹如 互联网时代的垂直网站、地方门户,对应新时代替代职务性ai和行业性ai ToB与腰部公司的爆发窗口 互联网早期,新浪、搜狐、网易、腾讯被称为四大门户一它们提供综合性的信息服务,是用户进入互联网的 第一入口。今天的大模型公司正在扮演类似角色:OpenAl、Anthropic、Google、Meta构建了Al的基础设施 层,用户通过ChatGPT、Claude、Gemini进入Ai世界。 更有意思的类比是搜索引擎。豆包、DeepSeek等中国玩家的崛起,让人联想到百度挑战Google的历史。它们 通过本地化优势、成本优势和开源策略,在特定市场建立起竞争护城河。正如搜素引擎时代Google和百度可以 共存,大模型时代的竞争格局也不会是赢家通吃。 两类AI公司的崛起路径 职能性A:替代标准化、重复性的岗位职能。典型场景包括客服机器人、内容审核系统、数据标注平台、文档 处理工具等。这类公司的核心竞争力在于流程标准化和规模化部害能力,商业模式通常是按处理量收费或SaaS 订阅。 行业性A:深度嵌入特定行业的业务流程和专业知识。典型场景包括医疗影像诊断、法律文书审查、金融风险 评估、工业质检等。这类公司需要积累深厚的领域知识和行业关系,商业模式更接近传统企业软件,强调深度 服务和长期合作。 2025年的中国短剧行业提供了一个生动案例。据启信宝统计,截至2025年10月,国内活跃的短剧相关企业超 过35万家。A+短剧领域在2025年至少发生9起融资事件,总金额超过1亿元。这种爆发式增长正是A长尾效应 的典型体现一大模型降低了内容生产的门槛,释放了海量的创作者能量

OCR:IMG:AIGCLink 2026年AIGC 行业现状及发展趋势 AIGCin2026 IndustryStatusanddevelopmenttrends 白皮书

OCR:IMG:2026Al新增长点:VibeCoding创作者经济 BAIGCLink 上海出品的AIGC微短剧《灵探》创下了跨平台1000万播放量的记录。这部46集的系列剧,每集约2分钟,总时 长超过100分钟,被誉为中国首部总时长超100分钟的AIGC真人风格微短剧。据行业估算,A驱动的生产方式 将成本降低至传统方法的五分之一,制作周期缩短一半以上。 六、大模型zero路径 占冰强观点:RL之后的模型能力提升路径,将是可解释模型,强化学习的策略算法是可解释的 强化学习的天花板 DeepSeekR1的成功建立在强化学习(RL)的突破之上。通过基于规则的GroupRelativePolicyOptimization (GRPO),模型获得了长链思维推理能力,在数学、编程等任务上实现了质的飞跃。然而,RL方法也面临根 本性局限:它优化的是结果,而非过程:它提升的是性能,而非理解。 这意味着RL训练出的模型可能在基准测试上表现优异,但其决策逻辑对人类而言仍是黑箱。在高风险场景(医 疗诊断、金融决策、自动驾驶),这种不可解释性构成了根本性障碍。监管机构需要知道为什么,而不仅仅是 是什么。 强化学习的天花板 可解释强化学习(ExplainableRL,XRL)正在成为新的研究热点。据ACMComputingSurveys的系统综述 XRL旨在阐明强化学习代理在序列决策环境中的决策过程。最新的研究方向是将Shapley值引入策略解释,在保 持模型性能的同时实现了策略的透明化。 展望2026年,可解释模型很可能成为RL之后的下一个能力提升路径。世界模型的想象机制可以被用于生成逐步 的、对比性的解释,帮助人类理解A的决策依据。 七、自我学习:训推一体的推理加速 占冰强观点:模型训推一体的推理加速框架将产生 传统的A系统将训练和推理视为两个独立阶段:先在海量数据上离线训练,再将固化的模型部著到生产环境。 这种分离意味着模型一旦部署,就无法从新数据中持续学习一除非经过昂贵的重新训练流程。 2025-2026年,训推一体的新范式正在形成。核心思想是让模型在推理过程中持续优化自身参数,实现边用边 学。Meta发布的V-JEPA2世界模型展示了这种可能性:它可以在仅62小时的机器人数据上完成二次训练,就 能够实现零样本的机器人规划和控制。 这种架构的关键技术包括:参数高效微调(PEFT)使大模型可以在边缘设备上进行轻量级适应:混合专家架构 (MoE)充许模型根据任务动态激活不同参数:持续学习框架防止灾难性遗忘。训推一体的商业意义在于:企 业可以部署一个会成长的A系统,它能够从每次交互中积累经验,逐渐适应特定业务场景。

OCR:IMG:2026Al新增长点:VibeCoding创作者经济 BAIGCLink 上海出品的AIGC微短剧《灵探》创下了跨平台1000万播放量的记录。这部46集的系列剧,每集约2分钟,总时 长超过100分钟,被誉为中国首部总时长超100分钟的AIGC真人风格微短剧。据行业估算,A驱动的生产方式 将成本降低至传统方法的五分之一,制作周期缩短一半以上。 六、大模型zero路径 占冰强观点:RL之后的模型能力提升路径,将是可解释模型,强化学习的策略算法是可解释的 强化学习的天花板 DeepSeekR1的成功建立在强化学习(RL)的突破之上。通过基于规则的GroupRelativePolicyOptimization (GRPO),模型获得了长链思维推理能力,在数学、编程等任务上实现了质的飞跃。然而,RL方法也面临根 本性局限:它优化的是结果,而非过程:它提升的是性能,而非理解。 这意味着RL训练出的模型可能在基准测试上表现优异,但其决策逻辑对人类而言仍是黑箱。在高风险场景(医 疗诊断、金融决策、自动驾驶),这种不可解释性构成了根本性障碍。监管机构需要知道为什么,而不仅仅是 是什么。 强化学习的天花板 可解释强化学习(ExplainableRL,XRL)正在成为新的研究热点。据ACMComputingSurveys的系统综述 XRL旨在南明强化学习代理在序列决策环境中的决策过程。最新的研究方向是将Shapley值引入策略解释,在保 持模型性能的同时实现了策略的透明化。 展望2026年,可解释模型很可能成为RL之后的下一个能力提升路径。世界模型的想象机制可以被用于生成逐步 的、对比性的解释,帮助人类理解A的决策依据。 七、自我学习:训推一体的推理加速 占冰强观点:模型训推一体的推理加速框架将产生 传统的A系统将训练和推理视为两个独立阶段:先在海量数据上离线训练,再将固化的模型部署到生产环境。 这种分离意味着模型一旦部署,就无法从新数据中持续学习一除非经过昂贵的重新训练流程。 2025-2026年,训推一体的新范式正在形成。核心思想是让模型在推理过程中持续优化自身参数,实现边用边 学。Meta发布的V-JEPA2世界模型展示了这种可能性:它可以在仅62小时的机器人数据上完成二次训练,就 能够实现零样本的机器人规划和控制。 这种架构的关键技术包括:参数高效微调(PEFT)使大模型可以在边缘设备上进行轻量级适应:混合专家架构 (MoE)充许模型根据任务动态激活不同参数:持续学习框架防止灾难性遗忘。训推一体的商业意义在于:企 业可以部署一个会成长的A系统,它能够从每次交互中积累经验,逐渐适应特定业参场号·汇策网智库

OCR:IMG:2026Al新增长点:VibeCoding创作者经济 AIGCLink 十、模态类型:感知边界的持续扩展 占冰强观点:模态感知边界正从native的文本、图像、视频扩展到其他类型 A的模态感知能力正在从原生模态向拓展模态演进。原生模态包括文本、图像、视频一一这些是互联网数据的 主体,也是大模型预训练的主要来源。拓展模态则涵盖3D空间理解、音频情感识别、传感器数据解析、代码执 行等更专业的领域。 GLM-4.5V模型引I入了3D旋转位置编码(3D-RoPE),显著增强了对三维空间关系的感知和推理能力。腾讯的 HunyuanVideO-Avatar则是专1门为情感控制和多角色对话设计的多模态模型,通过专用模块实现面部表情和语 音情感的精准同步。 更前沿的探索在于具身智能领域。NVDIA发布的CosmosReason2是一个开放的推理视觉语言模型,使智能机 器能够像人类一样观察、理解和在物理世界中行动。这种模态扩展的趋势预示着A将从数字世界的理解者进化 为物理世界的参与者。 十一、世界模型:ChatGPT时刻即将到来 VLA模型:物理AI的基础设施 视觉-语言-动作(VLA)模型是2025年最重要的A技术突破之一。它将视觉理解、语言指令解析和机器人动作 生成统一在一个框架内一给定摄像头图像和自然语言指令,直接输出可执行的机器人动作。 这一领域的竞争异常激烈。GoogleDeepMind发布的GeminiRobotics基于Gemini2.0构建,能够完成折纸、玩 纸牌等高精细操作。FigureA的Helix采用双系统架构,首次实现了对人形机器人全身(手臂、手指、躯干、头 部)的高频控制。PhysicalIntelligence公司的nO模型展示了跨机器人泛化的可能性一在8种不同的机器人形 态上训练后,可以控制单臂、双臂等多种配置。 世界模型:理解物理世界的内部表征 世界模型是比VLA更底层的能力一一它构建对外部环境的内部表征,并利用这种表征预测未来状态。Meta发布 的V-JEPA2被描述为首个在视频上训练的世界模型,能够实现最先进的理解和预测,以及零样本的规划和机器 人控制。 Runway发布的GWM-1是另一个里程磷。它能够生成可探索的环境、对话角色和机器人操作场景,核心能力在 于保持空间一致性。正如ChatGPT让公众认识到语言AI的能力,世界模型的ChatGPT时刻即将到来一-一个能 够在物理世界中自由探索、预测和规划的A系统,将从根本上改变我们对智能的认知。 BankofAmerica预测,人形机器人的材料成本将从2025年的约35.000美元降至未来十年的13.000-17.000美 元,高盛报告显示2023-2024年人形机器人制造成本已下降40%。

OCR:IMG:2026Al新增长点:VibeCoding创作者经济 AIGCLink 四、AI行业大爆发:从TB到腰部公司 占冰强观点:2026年vibecoding新的工作方式:stitch做产品+gemini做前端+cc做后端+Gpulink做部署 专业化工具链的形成 2026年的软件开发将不再是一个模型打天下,而是根据任务特性调用最适合的工具。一个典型的专业化工作流 可能包括:Stitch/vO用于产品原型设计,Gemini处理前端界面生成,ClaudeCode负责后端逻辑开发,GPUlink 等平台完成部害上线。 这种分工反映了A能力的差异化演进。最有效的方法是像我们使用传统工具一样一一用Claude做架构设计,用 本地模型做代码补全,用Gemini处理多模态任务。这种组合式A工作流的兴起,意味着2026年最重要的开发者 技能不再是编写代码本身,而是有效地协调A工具 开发者角色的重新定义 YCombinator2025冬季批次的数据令人震撼:25%的创业公司代码库由A生成超过95%。这个数字在两年前 还是不可想象的。它暗示着软件开发正在经历类似制造业自动化的转型一一人类从操作者变成监督者和设计 ISACA的分析框架清晰地描绘了这一转变:架构师需要超越系统设计,创建安全、可复用的脚手架来引I导A: 开发者从编码者转变为审核者和策展人:QA团队不仅验证功能,还要验证AI的逻辑路径:安全和风险团队需要 像对待第三方软件一样评估A生成的代码。 五、A短剧:多模态一致性的商业验证 占冰强观点:AI短剧大爆发,多模态的一致性初步解决,10秒内的视频能解决,5分钟的长视频一键生成2025 将发生 技术突破:从10秒到5分钟 2025年是A视频生成的突破之年。Sora2、Ve03、KlingO1等模型相继发布,将视频生成的质量和时长推向新 高度。Kuaishou发布的KlingO1被定位为世界首个统一多模态视频模型,能够保持角色、道具和场景在动态镜 头中的特征稳定性。 这些技术进步正在改变内容生产的经济学。据报道,10秒以内的高质量视频已经可以稳定生成:1分钟以上的 长视频在时序一致性和画面质量上取得了突破性进展。业内预测,5分钟的一键生成长视频将在2025-2026年 成为现实。 中国A短剧的商业化验证 中国的微短剧行业成为A视频生成商业化的最佳试验场。这类内容单集时长从30秒到几分钟不等,竖屏呈现 剧情节奏快、反转多,完美契合移动优先的观看习惯。更重要的是,观众在手机屏幕上观看时,往往不会注意 到A生成的细微瑕疵一这为技术的商业化提供了宝贵的过渡期 公众号·汇策网智库

OCR:IMG:2026Al新增长点:VibeCoding创作者经济 AIGCLink 一、将vibecoding转换为确定性系统 占冰强观点:2026年上下文将成为公司最重要的资产,犹如互联网时代的数据资产,这将成为为A公司未 来估值的核心指标之一:同时支持人类上下文和AI上下文,将人类的上下文翻译为AI能理解的上下文将是 未来公司人员最重要的能力。 从VibeCoding到确定性系统 DeepSeek的突破不仅仅是技术成就,更是市场认知的转折点。正如高盛研究报告指出,DeepSeek重新定义了 A基础模型性能和成本的基准,加速了企业A采用,并在云服务价值键中引发深远变化。中国云计算支出预计 在2025年增长15%,这一增长主要由DeepSeek驱动的Ai采用推动。 据统计,Vercel和Netify等平台用户量在2025年出现爆发式增长,推动力正是涌入的VibeCoding开发者。 CursorA重新定义了集成开发环境,让开发者在自然语言描述和代码之间无缝切换iBM将VibeCoding定义为 用户用日常语言表达意图、A将其转化为可执行代码的开发模式,代表着软件工程从严格手工编码向灵活A驱动 的根本转变。 2026年企业最重要的资产 如果说数据是互联网时代的石油,那么上下文将成为A时代的新能源。上下文不仅仅是数据的堆砌,而是数据 的组织方式、关联逻辑和语义理解的综合体现。一个拥有优质上下文的企业,意味着其A系统能够准确理解业 务逻辑、用户意图和领域知识,从而产出更精准、更可靠的结果。 Llama4的发布标志着大模型上下文能力的又一里程碑一1000万Token的上下文窗口使模型能够一次性处理 相当于数十本书的信息量。然而,上下文窗口的扩展带来显著的成本压力。研究表明,Llama4在1000万 Token查询时的单次成本可能达到2-5美元。更关键的是,将人类的隐性知识、业务流程和决策逻辑转化为A 能够理解的结构化上下文,将成为企业人员的核心能力。 这意味着2026年的企业估值逻辑将发生根本变化。投资者将开始关注:企业积累了多少高质量的上下文资产? 其上下文系统能够支持多少A用例?将人类知识转化为A上下文的效率如何?这些指标将与用户数、收入等传 统指标同等重要。 二、AI行业大爆发:从ToB到腰部公司 占冰强观点:2025年deepseek教育市场后,所有人开始相信ai,引发了tob行业的大爆发,同理:2026年 人们的对A尝鲜过后,开始对交付结果有要求,将会引发垂直细分的腰部Ai公司和toc细分应用的大爆发 DeepSeek效应:市场教育的临界点 2025年1月,DeepSeekR1模型的发布堪称Ai行业的分水岭时刻。这家中国创业公司以不到600万美元的训 练成本和2,048块受限制的NvidiaH800芯片,打造出性能美OpenAlo1的推理模型。消息传出当天,Nvidla 市值蒸发近6000亿美元,创下单日最大跃幅记录

OCR:IMG:AIGCLink 2026年AIGC 行业现状及发展趋势 AIGCin2026 IndustryStatusanddevelopmenttrends 白皮书

OCR:IMG:2026Al新增长点:VibeCoding创作者经济 AIGCLink 四、AI行业大爆发:从TB到腰部公司 占冰强观点:2026年vibecoding新的工作方式:stitch做产品+gemini做前端+cc做后端+Gpulink做部署 专业化工真链的形成 2026年的软件开发将不再是一个模型打天下,而是根据任务特性调用最适合的工具。一个典型的专业化工作流 可能包括:Stitch/vO用于产品原型设计,Gemini处理前端界面生成,ClaudeCode负责后端逻辑开发,GPUlink 等平台完成部害上线。 这种分工反映了A能力的差异化演进。最有效的方法是像我们使用传统工具一样一一用Claude做架构设计,用 本地模型做代码补全,用Gemini处理多模态任务。这种组合式A工作流的兴起,意味着2026年最重要的开发者 技能不再是编写代码本身,而是有效地协调A工具 开发者角色的重新定义 YCombinator2025冬季批次的数据令人震撼:25%的创业公司代码库由A生成超过95%。这个数字在两年前 还是不可想象的。它暗示着软件开发正在经历类似制造业自动化的转型一一人类从操作者变成监督者和设计 SACA的分析框架清晰地描绘了这一转变:架构师需要超越系统设计,创建安全、可复用的脚手架来引I导A: 开发者从编码者转变为审核者和策展人:QA团队不仅验证功能,还要验证AI的逻辑路径:安全和风险团队需要 像对待第三方软件一样评估A生成的代码。 五、A短剧:多模态一致性的商业验证 占冰强观点:AI短剧大爆发,多模态的一致性初步解决,10秒内的视频能解决,5分钟的长视频一键生成2025 将发生 技术突破:从10秒到5分钟 2025年是A视频生成的突破之年。Sora2、Ve03、KlingO1等模型相继发布,将视频生成的质量和时长推向新 高度。Kuaishou发布的KlingO1被定位为世界首个统一多模态视频模型,能够保持角色、道具和场景在动态镜 头中的特征稳定性。 这些技术进步正在改变内容生产的经济学。据报道,10秒以内的高质量视频已经可以稳定生成:1分钟以上的 长视频在时序一致性和画面质量上取得了突破性进展。业内预测,5分钟的一键生成长视频将在2025-2026年 成为现实。 中国A短剧的商业化验证 中国的微短剧行业成为A视频生成商业化的最佳试验场。这类内容单集时长从30秒到几分钟不等,竖屏呈现 剧情节奏快、反转多,完美契合移动优先的观着习惯。更重要的是,观众在手机屏幕上观看时,往往不会注意 到A生成的细微瑕一这为技术的商业化提供了宝贵的过渡期

OCR:IMG:来自研究报告资源库 汇策网智库的主题 2026/2/410:13 2026/02/04#AIGC#人工智能 AIGCLink_2026年AIGC行业现状及发展趋.. AIGCLink2026AIGC行业白皮书.pdf 摩根士丹利_人工智能采用与工作的未来: 摩根士丹利_人工智能采用与工作的未来 数美科技AIGC全生命周期业务风控白皮书 成都市住房和城乡建设局_成都市智能建造 职业教育人工智能应用成效与挑战 长按识别二维码查看完整主题

OCR:IMG:来自研究报告资源库 汇策网智库的主题 2026/2/410:13 2026/02/04#AIGC#人工智能 AIGCLink_2026年AIGC行业现状及发展趋.. AIGCLink2026AIGC行业白皮书.pdf 摩根士丹利_人工智能采用与工作的未来: 摩根士丹利_人工智能采用与工作的未来 数美科技AIGC全生命周期业务风控白皮书 成都市住房和城乡建设局_成都市智能建造 职业教育人工智能应用成效与挑战 长按识别二维码查看完整主题

OCR:IMG:2026Al新增长点:VibeCoding创作者经济 BAIGCLink 上海出品的AIGC微短剧《灵探》创下了跨平台1000万播放量的记录。这部46集的系列剧,每集约2分钟,总时 长超过100分钟,被誉为中国首部总时长超100分钟的AIGC真人风格微短剧。据行业估算,A驱动的生产方式 将成本降低至传统方法的五分之一,制作周期缩短一半以上。 六、大模型zero路径 占冰强观点:RL之后的模型能力提升路径,将是可解释模型,强化学习的策略算法是可解释的 强化学习的天花板 DeepSeekR1的成功建立在强化学习(RL)的突破之上。通过基于规则的GroupRelativePolicyOptimization (GRPO),模型获得了长链思维推理能力,在数学、编程等任务上实现了质的飞跃。然而,RL方法也面临根 本性局限:它优化的是结果,而非过程:它提升的是性能,而非理解。 这意味着RL训练出的模型可能在基准测试上表现优异,但其决策逻辑对人类而言仍是黑箱。在高风险场景(医 疗诊断、金融决策、自动驾驶),这种不可解释性构成了根本性障碍。监管机构需要知道为什么,而不仅仅是 是什么。 强化学习的天花板 可解释强化学习(ExplainableRL,XRL)正在成为新的研究热点。据ACMComputingSurveys的系统综述 XRL旨在阐明强化学习代理在序列决策环境中的决策过程。最新的研究方向是将Shapley值引入策略解释,在保 持模型性能的同时实现了策略的透明化。 展望2026年,可解释模型很可能成为RL之后的下一个能力提升路径。世界模型的想象机制可以被用于生成逐步 的、对比性的解释,帮助人类理解A的决策依据。 七、自我学习:训推一体的推理加速 占冰强观点:模型训推一体的推理加速框架将产生 传统的A系统将训练和推理视为两个独立阶段:先在海量数据上离线训练,再将固化的模型部著到生产环境。 这种分离意味着模型一旦部署,就无法从新数据中持续学习一除非经过昂贵的重新训练流程。 2025-2026年,训推一体的新范式正在形成。核心思想是让模型在推理过程中持续优化自身参数,实现边用边 学。Meta发布的V-JEPA2世界模型展示了这种可能性:它可以在仅62小时的机器人数据上完成二次训练,就 能够实现零样本的机器人规划和控制。 这种架构的关键技术包括:参数高效微调(PEFT)使大模型可以在边缘设备上进行轻量级适应:混合专家架构 (MoE)充许模型根据任务动态激活不同参数:持续学习框架防止灾难性遗忘。训推一体的商业意义在于:企 业可以部署一个会成长的A系统,它能够从每次交互中积累经验,逐渐适应特定业务场景。

OCR:IMG:2026Al新增长点:VibeCoding创作者经济 AIGCLink 四、AI行业大爆发:从TB到腰部公司 占冰强观点:2026年vibecoding新的工作方式:stitch做产品+gemini做前端+cc做后端+Gpulink做部署 专业化工真链的形成 2026年的软件开发将不再是一个模型打天下,而是根据任务特性调用最适合的工具。一个典型的专业化工作流 可能包括:Stitch/vO用于产品原型设计,Gemini处理前端界面生成,ClaudeCode负责后端逻辑开发,GPUlink 等平台完成部害上线。 这种分工反映了A能力的差异化演进。最有效的方法是像我们使用传统工具一样一一用Claude做架构设计,用 本地模型做代码补全,用Gemini处理多模态任务。这种组合式A工作流的兴起,意味着2026年最重要的开发者 技能不再是编写代码本身,而是有效地协调A工具 开发者角色的重新定义 YCombinator2025冬季批次的数据令人震撼:25%的创业公司代码库由A生成超过95%。这个数字在两年前 还是不可想象的。它暗示着软件开发正在经历类似制造业自动化的转型一一人类从操作者变成监督者和设计 SACA的分析框架清晰地描绘了这一转变:架构师需要超越系统设计,创建安全、可复用的脚手架来引I导A: 开发者从编码者转变为审核者和策展人:QA团队不仅验证功能,还要验证AI的逻辑路径:安全和风险团队需要 像对待第三方软件一样评估A生成的代码。 五、A短剧:多模态一致性的商业验证 占冰强观点:AI短剧大爆发,多模态的一致性初步解决,10秒内的视频能解决,5分钟的长视频一键生成2025 将发生 技术突破:从10秒到5分钟 2025年是A视频生成的突破之年。Sora2、Ve03、KlingO1等模型相继发布,将视频生成的质量和时长推向新 高度。Kuaishou发布的KlingO1被定位为世界首个统一多模态视频模型,能够保持角色、道具和场景在动态镜 头中的特征稳定性。 这些技术进步正在改变内容生产的经济学。据报道,10秒以内的高质量视频已经可以稳定生成:1分钟以上的 长视频在时序一致性和画面质量上取得了突破性进展。业内预测,5分钟的一键生成长视频将在2025-2026年 成为现实。 中国A短剧的商业化验证 中国的微短剧行业成为A视频生成商业化的最佳试验场。这类内容单集时长从30秒到几分钟不等,竖屏呈现 剧情节奏快、反转多,完美契合移动优先的观着习惯。更重要的是,观众在手机屏幕上观看时,往往不会注意 到A生成的细微瑕一这为技术的商业化提供了宝贵的过渡期

OCR:IMG:2026Al新增长点:VibeCoding创作者经济 AIGCLink 十二、生产关系新范式:VibeCoding创作著经济 占冰强观点:新的vibecoding创作者经济来临,所想即所得,犹如图文创作者经济 从图文创作者到AI创作者 创作者经济正在经历A驱动的又一次革命。EpidemicSound的《2025创作者经济未来报告》显示,91%的内容 创作者现在使用A参与创作流程:86%的创作者相信A对创作者经济产生了积极影响。 更深层的变化在于创作门槛的消解。正如图文时代让人人都是创作者,A时代正在让人人都是开发者。非技术 背景的人员可以通过自然语言描述需求,A将其转化为可运行的应用、视频、音乐甚至游戏。 ResearchandMarkets的报告预测,Al在创作者经济领域的市场规模将从2024年的33.1亿美元增长至2029年 的128.5亿美元,年复合增长率31.1% 所想即所得的新生产力 VibeCoding的精髓在于所想即所得一创意与实现之间的距离被压缩到极致。这与图文创作者经济的逻辑一脉 相承:博主不需要掌握InDesign,YouTuber不需要精通FinalCutPro,Ai时代的创作者也不需要精通Python 或JavaScript。 Adobe的《2025创作者工具箱报告》揭示了这种转变的规模:76%的创作者表示Al加速了其业务或粉丝增长: 81%表示A帮助他们创作出原本无法完成的内容。当创意不再被技术能力所限制,人类的想象力将成为真正的 生产力。 十三、组织架构定量化:AI渗透率的新度量 占冰强观点:组织架构变革正从定性进入到定量,考核Al渗透率正在定量化,一个人每月能用多少token或算力 决定了这个人是否是A员工的核心指标 从定性到定量的组织变革 OpenAl发布的《2025企业Al状态报告》提供了一个惊人的数据ChatGPTEnterprise的周消息量同比增长8倍 API推理Token消耗量同比增长320倍这些数字不仅反映了Ai采用的加速,更预示着一种新的组织度量方式 的诞生。 传统的组织效能评估依赖定性指标一团队士气、协作氛围、创新文化。A时代,这些指标正在被可量化的数 据所补充:每个员工每天发送多少A查询?使用了哪些高级功能?完成了多少新类型的任务?节省了多少工作 时间? 报告显示,使用ChatGPTEnterprise的员工平均每天节省40-60分钟:重度用户每周节省超过10小时。更关键 的是,75%的用户表示能够完成以前无法完成的新任务一A不仅提高了效率,更扩展了能力边界。 Token消耗:Ai员工的核心指标 一个员工每月能用多少Token或算力,正在成为衡量其Al化程度的核心指标。OpenAl的数据显示,前沿员工 (95百分位)发送的消息量是中位数员工的6倍:前沿企业每个席位的消息量是中位数企业的2倍

OCR:IMG:汇策网智库·研究报告资源库 入会3大权益 免费下载所有研究报告。免费随时随意下载本星球所有研究报告。 免费阅读深度产业分析。免费阅读专业研究人员撰写付费深度分析报告。 半价购买政策汇编文件。入会即可半价购买政策汇编。详询客服微信。 本星球4大核心亮点 聚焦重点战略性新兴产业研究。研究报告涵盖新能源汽车、低空经济、数据资产、 商业航天、生物制造、生物技术、新材料、金融、生物医药等重点战略性新兴产业。涵盖 国家重点产业布局。 研究报告类型来源多样丰富。研究报告来自高校研究机构,政府智囊,民间智库,龙 头企业,证卷公司,核心媒体等,包括产业白皮书、产业研究报告、龙买企业分析报告、 重点案例集合、产业链分析报告等。报告总量近1000+。 热点报告每日更新迭代。专业研究人员定期结合宏观政策、市场热点及时更新选代, 保证报告资源符合最新市场趋势。便于掌握最新动态。 专业标签化整理便利快捷搜索。专业研究人员根据报告内容进行筛选归类,全面整 理海量报告,定制化的搜索窗口,精准找到所需文件。 入会需知 ★请详细阅读本星球概况和规则。 ★报告资源较多,建议多使用搜索功能。 ★更多问题咨询,添加客服微信HCWZH001 公众号·汇策网智库

OCR:IMG:2026Al新增长点:VibeCoding创作者经济 AIGCLink 十二、生产关系新范式:VibeCoding创作者经济 占冰强观点:新的vibecoding创作者经济来临,所想即所得,犹如图文创作者经济 从图文创作者到AI创作者 创作者经济正在经历A驱动的又一次革命。EpidemicSound的《2025创作者经济未来报告》显示,91%的内容 创作者现在使用A参与创作流程:86%的创作者相信A对创作者经济产生了积极影响。 更深层的变化在于创作门槛的消解。正如图文时代让人人都是创作者,A时代正在让人人都是开发者。非技术 背景的人员可以通过自然语言描述需求,A将其转化为可运行的应用、视频、音乐甚至游戏。 ResearchandMarkets的报告预测,Al在创作者经济领域的市场规模将从2024年的33.1亿美元增长至2029年 的128.5亿美元,年复合增长率31.1% 所想即所得的新生产力 VibeCoding的精髓在于所想即所得一创意与实现之间的距离被压缩到极致。这与图文创作者经济的逻辑一脉 相承:博主不需要掌握InDesign,YouTuber不需要精通FinalCutPro,Ai时代的创作者也不需要精通Python 或JavaScript。 Adobe的《2025创作者工具箱报告》揭示了这种转变的规模:76%的创作者表示Al加速了其业务或粉丝增长: 81%表示A帮助他们创作出原本无法完成的内容。当创意不再被技术能力所限制,人类的想象力将成为真正的 生产力。 十三、组织架构定量化:AI渗透率的新度量 占冰强观点:组织架构变革正从定性进入到定量,考核Al渗透率正在定量化,一个人每月能用多少token或算力 决定了这个人是否是A员工的核心指标 从定性到定量的组织变革 OpenAl发布的《2025企业Al状态报告》提供了一个惊人的数据ChatGPTEnterprise的周消息量同比增长8倍 API推理Token消耗量同比增长320倍这些数字不仅反映了Ai采用的加速,更预示着一种新的组织度量方式 的诞生。 传统的组织效能评估依赖定性指标一团队士气、协作氛围、创新文化。A时代,这些指标正在被可量化的数 据所补充:每个员工每天发送多少A查询?使用了哪些高级功能?完成了多少新类型的任务?节省了多少工作 时间? 报告显示,使用ChatGPTEnterprise的员工平均每天节省40-60分钟:重度用户每周节省超过10小时。更关键 的是,75%的用户表示能够完成以前无法完成的新任务一A不仅提高了效率,更扩展了能力边界。 Token消耗:Ai员工的核心指标 一个员工每月能用多少Token或算力,正在成为衡量其Al化程度的核心指标。OpenAl的数据显示,前沿员工 (95百分位)发送的消息量是中位数员工的6倍:前沿企业每个席位的消息量是中值孩企的2倍:汇策网智库

OCR:IMG:2026Al新增长点:VibeCoding创作者经济 AIGCLink DeepSeek的突破不仅仅是技术成就,更是市场认知的转折点。正如高盛研究报告指出,DeepSeek重新定义了 A基础模型性能和成本的基准,加速了企业A采用,并在云服务价值链中引发深远变化。中国云计算支出预计 在2025年增长15%,这一增长主要由DeepSeek驱动的Al采用推动。 更深远的影响在于开源生态的激活。智谱A宣布2025年将是开源之年;百度、腾讯、阿里纷纷开放其大模型: 零一方物创始人李开复预言,当竞争对手免费且强大时,OpenAi将很难维持其定价体系。这种动态正在从根本 上改变A的商业模式,从封闭的专有模型转向开源生态系统的竞争。 ToB与腰部公司的爆发窗口 回顾互联网发展史,搜索引擎的成熟并未阻止垂直网站和地方门户的崛起,反而为后者提供了流量入口和基础 设施。同样的逻辑正在A领域重现 2025年,DeepSeek完成了对市场的教育一不是A是否有用,而是A如何具体应用。这种认知转变为ToB市 场打开了闸门。据CounterpointResearch分析师评估,中国的Ai采用规模和速度都惊人,而且没有放缓的迹象。 高盛预测,到2030年,AI采用将为中国GDP贡献20-30个基点的增长。 2026年将迎来第二波浪潮:当用户从尝鲜转向要求交付结果时,通用大模型的局限性将充分暴露。企业需要的 不是能聊关的A,而是能理解其业务、遵守其规范、融入其流程的A解决方案。这正是垂直细分A公司的机会窗 口。 三、AI行业大爆发:从ToB到腰部公司 占冰强观点:Llm公司犹如互联网时代的四大门户,豆包deepseek等犹如搜索引擎,明年的腰部公司犹如 互联网时代的垂直网站、地方门户,对应新时代替代职务性ai和行业性ai ToB与腰部公司的爆发窗口 互联网早期,新浪、搜狐、网易、腾讯被称为四大门户一它们提供综合性的信息服务,是用户进入互联网的 第一入口。今天的大模型公司正在扮演类似角色:OpenAl、Anthropic、Google、Meta构建了Al的基础设施 层,用户通过ChatGPT、Claude、Gemini进入Ai世界。 更有意思的类比是搜索引擎。豆包、DeepSeek等中国玩家的崛起,让人联想到百度挑战Google的历史。它们 通过本地化优势、成本优势和开源策略,在特定市场建立起竞争护城河。正如搜素引擎时代Google和百度可以 共存,大模型时代的竞争格局也不会是赢家通吃。 两类AI公司的崛起路径 职能性A:替代标准化、重复性的岗位职能。典型场景包括客服机器人、内容审核系统、数据标注平台、文档 处理工具等。这类公司的核心竞争力在于流程标准化和规模化部害能力,商业模式通常是按处理量收费或SaaS 订阅。 行业性A:深度嵌入特定行业的业务流程和专业知识。典型场景包括医疗影像诊断、法律文书审查、金融风险 评估、工业质检等。这类公司需要积累深厚的领域知识和行业关系,商业模式更接近传统企业软件,强调深度 服务和长期合作。 2025年的中国短剧行业提供了一个生动案例。据启信宝统计,截至2025年10月,国内活跃的短剧相关企业超 过35万家。A+短剧领域在2025年至少发生9起融资事件,总金额超过1亿元。这种爆发式增长正是A长尾效应 的典型体现一大模型降低了内容生产的门槛,释放了海量的创作者能量

OCR:IMG:2026Al新增长点:VibeCoding创作者经济 AIGCLink 八、无限上下文:技术突破与成本约束 占冰强观点:无限上下文将实现,但成本是制约发展的最大的变量 上下文窗口的指数级扩张 大模型的上下文窗口经历了指数级增长。2018年GPT-1仅支持512Token:2024年Claude3和Gemini1.5Pro 将上限推至100万Token:2025年Llama4Scout更是宣布支持1000万Token的上下文窗口一相当于一次性处 理超过750方个单词,或约7500本书的内容。 技术突破来自多个方向。Google研究者提出的lnfini-Attention机制通过压缩记忆替代完整的注意力计算,使模 型能够在恒定内存占用下处理100万Token以上的输入。然而,无限上下文仍面临物理和经济限制一一研究表 明,即使模型能够完美检素证据,大量无关内容的存在也会干扰推理能力。 成本:制约发展的核心变量 成本仍是无限上下文商业化的最大障碍。按Llama4的定价估算,一次满载1000方Token的查询成本在2-5美元 之间。行业正在通过多种方式应对成本挑战:提示缓荐技术可以复用重复的上下文片段:检索增强生成 (RAG)通过精准筛选相关信息来降低输入量:混合专家架构只激活部分参数,降低单次推理的计算成本。 展望2026年,无限上下文将实现技术可行性,但成本仍是制约大规模应用的核心变量。最成功的策略不是一味 追求最长的上下文,而是精准匹配任务需求与上下文规模,在质量和成本之间找到最优平衡点。者。 九、多模态推理:统一加速框架的诞生 占冰强观点:多模态推理加速框架出现一个适配各类多模态模的框架 多模态推理加速框架出现一个适配各类多模态模的框架 多模态Ai正在从实验性功能向标准配置演进。OpenAi的GPT-4o、Google的Gemini、Meta的Llama4都将多 模态理解作为核心能力。然而,多模态推理的计算复杂度远超纯文本模型一需要同时处理视觉编码器、语言模型 和跨模态对齐,对硬件和软件框架都提出了严峻挑战。 2025年见证了统一多模态推理框架的兴起。MDPI发表的研究提出了一种统一的、资源感知的推理优化框架 整合了混合精度量化、稀疏注意力和动态专家路由二大技术,能够根据1Oken复杂度和硬件条件动态调整计算 路径。 2026年,适配各类多模态模型的统一推理框架将成为基础设施的标配。开发者不再需要为每种模型单独优化部 害,而是可以通过标准化接口调用最适合当前任务的多模态能力。

OCR:IMG:研究报告资源库 微信扫码加入星球 知识星球 公众号·汇策网智库

OCR:IMG:2026Al新增长点:VibeCoding创作者经济 AIGCLink 十二、生产关系新范式:VibeCoding创作著经济 占冰强观点:新的vibecoding创作者经济来临,所想即所得,犹如图文创作者经济 从图文创作者到AI创作者 创作者经济正在经历A驱动的又一次革命。EpidemicSound的《2025创作者经济未来报告》显示,91%的内容 创作者现在使用A参与创作流程:86%的创作者相信A对创作者经济产生了积极影响。 更深层的变化在于创作门槛的消解。正如图文时代让人人都是创作者,A时代正在让人人都是开发者。非技术 背景的人员可以通过自然语言描述需求,A将其转化为可运行的应用、视频、音乐甚至游戏。 ResearchandMarkets的报告预测,Al在创作者经济领域的市场规模将从2024年的33.1亿美元增长至2029年 的128.5亿美元,年复合增长率31.1% 所想即所得的新生产力 VibeCoding的精髓在于所想即所得一创意与实现之间的距离被压缩到极致。这与图文创作者经济的逻辑一脉 相承:博主不需要掌握InDesign,YouTuber不需要精通FinalCutPro,Ai时代的创作者也不需要精通Python 或JavaScript。 Adobe的《2025创作者工具箱报告》揭示了这种转变的规模:76%的创作者表示Al加速了其业务或粉丝增长: 81%表示A帮助他们创作出原本无法完成的内容。当创意不再被技术能力所限制,人类的想象力将成为真正的 生产力。 十三、组织架构定量化:AI渗透率的新度量 占冰强观点:组织架构变革正从定性进入到定量,考核Al渗透率正在定量化,一个人每月能用多少token或算力 决定了这个人是否是A员工的核心指标 从定性到定量的组织变革 OpenAl发布的《2025企业Al状态报告》提供了一个惊人的数据ChatGPTEnterprise的周消息量同比增长8倍 API推理Token消耗量同比增长320倍这些数字不仅反映了Ai采用的加速,更预示着一种新的组织度量方式 的诞生。 传统的组织效能评估依赖定性指标一团队士气、协作氛围、创新文化。A时代,这些指标正在被可量化的数 据所补充:每个员工每天发送多少A查询?使用了哪些高级功能?完成了多少新类型的任务?节省了多少工作 时间? 报告显示,使用ChatGPTEnterprise的员工平均每天节省40-60分钟:重度用户每周节省超过10小时。更关键 的是,75%的用户表示能够完成以前无法完成的新任务一A不仅提高了效率,更扩展了能力边界。 Token消耗:Ai员工的核心指标 一个员工每月能用多少Token或算力,正在成为衡量其Al化程度的核心指标。OpenAl的数据显示,前沿员工 (95百分位)发送的消息量是中位数员工的6倍:前沿企业每个席位的消息量是中位数企业的2倍

OCR:IMG:2026Al新增长点:VibeCoding创作者经济 AIGCLink 八、无限上下文:技术突破与成本约束 占冰强观点:无限上下文将实现,但成本是制约发展的最大的变量 上下文窗口的指数级扩张 大模型的上下文窗口经历了指数级增长。2018年GPT-1仅支持512Token:2024年Claude3和Gemini1.5Pro 将上限推至100万Token:2025年Llama4Scout更是宣布支持1000万Token的上下文窗口一相当于一次性处 理超过750方个单词,或约7500本书的内容。 技术突破来自多个方向。Google研究者提出的lnfini-Attention机制通过压缩记忆替代完整的注意力计算,使模 型能够在恒定内存占用下处理100万Token以上的输入。然而,无限上下文仍面临物理和经济限制一一研究表 明,即使模型能够完美检素证据,大量无关内容的存在也会干扰推理能力。 成本:制约发展的核心变量 成本仍是无限上下文商业化的最大障碍。按Llama4的定价估算,一次满载1000万Token的查询成本在2-5美元 之间。行业正在通过多种方式应对成本挑战:提示缓荐技术可以复用重复的上下文片段:检索增强生成 (RAG)通过精准筛选相关信息来降低输入量:混合专家架构只激活部分参数,降低单次推理的计算成本。 展望2026年,无限上下文将实现技术可行性,但成本仍是制约大规模应用的核心变量。最成功的策略不是一味 追求最长的上下文,而是精准匹配任务需求与上下文规模,在质量和成本之间找到最优平衡点。者。 九、多模态推理:统一加速框架的诞生 占冰强观点:多模态推理加速框架出现一个适配各类多模态模的框架 多模态推理加速框架出现一个适配各类多模态模的框架 多模态Ai正在从实验性功能向标准配置演进。OpenAi的GPT-4o、Google的Gemini、Meta的Llama4都将多 模态理解作为核心能力。然而,多模态推理的计算复杂度远超纯文本模型一需要同时处理视觉编码器、语言模型 和跨模态对齐,对硬件和软件框架都提出了严峻挑战。 2025年见证了统一多模态推理框架的兴起。MDPI发表的研究提出了一种统一的、资源感知的推理优化框架 整合了混合精度量化、稀疏注意力和动态专家路由二大技术,能够根据1Oken复杂度和硬件条件动态调整计算 路径 2026年,适配各类多模态模型的统一推理框架将成为基础设施的标配。开发者不再需要为每种模型单独优化部 害,而是可以通过标准化接口调用最适合当前任务的多模态能力。 公众号·汇策网智库

OCR:IMG:2026Al新增长点:VibeCoding创作者经济 AIGCLink 十、模态类型:感知边界的持续扩展 占冰强观点:模态感知边界正从native的文本、图像、视频扩展到其他类型 A的模态感知能力正在从原生模态向拓展模态演进。原生模态包括文本、图像、视频一一这些是互联网数据的 主体,也是大模型预训练的主要来源。拓展模态则涵盖3D空间理解、音频情感识别、传感器数据解析、代码执 行等更专业的领域。 GLM-4.5V模型引I入了3D旋转位置编码(3D-RoPE),显著增强了对三维空间关系的感知和推理能力。腾讯的 HunyuanVideO-Avatar则是专1门为情感控制和多角色对话设计的多模态模型,通过专用模块实现面部表情和语 音情感的精准同步。 更前沿的探索在于具身智能领域。NVDIA发布的CoSmosReason2是一个开放的推理视觉语言模型,使智能机 器能够像人类一样观察、理解和在物理世界中行动。这种模态扩展的趋势预示着A将从数字世界的理解者进化 为物理世界的参与者。 十一、世界模型:ChatGPT时刻即将到来 VLA模型:物理AI的基础设施 视觉-语言-动作(VLA)模型是2025年最重要的A技术突破之一。它将视觉理解、语言指令解析和机器人动作 生成统一在一个框架内一给定摄像头图像和自然语言指令,直接输出可执行的机器人动作。 这一领域的竞争异常激烈。GoogleDeepMind发布的GeminiRobotics基于Gemini2.0构建,能够完成折纸、玩 纸牌等高精细操作。FigureA的Helix采用双系统架构,首次实现了对人形机器人全身(手臂、手指、躯干、头 部)的高频控制。PhysicalIntelligence公司的nO模型展示了跨机器人泛化的可能性一在8种不同的机器人形 态上训练后,可以控制单臂、双臂等多种配置。 世界模型:理解物理世界的内部表征 世界模型是比VLA更底层的能力一一它构建对外部环境的内部表征,并利用这种表征预测未来状态。Meta发布 的V-JEPA2被描述为首个在视频上训练的世界模型,能够实现最先进的理解和预测,以及零样本的规划和机器 人控制。 Runway发布的GWM-1是另一个里程磷。它能够生成可探索的环境、对话角色和机器人操作场景,核心能力在 于保持空间一致性。正如ChatGPT让公众认识到语言A的能力,世界模型的ChatGPT时刻即将到来一一个能 够在物理世界中自由探索、预测和规划的A系统,将从根本上改变我们对智能的认知。 元,高盛报告显示2023-2024年人形机器人制造成本已下降40%。

OCR:IMG:[AIGC Link] 2026年 AIGC行业现状及发展趋势

#江西

内容提及地域:上海市、上海市

IP属地:中国 江西

本栏目中的所有页面均系自动生成,自动分类排列,采用联索网络信息采集、网页信息提取、语义计算等智能搜索技术。内容源于公开的媒体报道,包括但不限于新闻网站、电子报刊、行业门户、客户网站等。使用本栏目前必读